Ordinary Meeting of Council
TO BE HELD ON Tuesday, 16 December 2025 AT 7:00 PM
Level 3, Council Chamber
Agenda
** ** ** ** ** **
NOTE: For Full Details, See Council’s Website –
https://www.krg.nsw.gov.au under the link to business papers
The Livestream can be viewed here:
https://www.krg.nsw.gov.au/Council/Council-meetings/Council-meeting-live-stream
Disclaimer: All Ku-ring-gai Council Ordinary Meetings of Council are livestreamed for on-demand viewing on the KRG website. Although Council will do its best to ensure the public is excluded from the livestream, Council cannot guarantee a person’s image and/or voice won’t be broadcast. Accordingly, attendance at Council meetings is considered consent by a person for their image and/or voice to be webcast. Council accepts no liability for any damage that may result from defamatory comments made by persons attending meetings. As per clause 15.21 of Council’s Code of Meeting Practice, a person must not live stream or use an audio recorder, video camera, mobile phone or any other device to make a recording or photograph of the proceedings of a meeting of the council or a committee of the council without the prior authorisation of the council.
Please refer to Part 4 of Council’s Code of Conduct for Pecuniary Interests and Part 5 of Council’s Code of Conduct for Non-Pecuniary Interests.
The Oath or Affirmation taken is as below:
Oath:
I [name of Councillor] swear that I will undertake the duties of the office of Councillor in the best interests of the people of the Ku-ring-gai Local Government area and the Ku-ring-gai Council, and that I will faithfully and impartially carry out the functions, powers, authorities and discretions vested in me under the Local Government Act 1993 or any other Act to the best of my ability and judgement.
Affirmation:
I [name of Councillor] solemnly and sincerely declare and affirm that I will undertake the duties of the office of Councillor in the best interests of the people of the Ku-ring-gai Local Government area and the Ku-ring-gai Council, and that I will faithfully and impartially carry out the functions, powers, authorities and discretions vested in me under the Local Government Act 1993 or any other Act to the best of my ability and judgement.
APOLOGIEs
DECLARATIONS OF INTEREST
Documents Circulated to Councillors
Confirmation of Reports to be Considered in Closed Meeting
NOTE:
That in accordance with the provisions of Section 10 of the Local Government Act 1993, all officers’ reports be released to the press and public, with the exception of confidential attachments to the following General Business reports:
GB.13 RFT5-2025 - Bushland Services Tender
In accordance with 10A(2)(d)(ii):
Attachment 1: Attachment A1 - List of tenders received
In accordance with 10A(2)(d)(ii):
Attachment 2: Attachment A2 - RFT5- 2025 Bushland Services Tender Evaluation Report
GB.14 RFT10-2025 – Cricket Net Upgrade Turramurra Memorial Park
In accordance with 10A(2)(d)(ii):
Attachment 1: RFT10-2025 List of Submitters
In accordance with 10A(2)(d)(ii):
Attachment 2: RFT10-2025 Cricket Net Upgrade Turramurra Memorial Park - Tender Evaluation Report
GB.15 RFT12-2025 - Fire Safety Services for Council-Owned Buildings
In accordance with 10A(2)(d)(ii):
Attachment 1: Attachment A1 - List of tenders received
In accordance with 10A(2)(d)(ii):
Attachment 2: Attachment A2 - Tender Evaluation Report and recommendation
CONFIRMATION OF MINUTEs
Minutes of Ordinary Meeting of Council 15
File: EM00046/10
Meeting held 18 November 2025
Minutes numbered 213 to 236
minutes from the Mayor
Petitions
PT.1 Urgent request for installation of footpaths on both sides of St John's Avenue, Gordon 59
File: S02211/2
Petition to Ku-ring-gai Council
Principal petitioner: Ganesh Ganesan
We the undersigned residents of Gordon and the wider Ku-ring-gai local Government Area, respectfully request that Ku-ring-gai Council take urgent action to construct safe pedestrian footpaths on both sides of St John’s Avenue, particularly along the section highlighted in the attached map (between Gordon Golf Club and the residential area near Handprints Killara).
The attached map forms part of this petition and identifies the unsafe stretch of road where pedestrians are currently exposed to significant danger.
Background and reason for the request:
St John’s Avenue is widely used by:
- Elderly residents undertaking their daily walks;
- School children walking to and from nearby schools and public transport; and
- Local families, joggers and recreational pedestrians
Despite having heavy pedestrian usage, St John’s Avenue does not have continuous or accessible footpaths. The grass verges on both sides are uneven, sloped and obstructed by tree roots, making them unsafe for walking. Consequently, residents – especially the elderly, school children and those with mobility challenges – are forced to walk directly on the road. This creates a serious risk of collision with vehicles, particularly given the narrowness and curvature of parts of the roadway.
Recent fatal accident:
On 13 November 2025, a 92-year-old man tragically died after being struck by a vehicle on St John’s Avenue while on his regular morning walk.
This heartbreaking incident has deeply affected residents and demonstrates the urgent need for safe pedestrian infrastructure to prevent further injury or loss of life.
Growing residential population:
The neighbourhood surrounding St John’s Avenue includes approximately 200-300 dwellings. With many elderly residents, families with young children and regular walkers in the area, safe pedestrian access is essential. Continuous footpaths are critical for:
- Seniors with reduced balance or mobility
- Children travelling to and from local schools
- Parents with prams
- Residents using mobility aids
- Everyday recreational walkers
Community support:
This petition in strongly supported by residents who regularly walk along St John’s Avenue or have witnessed dangerous close calls. Many signatories include elderly pedestrians, parents with school aged children and long-term residents who are concerned for their own safety and the safety of their neighbours.
We urge Ku-ring-gai Council to act promptly to protect lives and ensure safe, accessible pedestrian pathways for our community.
In the interest of public safety, we respectfully request that Ku-ring-gai Council:
1. Construct a proper, continuous concrete footpath on both sides of St John’s Avenue, covering at minimum the section between Gordon Golf Club and the area near Handprints Killara (as shown in the attached map);
2. Prioritise this construction as an urgent safety measure in view of the recent fatality;
3. Construct a pedestrian safety and traffic risk assessment of the road;
4. Consider upgrading street lighting along this route to enhance visibility for both drivers and pedestrians.

(12 signatures)
That the petition be received and referred to the appropriate Officer of Council for attention.
GENERAL BUSINESS
i. The Mayor to invite Councillors to nominate any item(s) on the Agenda that they wish to have a site inspection.
ii. The Mayor to invite Councillors to nominate any item(s) on the Agenda that they wish to adopt in accordance with the officer’s recommendation allowing for minor changes without debate.
GB.1 Environment Committee Minutes - November 2025 62
File: S14696
For Council to consider and note the minutes of the Environment Advisory Committee meeting held on 10 November 2025.
Recommendation:
That Council receive and note the Minutes of the Environment Advisory Committee meeting held on 10 November August 2025, including the recommendations within.
GB.2 Heritage Reference Committee meeting minutes of 6 November 2025 96
File: CY00413/13
To have Council consider the minutes from previous Heritage Reference Committee (‘HRC’) meeting held on 6 November 2025.
Recommendation:
That Council receives and notes the HRC minutes from 6 November 2025.
GB.3 Status of Women's Advisory Committee - Minutes of Meeting Tuesday 4 November 2025 102
File: S13683
To provide Council with the minutes from the Status of Women’s Advisory Committee meeting held on 4 November 2025.
Recommendation:
That Council endorse the minutes of the Status of Women’s Advisory Committee meeting held on 4 November 2025.
GB.4 Youth
Advisory Committee -
Minutes of Meeting Wednesday 12 November 2025 110
File: S04477
To present the minutes of the Youth Advisory Committee meeting held on 12 November 2025 and seek Council’s consideration of the Committee’s recommendation to extend membership to December 2026.
Recommendation:
That Council endorses the minutes of the Youth Advisory Committee meeting held on 12 November 2025.
GB.5 Code of Conduct - Complaint Statistics 118
File: S08447
To report statistics in relation to complaints as required by the Procedures for the Administration of the Model Code of Conduct for Local Councils in NSW 2020 for the twelve months to 31 August 2025.
Recommendation:
That the report under Part 11 of the Procedures for the Administration of the Model Code of Conduct for Local Councils in NSW 2020 be received and noted.
GB.6 Investment Report as at 30 November 2025 127
File: FY00623/8
To present Council’s investment portfolio performance for November 2025.
Recommendation:
That the summary of investments performance for November 2025 be received and noted; and that the Certificate of the Responsible Accounting Officer be noted and the report adopted.
GB.7 Petitions Policy 135
File: CY00473/12
To seek Council endorsement of a new Petitions Policy to formalise the process for the consistent and transparent management of public petitions.
Recommendation:
That Council endorse the draft Petitions Policy for public exhibition. A report will be brought back to Council in early 2026 on submissions received and any amendments proposed to the policy. If no submissions are received, then Council adopt the policy as attached to this report.
GB.8 Post-exhibition of revised Delivery Program, Resourcing Strategy and application for a Special Rate Variation 150
File: S14747-1-1
To seek Council’s approval to apply to the Independent Pricing and Regulatory Tribunal (IPART) for a Special Rate Variation (SRV) after presenting Council with the outcomes of the exhibition of a revised Delivery Program, Operational Plan, Long Term Financial Plan and Asset Management Strategy, and other related matters.
Recommendation:
That Council:
A. adopt the revised Delivery Program 2025-2029 and Operational Plan 2025-2026, Long Term Financial Plan 2025-2035 and Asset Management Strategy 2025-2035 as attached
B. adopt the updated Asset Management Policy as attached
C. adopt the updated Asset Management Plans as attached
D. approve for Council to apply to the Independent Pricing and Regulatory Tribunal (IPART) for a Special Rate Variation (SRV) of 24.6% to begin from 1 July 2026 which, when combined with the confirmed 4.4% rate peg, will result in a 29% rate revenue increase in 2026/27, with rates to increase in line with the rate peg in future years.
GB.9 Policy for Covert Electronic Surveillance for Illegal Dumping 733
File: S02294/2
For Council to consider and adopt the revised Covert Electronic Surveillance Policy for Illegal Dumping
Recommendation:
That the draft, revised Covert Electronic Surveillance Policy, Version 3, be adopted.
GB.10 Sportsfields Booking Policy and Sportsfield Closure Policy 746
File: S03881
For Council to adopt the Sportsfields Booking Policy and Sportsfields Closure Policy following community consultation.
Recommendation:
That Council adopts the Sportsfields Booking Policy and Sportsfields Closure Policy as attached to this report.
GB.11 Ku-ring-gai Local Transport Forum Dates for 2026 771
File: CY00022/17
To determine the Ku-ring-gai Local Transport Forum (LTF) meeting dates for 2026.
Recommendation:
That the Ku-ring-gai Local Transport Forum meetings for 2026 be scheduled monthly between February and November as per dates specified.
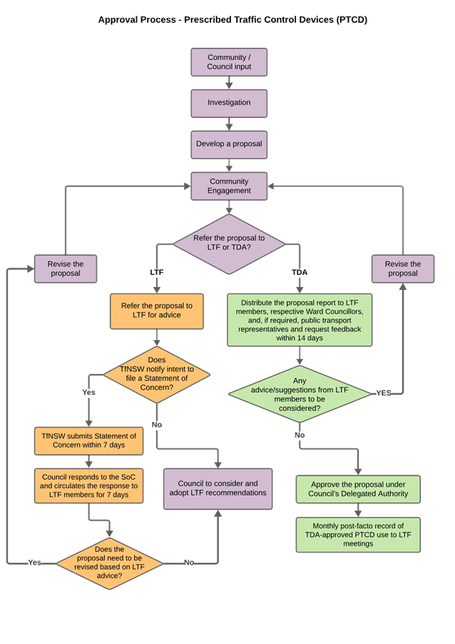
GB.12 Local Transport Forum - Decision Making Framework and Associated Delegations 774
File: CY00022/17
The purpose of this report is to present to Council a governance and monitoring framework for the proposed Local Traffic Forum (LTF).
Recommendation:
That Council approve the recommendations A to E of this report.
GB.13 RFT5-2025 - Bushland Services Tender 787
File: RFT5-2025
To consider tenders received for the establishment of an approved panel of suitably experienced and capable contractors to deliver services within Council’s bushland reserves.
Recommendation:
A. That Council accept the tender submissions from eight (8) tenderers as recommended in the attached Evaluation Report.
B. That the Mayor and General Manager be delegated authority to execute all tender documents on Council’s behalf in relation to the contracts.
C. That the Seal of Council be affixed to all necessary documents.
D. That all tenderers be advised of Council’s decision in accordance with Clause 178 of the Local Government Tendering Regulation.
GB.14 RFT10-2025 – Cricket Net Upgrade Turramurra Memorial Park 792
File: RFT10-2025/R
To consider the tenders received for RFT10-2025 Cricket Net Upgrade Turramurra Memorial Park and to appoint the preferred tenderer.
Recommendation:
In accordance with Section 55 of the Local Government Act and Tender Regulation 2021, it is recommended Council accept the Tender submitted by Tenderer B.
GB.15 RFT12-2025 - Fire Safety Services for Council-Owned Buildings 796
File: RFT12-2025/R
To consider tenders received for RFT12-2025 for Fire Safety Services, specifically the maintaining and testing of fire protection equipment at Council-owned buildings.
Recommendation:
In accordance with Section 55 of the Local Government Act and Tender Regulation 2021, it is recommended Council accept the Tender submitted by Tenderer A.
GB.16 Policy Update - Management of Community and Recreation Facilities 800
File: CY00473/12
For Council to consider and endorse the periodic update of the Management of Community and Recreation Facilities Policy 2018.
Recommendation:
That the revised Policy for Management of Community and Recreation Facilities 2025 be exhibited for 28 days and be adopted following completion of the exhibition period where no required changes result from the exhibition, or reported back to Council where changes are required following the exhibition.
GB.17 Planning Proposal 77 Kulgoa Rd Pymble - Post Exhibition 823
File: S14501
Recommendation:
That Council resolve to proceed with the finalisation of the Planning Proposal to rezone 77 Kulgoa Road, Pymble C4 Environmental Living to R2 Low Density Residential in accordance with the conditions of the Gateway Determination.
GB.18 Application to Seek the Minister's Consent to Grant a Licence over Community Land 1155
File: S14827
To recommend an application for Minister’s consent be submitted to proceed with the granting of the licence to Fast Cities Australia Pty Limited (Evie Networks). The licence is for a public electric vehicle (EV) charger to be installed and operated at 9 Coonanbarra Road, Wahroonga.
Recommendation:
Council make an application to the Minister for Local Government seeking consent to grant the proposed licence as noted within this report.
Extra Reports Circulated to Meeting
Motions of which due Notice has been given
NM.1 Refreshing Ku-ring-gai's 2021 Heritage Strategy 1166
File: S12203
Notice of Motion from Councillors Balachandran and Kay dated 27 November 2025
The Ku-ring-gai Heritage Strategy was developed in 2021 to "measure, plan and report on heritage management in Ku-ring-gai". The Strategy outlines the following:
1. Legislative and strategic frameworks under which Council operates
2. Heritage resources, such as studies, the heritage reference committee, policies, grants, and events
3. Heritage challenges and opportunities including identification, protection, and supporting owners
4. A strategy action plan with short-term (1-2 years), medium-term (2-5 years) and ongoing initiatives
There have been significant changes in Ku-ring-gai since 2021, notably the Transport Oriented Development (TOD) planning measures introduced by the NSW State Government in 2023. A key planning principle in Ku-ring-gai Council's Alternative Scenario was to preserve the heritage character of the area. The council TOD survey broadly tested residents' views of protecting heritage in the face of development. Heritage owners have faced significant uncertainty during this period and are seeking greater engagement with Council.
An increasingly culturally diverse population in Ku-ring-gai creates opportunities to engage newer community members. There have also been new advisory committees established in this period with valuable perspectives to add to Council's heritage strategy, such as those of young people who are the area's future stewards.
The NSW Government is currently developing its first heritage strategy.
"Heritage in New South Wales includes the places and objects we have inherited from the past and want to protect for future generations. It is also the social values, stories and meanings associated with those places and objects that individuals and communities hold and wish to pass on to future generations. The value of heritage extends beyond conserving the past. It contributes to our sense of identity and belonging, and to our health and wellbeing. While conservation remains critical, we need to expand our heritage thinking. We need to encompass storytelling, engaging with cultural traditions and acknowledging different experiences of the past if we are to fully recognise the story of New South Wales." [NSW Draft Heritage Strategy 2025]
Five years after the development of Council's 2021 heritage strategy, the heritage character of Ku-ring-gai's environment is under increasing pressure from planning changes, housing needs, societal and demographic changes, and economic uncertainly faced by owners.
Ku-ring-gai Council is the forefront of heritage-in-place in NSW. It is timely to update the 2021 strategy to ensure we maintain a dynamic strategy underpinned by broad and current community engagement.
We, therefore, move that:
A. Council staff provide a report in February 2026 directly to Council assessing the implementation of the action plan in the Heritage Strategy 2021. This should include the identification of short-term actions that remain current and critical with a timeline for completion by December 2026.
B. The Heritage Strategy be updated following engagement with heritage owners, culturally diverse communities, Aboriginal groups, young people, relevant community groups, as well as the wider community, including:
a) A Heritage Forum with heritage owners
b) Feedback on the Heritage Strategy from Community Advisory Committees
C. A Heritage newsletter be developed and tested in 2026 to share information and build dialogue
D. An updated Heritage Strategy be brought back to Council in December 2026 including an action plan with timelines, for inclusion in the Delivery Program and Operational Plan and related reporting.
Recommendation:
That the above Notice of Motion as printed be adopted.
NM.2 Planning for Turramurra Town Centre 1168
File: S10467/2
Notice of Motion from Councillor Devlin dated 28 November 2025
Planning work and resources have rightly been directed toward responding to the State Government’s Transport Oriented Development (TOD) program at Roseville, Lindfield, Killara and Gordon, which together will accommodate a significant share of Ku-ring-gai’s future housing and community infrastructure. With that work now substantially progressed, it is timely to turn strategic attention back to the remaining centres and neighbourhoods that make up approximately sixty per cent of the Local Government Area (LGA).
Strategic planning work for Turramurra is also an equity issue for the community. The local centre serves residents of both Comenarra and Wahroonga Wards and plays an important district role in the northern part of the LGA. As such, it is timely to consider a new planning framework to guide development across Turramurra Town Centre.
Changes to NSW Government Housing Policy have significant potential to impact on this area:
· The Low and Mid-Rise Housing SEPP allows medium and high-density development within 800 metres of the centre;
· The Housing Development Authority provides a pathway for landowners to submit EOIs for high density development; and,
· State Significant Applications provide a pathway for large development proposals incorporating in-fill affordable housing.
Within this policy context, there are already significant development interests in and around the Turramurra Town Centre. Council is in the process of assessing a Planning Proposal for a 9-storey development on the corner of the Pacific Highway and Kissing Point Road. Council has also had ongoing discussions with Coles regarding the possible redevelopment of the supermarket on Ray Street. There is also an SSD with SEARS in Ku-ring-gai Avenue. Development is coming to Turramurra.
Council’s current planning controls for Turramurra date back to 2012 when amendments were made to the Ku-ring-gai Local Environmental Plan (KLEP) and Ku-ring-gai Development Control Plan (KDCP). The DCP was subsequently amended in 2016 to update the Ray / William Street retail and public areas.
There is a risk that, without an updated centre wide framework, development will proceed in an uncoordinated manner, with missed opportunities for:
· Integrated public domain and street upgrades;
· Safe and direct pedestrian and cycling connections across the Pacific Highway and rail corridor and between precincts;
· A coordinated approach to traffic, access and parking;
· Delivering new and upgraded community infrastructure, including library, community and cultural spaces, open space and civic space; and,
· Protecting and enhancing local character, heritage and the landscape setting that residents value.
We need to ensure that the precincts making up the Turramurra Town Centre are well planned, connected, and that there is adequate provision of community infrastructure for the growing population.
Note that the intent of this Notice of Motion is not to defer or pre-empt statutory decisions on the current planning proposals within the Turramurra Town Centre, nor to reduce the priority of the Gordon and Lindfield hub projects, but to ensure that Council and the community has a clear, up to date and integrated strategic framework to guide future development and infrastructure delivery in and around the Turramurra Town Centre.
I, therefore, move that:
A. Council staff report back in the first quarter of 2026 with a project scope, cost and timeline for the development of a new planning framework to guide development across the Turramurra Town Centre;
B. The report should also advise how this work will be integrated with the implementation of the State Government’s Low and Mid Rise Housing SEPP, the Housing Development Authority pathway, and any relevant State Significant Development or Planning Proposal processes affecting the centre, and include a proposed stakeholder and community engagement approach for the preparation of the planning framework.
Recommendation:
That the above Notice of Motion as printed be adopted.
BUSINESS WITHOUT NOTICE – SUBJECT TO CLAUSE 9.3 OF code of meeting practice
Questions With Notice
InspectionS– SETTING OF TIME, DATE AND RENDEZVOUS
** ** ** ** ** **
Minute Ku-ring-gai Council Page
MINUTES OF Ordinary Meeting of Council
HELD ON Tuesday, 18 November 2025
|
Present: |
The Mayor, Councillor Christine Kay (Chairperson) Councillors M Devlin & J Pettett (Comenarra Ward) Councillors I Balachandran & B Ward (Gordon Ward) Councillors S Ngai & A Taylor (Roseville Ward) Councillor M Smith (St Ives Ward) Councillors C Spencer & K Wheatley (Wahroonga Ward) |
|
|
|
|
Staff Present: |
General Manager (David Marshall) Acting Director Community (Virginia Leafe) Director Corporate (Angela Apostol) Acting Director Development & Regulation (Anne Seaton) Director Operations (Peter Lichaa) Director Strategy & Environment (Andrew Watson) Corporate Lawyer (Jamie Taylor) Manager Governance and Corporate Strategy (Christopher M Jones) Governance Support Officer (Eliza Gilbank-Heim) |
|
|
|
|
Others Present: |
Manager Urban and Heritage Planning (Antony Fabbro) Manager Community Development (Danny Houseas) Team Leader Urban Planning (Craige Wyse) |
The Meeting commenced at 7:00 PM
The Mayor offered the Acknowledgement of Country and Prayer
|
|
Apologies
File: S02194
The General Manager advised of an apology from the Director Development & Regulation, Michael Miocic, with Anne Seaton acting as Director Development & Regulation. |
DECLARATIONS OF INTEREST
The Mayor referred to the necessity for Councillors and staff to declare a Pecuniary Interest/Conflict of Interest in any item on the Business Paper.
Councillor Taylor declared a special disclosure of pecuniary interest in GB.16 as his principal place of residence may be impacted by the proposed planning controls. Councillor Taylor tabled a special disclosure of pecuniary interest under clause 4.36(c) of the Code of Conduct and will remain in Chambers during this debate.
Councillor Ward declared a special disclosure of pecuniary interest in GB.16 as her principal place of residence may be impacted by the proposed planning controls. Councillor Ward tabled a special disclosure of pecuniary interest under clause 4.36(c) of the Code of Conduct and will remain in Chambers during this debate.
Councillor Balachandran declared a special disclosure of pecuniary interest in GB.16 as both her principal place of residence and her parents’ principal place of residence may be impacted by the proposed planning controls. Councillor Balachandran tabled a special disclosure of pecuniary interest under clause 4.36(c) of the Code of Conduct and will remain in Chambers during this debate
Councillor Ngai declared a special disclosure of pecuniary interest in GB.16 as his parent’s in law’s principal place of residence may be affected by the proposed planning controls. Councillor Ngai tabled a special disclosure of pecuniary interest under clause 4.36(c) of the Code of Conduct and will remain in Chambers during this debate.
DOCUMENTS CIRCULATED TO COUNCILLORS
The Mayor referred to the documents circulated in the Councillors’ papers and advised that the following matters would be dealt with at the appropriate time during the meeting:
|
Late Items: |
MM.1 State Significant Developments - Report by The Mayor, Councillor Kay dated 17 November 2025 MM.2 Update on progress towards Net Zero and Completion of the Cities Race to Zero Pledge - Report by The Mayor, Councillor Kay dated 18 November 2025 GB.16 - Ku-ring-gai TOD Alternative - Report by Manager Urban & Heritage Planning dated 11 November 2025 with attachments.. |
|
Memorandums: |
A Confidential Memorandum for C.2 21 October 2025 OMC - TOD alternative - preferred scenario from the Director Strategy & Environment was circulated to the Mayor and Councillors on 5 November 2025. A Confidential Memorandum for C.1 - Councils Position on the operation of the Ku-ring-gai High School Hockey Facility from the Director Strategy & Environment was circulated to the Mayor and Councillors on 17 November 2025. A Confidential Memorandum for GB.12 Management and Operation of St Ives High School Sports Centre from the Director Strategy & Environment was circulated to the Mayor and Councillors on 17 November 2025. A Memorandum containing the response to Q.1 How does Council protect our waterways from urban stormwater? from the Director of Operations and the Director of Strategy & Environment was circulated to the Mayor and Councillors on 18 November 2025. A Memorandum for GB.16 Ku-ring-gai TOD Alternative from the Director of Strategy & Environment was circulated to the Mayor and Councillors on 18 November 2025. |
|
Confidential Late Agenda Attachment: |
GB.16 - Ku-ring-gai TOD Alternative - Attachment 4: Ku-ring-gai Council v The State of NSW - Land and Environment Court of NSW |
|
213 |
CONFIRMATION OF REPORTS AND ATTACHMENTS TO BE CONSIDERED IN CLOSED MEETING
File: S02499/9
|
|
|
Resolved:
(Moved: Councillors Taylor/Balachandran)
That in accordance with the provisions of Section 10 of the Local Government Act 1993, all officers’ reports be released to the press and public, with the exception of:
C.1 Council Position on the operation of the Ku-ring-gai High School Hockey Facility C.2 Project Review
That in accordance with the provisions of Section 10 of the Local Government Act 1993, all officers’ reports be released to the press and public, with the exception of confidential attachments to the following General Business Reports:
GB.12 Management and Operation of St Ives High School Sports Centre In accordance with 10A(2)(c):
Attachment A1: List of tenders received
Attachment A2: Tender prices received
Attachment A4: Tender Evaluation Report
In accordance with 10A(2)(d)(i):
Attachment A3: Financial assessment
GB.16 Ku-ring-gai TOD Alternative
In accordance with 10A(2)(g): Attachment A4: Ku-ring-gai Council v The State of NSW – Land and Environment Court of NSW
CARRIED UNANIMOUSLY |
CONFIRMATION OF MINUTEs
|
214 |
Minutes of Ordinary Meeting of Council File: EM00046/9 |
|
|
Meeting held 21 October 2025 Minutes numbered 185 to 205
|
|
|
Resolved:
(Moved: Councillors Ward/Wheatley)
That Minutes numbered 185 to 205 circulated to Councillors were taken as read and confirmed as an accurate record of the proceedings of the Meeting.
CARRIED UNANIMOUSLY |
minutes from the Mayor
|
215 |
State Significant Developments
File: S09352 Vide: MM.1
|
|
|
My Councillor colleagues and I are fielding many enquiries from our community about State Significant Developments – or SSDs for short.
The intent of this Mayoral Minute is to clarify the Council’s position on these developments and to outline how our alternative plan for new housing in Ku-ring-gai may help alleviate their impacts in the future.
State Significant Developments are large-scale projects deemed important to the state for economic, social, or environmental reasons, requiring approval from the state government, not local councils. More recently, there is a particular focus on higher density residential development as SSD.
The state government is under pressure to meet housing targets set by the federal government’s Housing Accord. SSDs are seen by the state as one way to accelerate progress on meeting these targets.
Such developments have thresholds to meet before they can be classed as SSDs. Developments with in-fill affordable housing with an estimated development cost of more than $75 million qualify as SSD.
SSD applications are assessed by the Department of Planning, Housing and Infrastructure (DPHI) and determined by the Minister for Planning or the Independent Planning Commission. Council is notified of and invited to comment on SSD applications at the exhibition stage but otherwise plays no role in their assessment or determination.
On 13 June 2025 the state government effectively ‘turned off’ the SSD pipeline while it considered our alternative plan for new housing in Ku-ring-gai. This was developed with community consultation to replace the transport oriented development (TOD) policy introduced by the state government in May 2024.
The main advantages of our plan are increased protection for heritage areas, protection for the tree canopy and improved transitions between lower and higher density development.
Council’s new housing plan was approved by the state government on 14 November 2025 and as a result, our alternative plan and its requirements now apply to SSDs lodged after this date.
However, the SSDs originally lodged from May 2024 and June 2025 remain an issue as they are not covered by our approved plan and will be considered under the state government’s TOD provisions.
In addition, to accelerate the delivery of dwellings, the NSW Government established the Housing Delivery Authority (HDA) in January 2025. The HDA will remain in place for the TOD Alternative areas. A key difference from the standard SSD process is that the HDA can also support concurrent rezonings. This means that if a project requires rezoning as well as development approval, the two steps can be considered at the same time by the state government.
The bulk and scale of some of these developments being processed by the state government’s planning agencies are causing our community great concern, and rightly so. We share this concern.
Council has a page on its website so the public can track SSD applications. You can view them at State Significant Development and Transport Oriented Development DAs Ku-ring-gai
Council staff have provided detailed submissions on all SSD applications highlighting inconsistencies with height, bulk, scale, traffic generation and impact on heritage, tree loss and biodiversity.
Our residents need to understand that we are powerless to change the scope of SSDs lodged between May 2024 and June 2025, when the TOD policy was in place for these particular sites.
Council has previously requested that the government refuse all SSDs that are inconsistent with Council’s alternate TOD plan. While this was not agreed, DPHI provided assurance that their assessments team is following a rigorous process that considers all applications on merit, taking into account the character of Ku-ring-gai, setbacks, landscaping, topography, location, submissions, other relevant criteria and also having regard to Council’s alternate TOD plan.
The Council has done what it can to meet the government’s housing targets set for our area while offering better protection for built heritage and the environment.
There are no easy solutions to this situation, but I believe we have acted in good faith to help meet housing demand and preserve the qualities that make Ku-ring-gai such a sought after area in which to live.
|
|
|
Resolved:
(Moved: The Mayor, Councillor Kay)
That this Mayoral Minute be received and noted
CARRIED UNANIMOUSLY |
|
216 |
Update on progress towards Net Zero and Completion of the Cities Race to Zero Pledge
File: CY00441/13 Vide: MM.2
|
|
|
Given recent political developments regarding Net Zero I think it is timely to outline the ways our Council is responding to this crucial issue.
Ku-ring-gai Council is already a participant in the United Nations Cities Race to Zero campaign — a global initiative that brings together local governments committed to taking science-aligned climate action consistent with limiting global warming to 1.5°C.
The campaign reflects principles embedded in Ku-ring-gai Council’s two key climate change policy initiatives. These are the Towards Net Zero Emissions – 2030 Action Plan and the Net Zero Communities Strategy.
Both these documents reinforce Council’s long-standing position on community resilience and emissions reduction.
As part of participation in the Cities Race to Zero program, councils are required to complete a formal pledge confirming their commitment to science-based targets, interim milestones, inclusive climate action, and transparent annual reporting.
Ku-ring-gai is well placed to complete this pledge, with both the organisation and the community demonstrating measurable progress. The most recent progress indicators show:
· Community solar installations have more than doubled, increasing from 4,507 to 9,363 systems (+108%), with capacity rising from 21.59 MW to 53 MW. · Electric vehicle uptake has increased sharply, from 399 vehicles to 3,193. · Waste to landfill has decreased, falling from 26,710 tonnes to 25,827 tonnes, while waste diversion has increased, from 55% to 57%, with an additional 2,016 tonnes diverted compared with baseline. · Greenhouse gas emissions have fallen by approximately 65,000 tonnes, a 7% reduction since baseline, noting that progress remains slightly short of the interim −10% target. · Operational emissions also show positive movement, including reductions in electricity use and gas-related emissions relative to baseline trends.
These indicators demonstrate a clear and ongoing transition toward Net Zero within the Ku-ring-gai community and confirm that Council’s strategies and programs are delivering tangible emissions reductions.
A key requirement of the Cities Race to Zero program is the identification of at least one inclusive climate action. The Council’s unique Net Zero Champions Program is supporting Ku-ring-gai households to take their own action towards Net Zero, with an exceptional level of participation.
Established following strong community interest during consultation for the Net Zero Communities Strategy, the program now includes nearly 200 volunteers working across themes such as Electrification & Renewables, Composting and Reuse & Repair.
The volunteer Champions have delivered a range of education events including the Sustainable Futures Day, solar education sessions, solar-car racing in local schools, and a series of well attended clothing swaps.
With nearly 200 volunteers willing to give their time and engage with residents on our behalf, Council is empowering our community to act on this issue.
This model is quite unique for local government in NSW, and we have been supporting other councils keen to replicate our success.
The Champions program represents best practice in community-empowered climate action and is a significant asset to Council’s broader emissions-reduction efforts.
The timing of this Race to Zero pledge also aligns with Council’s forthcoming review of the Climate Change Policy and supporting strategic documents.
Ku-ring-gai’s completion of the pledge will ensure that the updated Climate Change Policy remains consistent with leading international frameworks and continues to reflect Council’s commitment to transparent, evidence-based action.
To formalise Council’s participation in the Cities Race to Zero program, the Mayor is required to complete and sign the pledge. Relevant staff will prepare the technical information to support this process.
|
|
|
Resolved:
(Moved: The Mayor, Councillor Kay)
A. That Council reaffirm its participation in the United Nations’ Cities Race to Zero initiative, noting the strong progress demonstrated across both community and organisational emissions indicators. B. That Council acknowledge the Net Zero Champions Program as a key Council initiative supporting households and businesses to take climate action towards reaching Net Zero, and as part of Ku-ring-gai’s inclusive climate action under the Cities Race to Zero framework. C. That Council authorise the Mayor to complete and sign the Cities Race to Zero pledge, with assistance from Council staff. D. That completion of the pledge be incorporated into the forthcoming review of Council’s Climate Change Policy and Strategy to ensure continued alignment with international best practice. E. That Council nominate the Net Zero Champions for appropriate awards for local, state and national recognition
CARRIED UNANIMOUSLY |
PETITIONS
Nil.
GENERAL BUSINESS
|
217 |
Minutes of Audit, Risk & Improvement Committee Meetings held on 4 and 18 September 2025
File: CY00458/13 Vide: GB.1
|
|
|
To provide Council with the minutes from the Audit, Risk & Improvement Committee meetings held on 4 and 18 September 2025 for adoption.
|
|
|
Resolved:
(Moved: Councillors Taylor/Devlin)
That the minutes from the Audit, Risk & Improvement Committee meetings held on 4 and 18 September 2025 be adopted.
CARRIED UNANIMOUSLY |
|
218 |
Heritage Reference Committee meeting minutes of 2 October 2025
File: CY00413/13 Vide: GB.2
|
|
|
To have Council consider the minutes from previous Heritage Reference Committee (‘HRC’) meeting held on 2 October 2025.
|
|
|
Resolved:
(Moved: Councillors Taylor/Devlin)
That Council receive and note the HRC minutes from the meeting held on 2 October 2025.
CARRIED UNANIMOUSLY |
|
219 |
Update to Fraud and Corruption Control Policy and Strategy
File: CY00458/13 Vide: GB.3
|
|
|
To seek Council’s adoption of the updated Fraud and Corruption Control Policy (CDN115) and to note the updated Fraud and Corruption Control Strategy (CDN174).
|
|
|
Resolved:
(Moved: Councillors Taylor/Devlin)
It is recommended that Council: A. Adopt the updated Fraud and Corruption Control Policy (CDN115) as shown in Attachment A1. B. Note the updates made to the Fraud and Corruption Control Strategy (CDN174) as shown in Attachment A2.
CARRIED UNANIMOUSLY |
|
220 |
Improve Asset Utilisation and Support the Arts in Ku-ring-gai
File: FY00713 Vide: GB.4
|
|
|
The purpose of this report is to present for Council’s consideration a draft framework for the Stages and Spaces: Ku-ring-gai Creative 12-Month Pilot Program, incorporating a targeted review of community facilities to encourage higher utilisation, support local artists and creative practitioners, and strengthen community participation in the arts.
|
|
|
Resolved:
(Moved: Councillors Taylor/Devlin)
A. That Council endorse the Stages and Spaces: Ku-ring-gai Creative 12-Month Pilot Program as outlined in this report, incorporating feedback from Council’s Advisory Committees to enhance accessibility, inclusivity, and administrative simplicity. B. That Council approve implementation of the pilot from January to December 2026, with quarterly progress and budget reporting to Council. C. That Council consider, as part of the 2026/2027 budget deliberations, the identified low-cost improvement upgrades to the selected facilities estimated at $160,000 as detailed in the body of this report, to support creative and community use. D. That Council consider the continuation of the 12-month pilot following an evaluation report outlining outcomes, utilisation data, community feedback, and recommended adjustments to inform development of a long-term Creative Spaces Framework.
CARRIED UNANIMOUSLY |
|
221 |
Investment Report as at 31 October 2025
File: FY00623/8 Vide: GB.5
|
|
|
To present Council’s investment portfolio performance for October 2025.
|
|
|
Resolved:
(Moved: Councillors Taylor/Devlin)
That:
CARRIED UNANIMOUSLY |
|
222 |
Analysis of Land and Environment Court Costs - 1st Quarter 2025 to 2026
File: FY00623/8 Vide: GB.6
|
|
|
To report legal costs in relation to development appeal matters in the Land and Environment Court for the quarter ended 30 September 2025.
|
|
|
Resolved:
(Moved: Councillors Taylor/Devlin)
That the analysis of Land and Environment Court costs for the period ended 30 September 2025 be received and noted.
CARRIED UNANIMOUSLY |
|
223 |
Review of Rates, Charges and Sundry Debts - Assistance Concessions, and Recovery Policy
File: CY00473/12 Vide: GB.8
|
|
|
For Council to adopt the updated “Rates, Charges and Sundry Debts - Assistance, Concessions and Recovery” Policy
|
|
|
Resolved:
(Moved: Councillors Taylor/Devlin)
That the updated “Rates, Charges and Sundry Debts – Assistance, Concessions and Recovery Policy” be adopted.
CARRIED UNANIMOUSLY |
|
224 |
Outdoor Lighting Policy - Public Exhibition
File: S14846-2 Vide: GB.11
|
|
|
To seek endorsement for the draft Outdoor Lighting Policy (Controlled Document No. 238) to be placed on public exhibition.
|
|
|
Resolved:
(Moved: Councillors Taylor/Devlin)
i. If submissions are received that necessitate material amendments, a revised Policy be reported back to Council for adoption; or
ii.
CARRIED UNANIMOUSLY |
|
225 |
RFT11-2025 - Management and Operation of St Ives High School Sports Centre
File: RFT11-2025 Vide: GB.12
|
|
|
To consider tenders received for RFT11-2025 Management and Operation of Ives High School Sports Centre.
|
|
|
Resolved:
(Moved: Councillors Taylor/Devlin)
That:
A. That Council notes and accepts the report of the Tender Evaluation Committee in relation to RFT11-2025 Management and Operation of St Ives High School Sports Centre.
B. As a result of considering the tenders submitted for the proposed RFT11-2025 Management and Operation of St Ives High School Sports Centre, and pursuant to Clause 178(1) of the Local Government (General) Regulation 2021 (“the Regulation”), Council declines to accept any of the tenders.
C. That subject to receipt of a satisfactory Financial scorecard assessment, Council authorises the General Manager to undertake exclusive negotiations with Tenderer A, with the objective of refining their proposal and agreeing the terms of an Operator Agreement.
D. In the event exclusive negotiations with Tenderer A are unable to be concluded in Council’s best interests, Council authorises the General Manager to undertake negotiations with any person (whether or not the person was a tenderer) with a view to entering into an Operator Agreement in relation to Management and Operation of St Ives High School Sports Centre.
E. That the General Manager or delegate be authorised to negotiate and execute any contract or other documentation required to give effect to this resolution.
F. The Mayor and General Manager be delegated authority to execute all tender documents on Council’s behalf in relation to the contract.
G. The Seal of Council be affixed to all necessary documents.
H. All tenderers be advised of Council’s decision in accordance with Clause 178 of the Local Government (General) Regulation 2021.
CARRIED UNANIMOUSLY |
|
226 |
Hawkesbury Nepean Coastal Management Program - Stage 3 and 4 update
File: S12059 Vide: GB.13
|
|
|
To present the Draft Hawkesbury Nepean River System Coastal Management Plan and seek endorsement from Council to place the Draft on public exhibition.
|
|
|
Resolved:
(Moved: Councillors Taylor/Devlin)
Council endorses the Draft Hawkesbury Nepean River System Coastal Management Plan for public exhibition.
CARRIED UNANIMOUSLY |
|
227 |
Post-exhibition
Development Control Plan
File: S12645 Vide: GB.14
|
|
|
For Council to consider submissions received in response to the exhibition of the Draft Development Control Plan for 4, 12 & 14 Cowan Road, St Ives (Pymble Golf Club).
|
|
|
Resolved:
(Moved: Councillors Taylor/Devlin)
A. That Council adopts the draft Ku-ring-gai Development Control Plan Part 14 Pymble Golf Club and Part 18R Greenweb Map Sheet 013, incorporating post-exhibition amendments as detailed in this report and at Attachment A2. B. That Council’s adoption of the amended Ku-ring-gai Development Control Plan be notified on Council’s website in accordance with Clause 21(4) of the Environmental Planning and Assessment Regulation 2000.
C. That the amended Ku-ring-gai Development Control Plan comes into effect on the day that it is notified on Council’s website.
D. That people who made a submission to the public exhibition be notified of Council’s resolution.
E. That delegation be given to the Director, Strategy and Environment to correct any minor amendments or errors and inconsistencies to the draft Ku-ring-gai Development Control Plan.
CARRIED UNANIMOUSLY |
|
228 |
Dual Occupancy Development Control Plan
File: S14848 Vide: GB.15
|
|
|
For Council to consider the amendment of the Ku-ring-gai Development Control Plan to include controls for dual occupancy development and endorse its public exhibition.
|
|
|
Resolved:
(Moved: Councillors Taylor/Devlin)
A. That Council endorse the proposed amendment to the Ku-ring-gai Development Control Plan to include dual occupancy development controls, as detailed in Attachment A1 of this report. B. That the dual occupancy development controls be placed on public exhibition in accordance with provisions under the Environmental Planning and Assessment Regulation 2000.
C. That delegation be given to the Director, Strategy and Environment to correct any minor amendments or errors and inconsistencies to the draft Ku-ring-gai Development Control Plan dual occupancy standards prior to public exhibition.
D. That a report be brought back to Council at the conclusion of the exhibition period.
CARRIED UNANIMOUSLY |
|
229 |
Council
Position on the operation of the
File: S13203/2 Vide: C.1
|
|
|
In accordance with the Local Government Act 1993 and the Local Government (General) Regulation 2021, in the opinion of the General Manager, the following business is of a kind as referred to in section 10A(2)(d)(ii), of the Act, and should be dealt with in a part of the meeting closed to the public.
Section 10A(2)(d) of the Act permits the meeting to be closed to the public for business relating to commercial information of a confidential nature that would, if disclosed:
(i) prejudice the commercial position of the person who supplied it, or (ii) confer a commercial advantage on a competitor of Council, or (iii) reveal a trade secret.
This matter is classified confidential under section 10A(2)(d)(ii) because it would confer a commercial advantage on a competitor of the Council.
Report by Director Strategy & Environment dated 29 August 2025
|
|
|
Resolved:
(Moved: Councillors Taylor/Devlin)
That Council proceed on the basis of Option A as outlined in the report.
CARRIED UNANIMOUSLY |
|
230 |
2025 - 2026 Budget Review - 1st Quarter ended September 2025
File: FY00701/2 Vide: GB.7
|
|
|
To inform Council of the results of the first quarter budget review of 2025/26 and proposed adjustments to the annual budget based on the actual financial performance and trend for the period 1 July 2025 to 30 September 2025.
MOTION:
(Moved: Councillors Balachandran/Pettett)
A. That the 2025/26 September Quarterly Budget Review and the recommended changes are received and noted. B. That a report be brought back to Council in February 2026 incorporating: a. Capital expenditure budgets, actuals, and carry-forward amounts for the last four full financial years b. Detailed reasons for deferral of $30M in capital projects in FY26 c. Scale of capital project delivery of comparable councils d. Measures put in place for more accurate budgeting, delivery and forecasting in future years.
|
|
|
Resolved:
(Moved: Councillors Balachandran/Pettett)
A. That the 2025/26 September Quarterly Budget Review and the recommended changes are received and noted. B. That a report be brought back to Council in February 2026 incorporating: a. Capital expenditure budgets, actuals, and carry-forward amounts for the last four full financial years b. Detailed reasons for deferral of $30M in capital projects in FY26 c. Scale of capital project delivery of comparable councils d. Measures put in place for more accurate budgeting, delivery and forecasting in future years. CARRIED UNANIMOUSLY |
|
231 |
Ku-ring-gai Council Meeting and Public Forum Dates for 2026
File: EM00046/10 Vide: GB.9
|
|
|
To set Council Meeting and Public Forum dates for 2026.
MOTION:
(Moved: Councillors Kay/Wheatley)
That Council adopt the following meeting dates for 2026:
· February 2026 o 10 February Public Forum o 17 February Ordinary Meeting of Council · March o 10 March Public Forum o 17 March Ordinary Meeting of Council · April o 21 April Public Forum o 28 April Ordinary Meeting of Council · May o 12 May Public Forum o 19 May Ordinary Meeting of Council · June o 9 June Public Forum o 16 June Ordinary Meeting of Council · July o No Ordinary Meeting of Council · August o 11 August Public Forum o 18 August Ordinary Meeting of Council · September o 8 September Public Forum o 15 September Ordinary Meeting of Council · October o 13 October Public Forum o 20 October Ordinary Meeting of Council · November o 10 November Public Forum o 17 November Ordinary Meeting of Council · December o 8 December Public Forum o 15 December Ordinary Meeting of Council · February 2027 o 9 February Public Forum o 16 February Ordinary Meeting of Council
|
|
|
Resolved:
(Moved: Councillors Kay/Wheatley)
That Council adopt the following Meeting dates for 2026:
· February 2026 o 10 February Public Forum o 17 February Ordinary Meeting of Council · March o 10 March Public Forum o 17 March Ordinary Meeting of Council · April o 21 April Public Forum o 28 April Ordinary Meeting of Council · May o 12 May Public Forum o 19 May Ordinary Meeting of Council · June o 9 June Public Forum o 16 June Ordinary Meeting of Council · July o No Ordinary Meeting of Council · August o 11 August Public Forum o 18 August Ordinary Meeting of Council · September o 8 September Public Forum o 15 September Ordinary Meeting of Council · October o 13 October Public Forum o 20 October Ordinary Meeting of Council · November o 10 November Public Forum o 17 November Ordinary Meeting of Council · December o 8 December Public Forum o 15 December Ordinary Meeting of Council · February 2027 o 9 February Public Forum o 16 February Ordinary Meeting of Council
For the Resolution: The Mayor, Councillor Kay, Councillors Balachandran, Ngai, Pettett, Spencer, Smith, Taylor, Ward and Wheatley
Against the Resolution: Councillor Devlin
|
|
232 |
Ku-ring-gai Council Annual Report 2024-2025
File: FY00561/14 Vide: GB.10
|
|
|
To seek Council endorsement of the draft Annual Report for 2024–2025.
MOTION:
(Moved: Councillors Balachandran/Pettett)
That Council:
A. Endorse the Annual Report 2024-2025, subject to final proofing and editing. B. Note that the report will be published by 30 November 2025, and notified to the Minister (by providing a link to the Annual Report to the Office of Local Government). C. Update the format of the Annual Report in future years to incorporate historical reporting for comparison and trends in delivery of key indicators in the annual report D. Investigate the addition of a community report card as part of annual reporting from FY26 - a short and engaging visual summary for residents - outlining significant projects, important changes and challenges, and key measures of success set by the Community Strategic Plan (e.g. Parramatta City Council).
|
|
|
Resolved:
(Moved: Councillors Balachandran/Pettett)
That Council:
A. Endorse the Annual Report 2024-2025, subject to final proofing and editing. B. Note that the report will be published by 30 November 2025, and notified to the Minister (by providing a link to the Annual Report to the Office of Local Government). C. Update the format of the Annual Report in future years to incorporate historical reporting for comparison and trends in delivery of key indicators in the annual report D. Investigate the addition of a community report card as part of annual reporting from FY26 - a short and engaging visual summary for residents - outlining significant projects, important changes and challenges, and key measures of success set by the Community Strategic Plan (e.g. Parramatta City Council). CARRIED UNANIMOUSLY |
Motions of which due Notice has been given
|
233 |
Efficient Function of Our Separate Sewerage Network and Stormwater Drainage Systems to Improve the Health and Resilience of Local Waterways
File: S12643/5 Vide: NM.1
|
|
|
Notice of Motion from Councillor Taylor dated 31 October 2025
The Ku-ring-gai local government area is located at the head of three significant Sydney water catchments - Cowan Creek, Lane Cove River and Middle Harbour Creek catchments, flowing into Broken Bay and Sydney Harbour. Prior to 1955, our tributary creeks were regularly used by residents for recreation activities, including bathing.
Built development on each of these catchments is serviced by a sewerage network operated by Sydney Water. Separate stormwater drainage systems also operate within the catchments. These stormwater drainage systems are generally assets of Council, however, some components sit within private property boundaries or shared drainage easements.
Water quality testing performed at sites in Middle Harbour periodically identifies high levels of potentially infection-causing enterococci bacteria. Since recreational water quality has been monitored in Middle Harbour the annual grade has typically been "poor". The annual grade for the 2025 bathing season is "fair".
Spikes in bacterial pollution in waterways can be linked to high rainfall events. During rainfall, bacteria, and other pollutants, are washed into the waterways directly through stormwater system and via sewer overflows.
Stormwater drainage systems and the sewerage network need to be completely separate.
Sydney Water’s sewerage network is designed to allow for gravity flow, (some pumping stations are included in low points). As part of the design, various overflow discharge points have been incorporated, as essential safety features of the system. The purpose of these overflow points is to allow for surcharges in times of high volume of flow and avoid overflow within areas of high public health risk, such as within residential areas. These surcharge points within Ku-ring-gai are found within our local bushland valleys, generally adjacent to local tributary creeks.
There are two main causes of sewer overflows into stormwater drainage – blockages, and flows exceeding pipe capacities during wet weather. Blockages, sometimes called “dry weather overflows” are caused by tree roots or by the improper disposal of wet wipes, tissues, oils, and fats into the wastewater network.
During very heavy rainfall, extra water can enter the sewerage network through faulty pipes, drain lids and by direct connection of stormwater drainage.
The sewage network should only be used to transport sewage and household waste waters to the designated treatment plant. At no time should stormwater be directed to the sewerage network, nor should sewage be directed to the stormwater drainage system. Reducing inflow and infiltration will improve the sewerage network efficiency, extend asset life, and reduce greenhouse gas emissions from unnecessary treatment loads. Climate change and more intense rainfall events increase hydraulic pressure on both systems, so proactive disconnection and repair are forms of climate adaptation.
How can we address this issue?
Sydney Water uses a smoke-testing process to identify issues in the sewerage network to find leaks, faulty connections and illegal stormwater connections which may need repair or disconnection. Location and repair of defects is essential to the economical and hydraulic functioning of the sewerage network.
With the pending increase in the number of households within the Ku-ring-gai Local Government Area, due to current housing targets under State planning reforms, it is important that major civic infrastructure systems, like the sewerage network work as designed. Removing the sewage from our waterways is also a critical step toward restoring healthy ecosystems and ultimately supporting the re-establishment of safe recreational use of our local waterways.
Sydney Water regularly partners with local councils to establish educational and compliance programs to maximise the efficient function of our separate sewerage network and stormwater drainage systems. Most recently, Hornsby Council has participated in the program. The participation of Ku-ring-gai Council in the program would further demonstrate our resolve to protect and restore our local natural environment and improve the health of our waterways.
This initiative supports Council’s strategic objectives under the Environment and Infrastructure themes of the Community Strategic Plan, particularly improving waterway health, climate resilience, and sustainable infrastructure performance.
I, therefore, move that Council resolves to:
A. Include a program promoting and encouraging residential disconnection of stormwater from the sewage network to improve the health and resilience of local waterways within the 2026/27 Operational Plan. The program would include education, local waterways testing, system testing, regulatory actions, and compliance statistics (such as the number of properties tested or rectified);
B. Inform Sydney Water that Ku-ring-gai Council wishes to partner with them, initially for a period of three years, to deliver a local educational and compliance program focussing on the need to ensure stormwater is not discharged into the sewerage network;
C. Undertake a review of the Development Control Plan or stormwater design guidelines to ensure new developments include inspection points for verifying separation; and,
D. Collaborate with Sydney Water to identify priority sub-catchments for rectification.
|
|
|
Resolved:
(Moved: Councillors Taylor/Devlin)
That the above Notice of Motion as printed be adopted.
CARRIED UNANIMOUSLY |
|
234 |
Community Access to External Automated Defibrillators across Council Facilities "Lachie's Heartstart Project"
File: S08410-14 Vide: NM.2
|
|
|
Notice of Motion from Councillors Devlin and Kay dated 31 October 2025
This Notice of Motion is aimed at providing community access to Automated Defibrillators across Council facilities, including sporting fields, recreation areas, community buildings and public parks.
Research shows that in Australia, approximately 80 people per day go into sudden cardiac arrest. The survival rate is approximately 12%. This is significantly impacted by the time it takes to receive treatment. For every minute without CPR, the chance of survival lowers by 10%. Automated defibrillators (AEDs) have been shown to significantly increase survival rates to approximately 50% when combined with CPR. Accessible AEDs are important as cardiac arrest can occur at any time, to any age and often without warning.
Council currently provides 22 AEDs across Council operational buildings and vehicles, libraries, golf courses, art centre and community halls. Apart from East Lindfield Community Hall and Caley’s Pavilion within the Ku-ring-gai Wildflower Garden, all the AEDs are in buildings that are locked when not in use. This means most Council managed AEDs may not be readily accessible to the community when they are required, potentially reducing the survival rates if a sudden cardiac arrest occurred at a closed Council facility. In addition to this, there are only three (3) AEDs provided by Council at recreational venues – Roseville Park Pavilion, Gordon Golf Course and North Turramurra Golf Course. Placing AEDs external to buildings may provide members of the public better opportunity to act immediately to assist someone experiencing a cardiac arrest until emergency services arrive.
When every second counts, readily accessible AEDs ensure fast, life-saving action, and help build a strong first response network across the Ku-ring-gai LGA. Making AEDs readily available at all of Council’s sporting fields is a crucial first step.
It is acknowledged this initiative will require significant investment in capital and ongoing service funding, including management of any associated liability within Council’s existing risk and insurance frameworks, ensuring this does not delay implementation. If this scheme saves one life, then Council considers it essential. Grant funding and sponsorship opportunities may be available.
Therefore, we move the following motion:
That:
A. By March 2026, a report be brought back to Council detailing the whole of life costs for the supply, installation, service and monitoring of providing external AEDs at Council owner facilities across the following stages:
a. Stage 1: all Council sporting fields (implementation during calendar year 2026,); and,
b. Stage 2: all Council community buildings, recreation areas, and public parks (implementation before the end of calendar year 2027); noting that,
c. (The above stages are guidelines only, and may differ from the report).
B. The report also contains information on the delivery timeframes, grant funding or sponsorship opportunities, and consideration of relevant liabilities imposed on Council; and,
C. The preferred delivery model prioritise external, publicly accessible units with 24-hour access and automatic registration with the NSW Ambulance AED Locator database.
|
|
|
Resolved:
(Moved: Councillors Devlin/Kay)
That the above Notice of Motion as printed be adopted.
CARRIED UNANIMOUSLY |
QUESTIONS WITH NOTICE
|
|
How does Council protect our waterways from urban stormwater?
File: S12643/5 Vide: QN.1
|
|
|
QUESTION:
Question from Councillor for Roseville Ward Councillor Alec Taylor dated 31 October 2025:
Urbanisation has fundamentally changed stormwater flows in Ku-ring-gai and across our city, with a massive negative impact on our waterways. Previously heavily vegetated areas that would soak up storm water are now largely covered in hard surfaces, which rapidly transport and accumulate enormous volumes of storm water. This extraordinary discharge is dumped into our creeks, which are then stripped of natural vegetation and soils, and populated with rubbish, pollution and weeds.
Councils across Australia are adopting new methods for handling stormwater with green infrastructure, such as:
· Raingardens and wetlands: Incorporating raingardens and revitalizing wetlands to help filter pollutants and manage runoff. · On-site detention (OSD) tanks: Requiring new developments and some new roads and footpaths to include OSD tanks designed to capture and control discharge for a range of storm events · Pollutant traps: Installing gross pollutant traps and StormFilters at pit inlets and within treatment tanks to remove pollutants, solids, and other contaminants from stormwater runoff. · Water reuse and harvesting: Capturing and recycling stormwater for non-potable uses, such as irrigating parks and green spaces, as part of a larger water management strategy.
Ku-ring-gai Council is already adopting and selectively deploying many of these strategies.
Questions:
1. Approximately how many major connection points are there between our infrastructure and creek headwaters across Ku-ring-gai? 2. What actions does Ku-ring-gai already take to reduce urban stormwater flows (with examples please)? 3. What more could we do to systematically slow urban storm water in Ku-ring-gai and clean up our waterways?
ReSPONSE:
Response provided by Director operations and Director Strategy & Environment:
Q1. How many major connection points are there between our infrastructure and creek headwaters across Ku-ring-gai?
Management response: Council maintains a large and complex drainage network that connects into creeks and waterways. In the absence of a definition for “major connection points”, applying a pipe diameter size of 1.2m and over to define “major connection points”, 155 drainage connections have been identified. There are numerous connection points that are smaller in size than 1.2m.
Q2. What actions does Ku-ring-gai already take to reduce urban stormwater flows (with examples please)?
Management response: Council has been implementing water sensitive urban design (WSUD) and stormwater management measures for many years, including:
Q3. What more could we do to systematically slow urban storm water in Ku-ring-gai and clean up our waterways?
Management response: A major opportunity is to strengthen maintenance and compliance of the large amount of WSUD, OSD and GPT infrastructure already in place across both public and private land. Many of these systems were installed under positive covenants but require ongoing upkeep to deliver their intended benefits. A compliance program could help secure improved water quality and ensure existing investments are working as designed. Other future opportunities include:
In summary, Council is already applying a wide range of recognised stormwater management approaches. The most effective next steps are to reinforce maintenance and compliance of existing assets, continue supporting residents through rebates and incentives, and integrate WSUD principles into future Council works. These will be considered in the review of the Water Sensitive Cities Strategy.
|
Council resolved
itself into Closed Meeting
with the Press and Public Excluded to deal with the following items
after a Motion moved by Councillors Ward and Smith
was CARRIED UNANIMOUSLY.
|
235 |
Ku-ring-gai TOD Alternative
File: S14846-2 Vide: GB.16
|
|
|
To provide Council with a list of amendments, made by Department of Planning, Housing and Infrastructure (DPHI), to Council’s adopted Ku-ring-gai TOD Alternative.
In accordance with the Local Government Act 1993 and the Local Government (General) Regulation 2021, in the opinion of the General Manager, the following business is of a kind as referred to in section 10A(2)(g), of the Act, and should be dealt with in a part of the meeting closed to the public.
Section 10A(2)(g) of the Act permits the meeting to be closed to the public for business relating to advice concerning litigation, or advice that would otherwise be privileged from production in legal proceedings on the ground of legal professional privilege.
This matter is classified confidential under section 10A(2)(g) because it contains advice concerning a legal matter that:
(a) is a substantial issue relating to a matter in which the Council is involved (b) is clearly identified in the advice, and (c) is fully discussed in that advice.
It is not in the public interest to release details of the legal advice as it would prejudice Council’s position in court proceedings.
Report by Director Strategy & Environment dated 14 November 2025
|
|
|
Resolved:
(Moved: Councillors Kay/Wheatley)
A. That Council note that:
a. Council’s adopted alternative transport oriented development scheme was largely implemented by the Department of Planning, Housing and Infrastructure on 14 November 2025 by State Environmental Planning Policy Amendment (Ku-ring-gai Station Precincts) 2025, ensuring:
i. the protection of heritage; ii. preservation of biodiversity and tree canopy; iii. protection of the desired future character of Ku-ring-gai; and iv. revitalisation of its town centres;
b. while Council considers it had strong prospects of having the TOD SEPP declared invalid in its proceedings against the State of New South Wales, it appreciates that even if it were successful the proceedings themselves would not have led to the outcomes that Council has now been able to achieve; and
c. while Council acknowledges that the transitional provisions associated with state significant development were not resolved to its satisfaction, this alone would not justify the continuation of the proceedings in all the circumstances.
B. That Council accept the offer of the State of NSW that the current proceedings in the Land and Environment Court be discontinued on the basis that each party bear its own costs, the discontinuance to be filed at Court (with the consent of the State) within 1 business day of the amended maps being published on the Spatial Viewer in the same form that those maps were provided to Council last week.
CARRIED UNANIMOUSLY |
|
236 |
Project Review
File: S14999 Vide: C.2
|
|
|
In accordance with the Local Government Act 1993 and the Local Government (General) Regulation 2021, in the opinion of the General Manager, the following business is of a kind as referred to in section 10A(2)(g), of the Act, and should be dealt with in a part of the meeting closed to the public.
Section 10A(2)(g) of the Act permits the meeting to be closed to the public for business relating to advice concerning litigation, or advice that would otherwise be privileged from production in legal proceedings on the ground of legal professional privilege.
This matter is classified confidential under section 10A(2)(g) because it contains advice concerning a legal matter that:
(a) is a substantial issue relating to a matter in which the Council is involved (b) is clearly identified in the advice, and (c) is fully discussed in that advice.
It is not in the public interest to release details of the legal advice as it would prejudice Council’s position in court proceedings.
Report by General Manager dated 3 November 2025
|
|
|
Resolved:
(Moved: Councillors Kay/Ward)
That the report be received and noted, and any recommendations contained in the report considered.
CARRIED UNANIMOUSLY |
Council resolved to return to Open Council after a Motion
moved by Councillors Wheatley and Ward
was CARRIED UNANIMOUSLY.
BUSINESS WITHOUT NOTICE – SUBJECT TO CLAUSE 9.3 OF code of meeting practice
Nil.
Inspections– SETTING OF TIME, DATE AND RENDEZVOUS
Nil.
The Meeting closed at 10:34pm.
The Minutes of the Ordinary Meeting of Council held on 18 November 2025 (Pages 1 - 43) were confirmed as a full and accurate record of proceedings on <Insert confirmation date …>
__________________________ __________________________
General Manager Mayor / Chairperson















|
Ordinary Meeting of Council - 16 December 2025 |
PT.1 / 1 |
|
|
|
|
Item PT.1 |
S02211/2 |
Petition
Urgent request for installation of footpaths on both sides of St John's Avenue, Gordon
Petition to Ku-ring-gai Council
Principal petitioner: Ganesh Ganesan
We the undersigned residents of Gordon and the wider Ku-ring-gai local Government Area, respectfully request that Ku-ring-gai Council take urgent action to construct safe pedestrian footpaths on both sides of St John’s Avenue, particularly along the section highlighted in the attached map (between Gordon Golf Club and the residential area near Handprints Killara).
The attached map forms part of this petition and identifies the unsafe stretch of road where pedestrians are currently exposed to significant danger.
Background and reason for the request:
St John’s Avenue is widely used by:
- Elderly residents undertaking their daily walks;
- School children walking to and from nearby schools and public transport; and
- Local families, joggers and recreational pedestrians
Despite having heavy pedestrian usage, St John’s Avenue does not have continuous or accessible footpaths. The grass verges on both sides are uneven, sloped and obstructed by tree roots, making them unsafe for walking. Consequently, residents – especially the elderly, school children and those with mobility challenges – are forced to walk directly on the road. This creates a serious risk of collision with vehicles, particularly given the narrowness and curvature of parts of the roadway.
Recent fatal accident:
On 13 November 2025, a 92-year-old man tragically died after being struck by a vehicle on St John’s Avenue while on his regular morning walk.
This heartbreaking incident has deeply affected residents and demonstrates the urgent need for safe pedestrian infrastructure to prevent further injury or loss of life.
Growing residential population:
The neighbourhood surrounding St John’s Avenue includes approximately 200-300 dwellings. With many elderly residents, families with young children and regular walkers in the area, safe pedestrian access is essential. Continuous footpaths are critical for:
- Seniors with reduced balance or mobility
- Children travelling to and from local schools
- Parents with prams
- Residents using mobility aids
- Everyday recreational walkers
Community support:
This petition in strongly supported by residents who regularly walk along St John’s Avenue or have witnessed dangerous close calls. Many signatories include elderly pedestrians, parents with school aged children and long-term residents who are concerned for their own safety and the safety of their neighbours.
We urge Ku-ring-gai Council to act promptly to protect lives and ensure safe, accessible pedestrian pathways for our community.
In the interest of public safety, we respectfully request that Ku-ring-gai Council:
1. Construct a proper, continuous concrete footpath on both sides of St John’s Avenue, covering at minimum the section between Gordon Golf Club and the area near Handprints Killara (as shown in the attached map);
2. Prioritise this construction as an urgent safety measure in view of the recent fatality;
3. Construct a pedestrian safety and traffic risk assessment of the road;
4. Consider upgrading street lighting along this route to enhance visibility for both drivers and pedestrians.

(12 signatures)
That the petition be received and referred to the appropriate Officer of Council for attention.
|
Ordinary Meeting of Council - 16 December 2025 |
GB.1 / 1 |
|
|
|
|
Item GB.1 |
S14696 |
Environment Committee Minutes - November 2025
EXECUTIVE SUMMARY
Purpose of Report
For Council to consider and note the minutes of the Environment Advisory Committee meeting held on 10 November 2025.
Background
The Environment Advisory Committee was established by Council resolution last year, with members being appointed at the April 2025 OMC.
Comments
A recommendation relating to Item GB.6 required further consultation with Committee members. This consultation was undertaken between 11 and 17 November 2025. Details of the feedback received, and how it has been incorporated into the draft Urban Forest Action and Implementation Plan 2025, are provided in Attachment A2. The draft Urban Forest Action and Implementation Plan 2025 has been attached to this report as Attachment A3.
integrated planning and reporting
Theme 2: Natural Environment
|
Community Strategic Plan Long Term Objective |
Delivery Program Term Achievement |
Operational Plan Task |
|
N1.1: A community empowered with knowledge, learning and information that drives participation in activities that benefit the environment.
|
N1.1.1: The community has an enhanced appreciation of the value of the natural environment, local environmental issues and impacts. |
N1.1.1.1: Utilise a variety of communication mechanisms and channels for different target groups to deliver environmental information. |
Governance Matters
The Environment Advisory Committee does not have delegated authority and serves only to provide recommendations and advice for Council. It does not have the power to make a final determination on any matter referred to them.
The Environment Advisory Committee is governed in accordance with its Terms of Reference.
Risk Implication statement
There are no material risks that arise from the recommendations contained in this report. Minor issues may occur, but these can be managed within Council’s current policies, procedures, resources and budget.
Financial Considerations
There are no specific financial implications arising from the 23 June meeting of the Environment Advisory Committee.
Social Considerations
N/A
Environmental Considerations
The Environment Committee assists Council by providing strategic advice and feedback on the preservation, management, enhancement and recreational use of Ku-ring-gai’s natural environment. The Committee’s focus is to guide Council on ensuring ecological sustainability, promoting biodiversity and fostering community engagement in the care of environmental areas.
Community Consultation
The Environment Advisory Committee includes eight community representative members and provides avenues for community consultation on Council’s relevant plans, policies and programs.
Internal Consultation
N/A
Summary
A meeting of the Environment Advisory Committee was held on 10 November 2025. The minutes of the meeting have been attached to this report as Attachment A1.
That:
A. Council receive and note the Minutes of the Environment Advisory Committee meeting held on 10 November 2025.
B. Council explore opportunities for inclusion of Woody Meadow installations within the 2026/27 works program.
C. Staff report back to the Committee with draft criteria for the establishment of an Iconic Tree Register.
D. The Sportsfield Optimisation Trial is implemented by completing those improvements as identified and listed in the table within the Comments section of this report, over the next three (3) financial years. These improvements to be undertaken at the suggested fields as well as some additional fields as the project budget allows.
E. A Sporting Ground Condition Report be undertaken in 2027 to measure the condition of the identified fields in comparison to the report undertaken in 2024.
F. Future sportsfield capital works programs consider the DCCEEW (2025) Best Practice Guidelines when specifying reconstruction.
G. Should Council construct a Best Practice Sportsfield in the future, an assessment of capacity be undertaken upon completion of that sportsfield in comparison to other fields in Ku-ring-gai.
H. Council explore alternative opportunities for funding of a best practice sports field, including development contributions.
I. Council endorse the creation of the Urban Forest Action and Implementation Plan 2025, incorporating feedback from Committee members.
|
Sybylla Brown Environmental Programs Leader |
Jacob Sife Manager Environment and Sustainability |
|
Andrew Watson Director Strategy & Environment |
|
|
Attachments: |
A1 |
Environment Advisory Committee - 10 November 2025 - Meeting Minutes |
|
2025/394514 |
|
|
A2 |
Response to Ku-ring-gai Environmental Advisory Committee feedback on Councils Urban Forest Action and Implementation Plan (UFAIP) 2023 update |
|
2025/383004 |
|
|
A3 |
Urban Forest Action and Implementation Plan 2025 |
|
2025/392714 |
|
ATTACHMENT No: 1 - Environment Advisory Committee - 10 November 2025 - Meeting Minutes |
|
Item No: GB.1 |

|
ATTACHMENT No: 2 - Response to Ku-ring-gai Environmental Advisory Committee feedback on Councils Urban Forest Action and Implementation Plan (UFAIP) 2023 update |
|
Item No: GB.1 |

|
Ordinary Meeting of Council - 16 December 2025 |
GB.2 / 1 |
|
|
|
|
Item GB.2 |
CY00413/13 |
Heritage Reference Committee meeting minutes of 6 November 2025
EXECUTIVE SUMMARY
|
purpose of report: |
|
|
|
|
|
background: |
Council is required to consider and receive the minutes of the Heritage Reference Committee and to make them publicly available via Council’s website. HRC minutes are confirmed by HRC prior to being presented to Council. |
|
|
|
|
comments: |
The Heritage Reference Committee minutes under consideration are attached. |
|
|
|
|
recommendation: (Refer to the full Recommendation at the end of this report) |
That Council receives and notes the HRC minutes from 6 November 2025. |
Purpose of Report
To have Council consider the minutes from previous Heritage Reference Committee (‘HRC’) meeting held on 6 November 2025.
Background
Comments
The Heritage Reference Committee minutes under consideration are at Attachment A1.
integrated planning and reporting
Theme 3: Places, Spaces and Infrastructure.
|
Community Strategic Plan Long Term Objective |
Delivery Program Term Achievement |
Operational Plan Task |
|
Protect Ku-ring-gai’s heritage and character through appropriate planning controls |
Strategies, plans and processes are in place to effectively protect, preserve and manage Ku-ring-gai’s heritage assets. |
Promote local heritage in consultation with key stakeholders.
Implement, monitor and review Ku-ring-gai’s heritage planning controls and Heritage Strategy. |
Governance Matters
Consisting of seven members, the Heritage Reference Committee includes Councillors, heritage practitioners and community members. The Committee provides advice on heritage matters and assists with the promotion, understanding and appreciation of heritage. While not a decision-making body, the Committee plays an important function in shaping Ku-ring-gai's future. This Committee is also an important link in Council's communication strategy with the community.
Risk Management
The Committee provides advice on heritage matters and assists with the promotion, understanding and appreciation of heritage. While not a decision-making body, the Committee nevertheless plays an important function in shaping Ku-ring-gai's future. This Committee is also an important link in Council's communication strategy with the community.
Financial Considerations
The costs of running the Heritage Reference Committee are covered by the Strategy and Environment Department’s budget.
Social Considerations
The aims of the Heritage Reference Committee are to provide advice to Council on heritage matters and to provide assistance to Council in promoting an understanding and appreciation of heritage, including matters of social heritage significance.
Environmental Considerations
A role of the Heritage Reference Committee is to support Council in identifying and managing Ku‑ring-gai’s Cultural Heritage.
Community Consultation
The Heritage Reference Committee meets monthly, or as required, and notification of meetings is provided on Council’s website.
Internal Consultation
The Heritage Reference Committee includes Councillors and heritage practitioners and is facilitated by Council staff. Where relevant, consultation with other Departments may occur, in particular, with Council’s heritage advisors in Development & Regulation.
Summary
Council is required to consider and receive the minutes of the HRC and to make them publicly available via Council’s website. HRC minutes are confirmed by HRC prior to being presented at an Ordinary Meeting of Council. These minutes are now being referred to Council.
That Council receive and note the HRC minutes from the meeting held on 6 November 2025.
|
Claudine Loffi Heritage Specialist Planner |
Antony Fabbro Manager Urban & Heritage Planning |
|
Attachments: |
A1 |
Heritage Reference Committee meeting minutes of 6 November 2025 |
|
2025/383800 |
|
Ordinary Meeting of Council - 16 December 2025 |
GB.3 / 1 |
|
|
|
|
Item GB.3 |
S13683 |
Status of Women's Advisory Committee - Minutes of Meeting Tuesday 4 November 2025
EXECUTIVE SUMMARY
|
purpose of report: |
To provide Council with the minutes from the Status of Women’s Advisory Committee meeting held on 4 November 2025. |
|
|
|
|
background: |
Council is required to consider and endorse minutes from the Status of Women’s Advisory Committee, and to make them publicly available via Council’s website. |
|
|
|
|
comments: |
A number of items were discussed at the meeting, including key initiatives to advance women’s leadership, gender equity, and community wellbeing. The Committee received a presentation from Women for Election and updates on major Council programs such as the 2026 Women’s Leadership and Inspiration Award, Family and Domestic Violence initiatives, and the Dress for Success clothing drive. The meeting also covered upcoming awareness campaigns, community events, and early planning for International Women’s Day 2026, reflecting ongoing progress in strengthening support for women across the Ku-ring-gai community. |
|
|
|
|
recommendation:
|
That Council endorse the minutes of the Status of Women’s Advisory Committee meeting held on 4 November 2025. |
Purpose of Report
To provide Council with the minutes from the Status of Women’s Advisory Committee meeting held on 4 November 2025.
Background
Council is required to consider and endorse minutes from the Status of Women’s Advisory Committee held on 4 November 2025, and to make them publicly available via Council’s website (Attachment1)
Comments
A number of items were discussed at the meeting, including initiatives to strengthen women’s leadership, promote gender equity, and support community wellbeing. The Committee received an address from the CEO of Women for Election on pathways for women into public office, shared personal reflections on women’s leadership, and discussed opportunities for Council to facilitate access to established programs. Members also received updates on key Council initiatives, including the 2026 Women’s Leadership and Inspiration Award, Family and Domestic Violence Action Plan projects, the Dress for Success clothing drive, and activities for the 16 Days of Activism Against Gender-Based Violence.
Further updates were provided on National Silly Socks Day, the successful Menopause Forum, and early planning for the 2026 International Women’s Day celebration, including potential speakers aligned with the “Balance the Scales” theme. Meeting dates for 2026 and future guest speakers were also proposed. Overall, the meeting demonstrated ongoing progress in promoting gender equity and strengthening support for women across the Ku-ring-gai community.
integrated planning and reporting
Diversity and inclusiveness
|
Community Strategic Plan Long Term Objective |
Delivery Program Term Achievement |
Operational Plan Task |
|
C4.1: Harmonious communities that understand, value and accept each other, and embrace our evolving cultural identities. |
C4.1.1: Barriers to social inclusion and participation, and access to social services and community facilities are reduced. |
C4.1.1.2: Implement programs in response to Development identified community needs that promote social inclusion. |
Governance Matters
The Status of Women’s Advisory Committee operates within a framework prescribed by Terms of Reference consistent with Council’s Code of Conduct, confidentiality and record management policies and procedures.
Risk Implication statement
There are no significant risks that arise from the recommendations contained in this report.
Financial Considerations
The Committee is an advisory committee and does not have the power to incur expenditure or to bind Council. There are no financial impacts associated with this report.
Social Considerations
There are no social implications associated with this report.
Environmental Considerations
There are no environmental implications associated with this report.
Community Consultation
Community consultation is not required for this report.
Internal Consultation
Internal consultation is not required for this report.
Summary
The Committee explored a range of matters relevant to women in Ku-ring-gai, including upcoming events, recognition and leadership opportunities, progress updates on action plans, and ways the Committee can support Council in enhancing the wellbeing of women in the community.
That Council endorses the minutes of the Status of Women’s Advisory Committee meeting held on 4 November 2025.
|
Danny Houseas Manager Community Development |
Virginia Leafe Acting Director Community |
|
Attachments: |
A1 |
Status of Women Advisory Committee Meeting Minutes 04.11.2025 |
|
2025/395543 |
|
Ordinary Meeting of Council - 16 December 2025 |
GB.4 / 1 |
|
|
|
|
Item GB.4 |
S04477 |
Youth Advisory Committee -
Minutes of Meeting Wednesday 12 November 2025
EXECUTIVE SUMMARY
|
purpose of report: |
To present the minutes of the Youth Advisory Committee meeting held on 12 November 2025 and seek Council’s consideration of the Committee’s recommendation to extend membership to December 2026. |
|
|
|
|
background: |
In May 2024, Council established the Youth Advisory Committee for a short initial term to December 2025, with a review of membership and Terms of Reference at the end of the first year. As part of this review, the Committee has recommended extending current membership to December 2026 to support delivery of the Youth Action Plan. Council is required to consider and endorse the minutes of the meeting held on 12 November 2025. |
|
|
|
|
comments: |
The Youth Advisory Committee reviewed its 2025 activities and upcoming priorities, including progress on the Youth Action Plan and planning for key 2026 initiatives. To support continuity and completion of the Youth Action Plan, the Committee unanimously recommended extending current membership through to December 2026. |
|
|
|
|
recommendation: (Refer to the full Recommendation at the end of this report) |
That Council endorses the minutes of the Youth Advisory Committee meeting held on 12 November 2025.
|
Purpose of Report
To present the minutes of the Youth Advisory Committee meeting held on 12 November 2025 and seek Council’s consideration of the Committee’s recommendation to extend membership to December 2026.
Background
At its Ordinary Meeting on 21 May 2024, Council resolved to undertake extensive consultation with local young people, establish the Youth Advisory Committee for a short inaugural term to December 2025, and review the Committee’s approach and Terms of Reference before appointing members for a second term commencing January 2026.
In line with this resolution, the Committee was required to review its membership arrangements at the conclusion of its first year to support continuity of its work, particularly development of the five-year Youth Action Plan.
Council is required to consider and endorse the minutes of the Youth Advisory Committee meeting held on 12 November 2025 (Attachment 1) and make them publicly available.
Comments
As part of the review of Council’s approach to the Youth Advisory Committee and related initiatives, Council sought feedback from existing members via a survey and discussion at the November Committee meeting. The Committee, appointed in 2025 for a one-year term, was scheduled to review membership and its Terms of Reference at the end of its first year to assess progress and continuity, particularly in relation to the five-year Youth Action Plan.
At the November meeting, members considered options for continuing their term. Reflecting on their experiences over 2025, they noted that the short initial term limited the planning and implementation of initiatives. Members highlighted that extending the current membership would allow completion and commencement of the Youth Action Plan, provide time to fully develop planned initiatives, and ensure a sustained impact for young people in Ku-ring-gai. Following discussion, the Committee unanimously recommended extending membership through to December 2026.
The Committee’s recommendation to extend current membership is supported, and no amendments to the Terms of Reference are proposed.
Members also provided updates on recent youth-led activities, such as the Mental Health Month event and youth trivia sessions, and discussed priorities for 2026, including Youth Week, International Day of People with Disabilities, the Transport Forum, and a youth services branding workshop. These initiatives demonstrate the Committee’s ongoing contribution to youth engagement and planning across the area.
integrated planning and reporting
An inclusive, connected and safe community
|
Community Strategic Plan Long Term Objective |
Delivery Program Term Achievement |
Operational Plan Task |
|
C1: Work with partners to promote a diverse and inclusive community that cares and provides for all residents. |
C1.2: The development of young people is supported by services and programs designed to address their needs and interests |
C1.2.3: Provide professional advice and administrative support for the Youth Advisory Committee. |
Governance Matters
The Youth Advisory Committee operates within a framework prescribed by the Terms of Reference consistent with Council’s Code of Conduct, confidentiality and record management policies and procedures.
Risk Implication statement
There are no significant risks that arise from the recommendations contained in this report.
Financial Considerations
The Committee is an Advisory Committee and does not have the power to incur expenditure or to bind Council. There are no financial impacts associated with this report.
Social Considerations
The Committee’s initiatives aim to enhance young people’s wellbeing, inclusion, and engagement through accessible, equitable, and safe programs.
Environmental Considerations
There are no environmental implications associated with this report.
Community Consultation
Community consultation is not required for this report.
Internal Consultation
Guidance from Council’s Governance team informed the preparation of this report.
Summary
The Youth Advisory Committee reviewed its 2025 activities and unanimously recommended extending current membership through to December 2026 to maintain continuity and support completion of the Youth Action Plan. The Committee also provided updates on 2025 initiatives and discussed planning for key youth-focused activities in 2026.
A. That Council endorses the minutes of the Youth Advisory Committee meeting held on 12 November 2025.
B. That Council approve the extension of current Committee members’ terms through to December 2026.
|
Danny Houseas Manager Community Development |
Ryan Usher Youth Services Coordinator |
|
Virginia Leafe Acting Director Community |
|
|
Attachments: |
A1 |
Youth Advisory Committee Meeting Minutes 12 November 2025 |
|
2025/396412 |
|
Ordinary Meeting of Council - 16 December 2025 |
GB.5 / 1 |
|
|
|
|
Item GB.5 |
S08447 |
Code of Conduct - Complaint Statistics
EXECUTIVE SUMMARY
|
purpose of report: |
To report statistics in relation to complaints as required by the Procedures for the Administration of the Model Code of Conduct for Local Councils in NSW 2020 for the twelve months to 31 August 2025. |
|
|
|
|
background: |
Under the Procedures, a report on a range of complaints statistics is provided the Office of Local Government and reported to Council. |
|
|
|
|
comments: |
The relevant statistics are contained in this report. |
|
|
|
|
recommendation:
|
That the report under Part 11 of the Procedures for the Administration of the Model Code of Conduct for Local Councils in NSW 2020 be received and noted. |
Purpose of Report
To report statistics in relation to complaints as required by the Procedures for the Administration of the Model Code of Conduct for Local Councils in NSW 2020 for the twelve months to 31 August 2025.
Background
Under the Procedures for the Administration of the Model Code of Conduct for Local Councils in NSW 2020, a report on a range of complaints statistics is provided to Council and the Division of Local Government.
Part 11 of the Procedures provides:
11.1 The complaints coordinator must arrange for the following statistics to be reported to the council within 3 months of the end of September of each year:
a) the total number of code of conduct complaints made about councillors and the general manager under the code of conduct in the year to September (the reporting period)
b) the number of code of conduct complaints referred to a conduct reviewer during the reporting period
c) the number of code of conduct complaints finalised by a conduct reviewer at the preliminary assessment stage during the reporting period and the outcome of those complaints
d) the number of code of conduct complaints investigated by a conduct reviewer during the reporting period
e) without identifying particular matters, the outcome of investigations completed under these procedures during the reporting period
f) the number of matters reviewed by the Office during the reporting period and, without identifying particular matters, the outcome of the reviews, and
g) the total cost of dealing with code of conduct complaints made about councillors and the general manager during the reporting period, including staff costs.
11.2 The council is to provide the Office with a report containing the statistics referred to in clause 11.1 within 3 months of the end of September of each year.
Comments
The statistics to be reported in accordance with the Procedures, in the form required by the Office of Local Government is Attachment 1 to this report.
integrated planning and reporting
Leadership
|
Community Strategic Plan Long Term Objective |
Delivery Program Term Achievement |
Operational Plan Task |
|
L1.1: A shared long-term vision underpins strategic collaboration and partnerships and builds leadership capacity.
|
L1.1.1: The priorities of our community, as reflected in the Community Strategic Plan, inform Council’s policy development, decision-making and program delivery |
L1.1.1.3: Provide regular reporting to the community on performance and progress against Council’s Delivery Program and Operational Plan. |
Governance Matters
The provision of this report and the provision of information to the Office of Local Government is a requirement of Clauses 11.1 and 11.2 of the Procedures for the Administration of the Model Code of Conduct for Local Councils in NSW 2020.
Risk Management
Matters relating to the administration of Council’s Code of Conduct have potential to affect the reputation of Council.
Financial Considerations
The cost of dealing with Code of Conduct complaints is reported as being $87,800.
Social Considerations
Not Relevant.
Environmental Considerations
Not relevant.
Community Consultation
Not relevant.
Internal Consultation
Not Relevant.
Summary
Under the Model Code of Conduct framework, a report on a range of complaints statistics is required be provided to the Division of Local Government and reported to Council. The relevant statistics for the reporting period of 1 September 2023 to 31 August 2025 are contained in this report.
A. That the report pursuant to Part 11 of the Procedures for the Administration of the Model Code of Conduct for Local Councils in NSW 2020 be received and noted
|
Jamie Taylor Corporate Lawyer |
|
|
Attachments: |
A1 |
Model Code of Conduct Complaint Statistics 2024-25 |
|
2025/399612 |
|
Ordinary Meeting of Council - 16 December 2025 |
GB.6 / 1 |
|
|
|
|
Item GB.6 |
FY00623/8 |
|
|
1 December 2025 |
Investment Report as at 30 November 2025
EXECUTIVE SUMMARY
|
PURPOSE OF REPORT: |
To present Council’s investment portfolio performance for November 2025. |
|
|
|
|
background: |
Council’s investments are reported monthly to Council in accordance with the Local Government Act 1993, the Local Government (General) Regulation 2005 and Council’s Investment Policy. |
|
|
|
|
comments: |
The net return on investments for the financial year to the end of November 2025 was $3,869,000, against the budget of $3,389,000 giving a year-to-date favourable variance of $480,000. |
|
|
|
|
recommendation: |
That the summary of investments performance for November 2025 be received and noted; and that the Certificate of the Responsible Accounting Officer be noted and the report adopted. |
Purpose of Report
To present Council’s investment portfolio performance for November 2025.
Background
Council’s investments are reported monthly to Council in accordance with the Local Government Act 1993, the Local Government (General) Regulation 2005 and Council’s Investment Policy.
Comments
Investment Portfolio Performance Snapshot
The table below provides the investments portfolio performance against targets identified in Council’s Investment Policy as well as other key performance indicators based on industry benchmarks.

Cumulative Investment Returns against Budget

A comparison of the cumulative investment returns against year-to-date budget is shown in the chart below.
Cash Flow and Investment Movements
Council’s total cash and investment portfolio as at 30 November 2025 was $209,252,000 compared to $204,676,000 at the end of October 2025. The net cash inflow of $4,576,000 was mainly due second instalment of rates income.
During the month, four investments have matured and there were six new investments.

Investment Performance against Industry Benchmark
Overall, the investment performance in November was above the industry benchmark.
The benchmark is specific to the type of investment and the details are provided below. AusBond Bank Bill Index is used for all Council’s investments.
Table 1 - Investments Performance against Industry Benchmarks

Table 2 below provides a summary of all investments by type and performance during the month.
Table 2 - Investments Portfolio Summary during November 2025


** Funds in at-call/short term accounts are working funds kept for the purpose of meeting short term cash outflow requirements. At-call investments portfolio is being monitored on a regular basis to ensure funds are reinvested at higher rates when opportunities arise, whilst also keeping and adequate balance for short-term cash outflows.
*** Market Values as at 30 November 2025 were not available at the time of writing the report.
Investment by Credit rating and Maturity Profile
The allocation of Council’s investments by credit rating and the maturity profile are shown below:


integrated planning and reporting
Leadership & Governance
|
Community Strategic Plan Long Term Objective |
Delivery Program Term Achievement |
Operational Plan Task |
|
L2.1 Council rigorously manages its financial resources and assets to maximise delivery of services |
Council maintains and improves its long-term financial position and performance |
Continue to analyse opportunities to expand the revenue base of Council |
Governance Matters
Council’s investments are made in accordance with the Local Government Act (1993), the Local Government (General) Regulation 2005 and Council’s Investment Policy.
Section 212 of the Local Government (General) Regulation 2005 states:
(1) The responsible accounting officer of a council:
(a) must provide the council with a written report (setting out details of all money that the council has invested under section 625 of the Act) to be presented:
(i) if only one ordinary meeting of the council is held in a month, at that meeting, or
(ii) if more than one such meeting is held in a month, at whichever of those meetings the council by resolution determines, and
(b) must include in the report a certificate as to whether or not the investment has been made in accordance with the Act, the regulations and the council’s investment policies.
(2) The report must be made up to the last day of the month immediately preceding the meeting.
Risk Management
Council manages the risk associated with investments by diversifying the types of investment, credit quality, counterparty exposure and term to maturity profile.
Council invests its funds in accordance with The Ministerial Investment Order.
All investments are made with consideration of advice from Council’s appointed investment advisor, CPG Research & Advisory.
Financial Considerations
The adopted budget for interest on investments for the financial year 2025/2026 is $8,083,000. Of this amount approximately $4,332,700 is restricted for the benefit of future expenditure relating to development contributions, $1,682,500 transferred to the internally restricted Infrastructure & Facility Reserve, and the remainder of $2,067,800 is available for operations.
Social Considerations
Not applicable.
Environmental Considerations
Not applicable.
Community Consultation
None undertaken or required.
Internal Consultation
None undertaken or required.
Certification - Responsible Accounting Officer
I hereby certify that the investments listed in the attached report have been made in accordance with Section 625 of the Local Government Act 1993, clause 212 of the Local Government General Regulation 2005 and Council’s Investment Policy.
Summary
As at 30 November 2025:
· Council’s total cash and investment portfolio was $209,252,000, a net cash inflow of $4,576,000 was mainly due to the second instalment of rates income.
· The net return on investments for the financial year to the end of November 2025 is $3,869,000, compared to the budget of $3,389,000, resulting in a favourable year-to-date variance of $480,000.
|
That:
A. The summary of investments and performance for November 2025 be received and noted.
B. The Certificate of the Responsible Accounting Officer be noted and the report adopted.
|
|
Tony Ly Financial Accounting Officer |
Mette Kofoed Acting Manager Finance |
|
Angela Apostol Director Corporate |
|
|
Ordinary Meeting of Council - 16 December 2025 |
GB.7 / 1 |
|
|
|
|
Item GB.7 |
CY00473/12 |
Petitions Policy
EXECUTIVE SUMMARY
|
purpose of report: |
To seek Council endorsement of a new Petitions Policy to formalise the process for the consistent and transparent management of public petitions. |
|
|
|
|
background: |
The guiding principles in the Local Government Act 1993 encourage councils to recognise diverse local community needs and interests, and actively engage with their local communities. The absence of a formal policy may result in administrative inconsistencies or group submissions on development applications not being considered as required under the Community Participation Plan. |
|
|
|
|
comments: |
The draft Petitions Policy includes requirements for public lodgement, a defined process for internal assessment, clarification on how development-related petitions will be handled, and grounds for rejecting a petition. |
|
|
|
|
recommendation:
|
That Council endorse the draft Petitions Policy for public exhibition. A report will be brought back to Council in early 2026 on submissions received and any amendments proposed to the policy. If no submissions are received, then Council adopt the policy as attached to this report. |
Purpose of Report
To seek Council endorsement of a new Petitions Policy to formalise the process for the consistent and transparent management of public petitions.
Background
The guiding principles in section 8A of the Local Government Act 1993 encourage councils to recognise diverse local community needs and interests, and actively engage with their local communities. The Act also requires councils to adopt a Community Engagement Strategy to guide its engagement with the local community when developing their plans, policies and programs. Council accepts petitions in keeping with the spirit of these principles.
While Council has historically accepted petitions in keeping with these principles, the absence of a formal policy may result in administrative inconsistencies or group submissions on development applications not being considered as required under the Community Participation Plan. The proposed Petitions Policy is designed to fill this gap, providing a clear, formal, and transparent framework for the entire petitions process, from lodgement to Council consideration and final response.
Comments
The draft Petitions Policy is provided at Attachment 1. The policy includes:
· Clear requirements for members of the public, including format, minimum signature requirements and contact information.
· A defined process for internal assessment, validation, presentation to Council and the mechanism for providing an official response to the principal petitioner.
· Specific clarification on how petitions relating to development applications will be dealt with, ensuring compliance with planning and probity requirements.
· Explicit grounds under which a petition may be rejected (e.g., offensive content, legal compliance issues, matters outside Council’s jurisdiction).
· A lodgement form, which will be readily available on Council’s website, to ensure all necessary information is captured up front.
As the information contained within petitions is likely to include personal information as defined under the Privacy and Personal Information Protection Act 1998 , the policy also outlines the privacy and access requirements for petitions, and that any personal information collected will be managed in line with Council’s Privacy Management Plan.
integrated planning and reporting
Outcome 5: Leadership and service excellence
|
Community Strategic Plan Strategy |
Delivery Program Term Achievement |
Operational Plan Action |
|
L1: Provide strong and ethical civic leadership to ensure good governance and build and maintain trust and confidence within the community
|
L1.2: Council's governance framework supports probity, transparency, compliance with legislative requirements and a culture of ethical conduct and informed decision-making. |
L1.2.5: Review and update Council's policy and procedures for the conduct of Council meetings, public forums and committees in line with Office of Local Government requirements. |
Governance Matters
There is no legislative requirement for Council to have a petitions policy. However, it provides a clear and consistent process for petitioners and supports community engagement, accountability and informed decision-making.
Risk Implication statement
There are no material risks that arise from the recommendations contained in this report. Minor issues may occur, but these can be managed within Council’s current policies, procedures, resources and budget.
Financial Considerations
There are no direct financial considerations associated with the adoption of the recommendation contained within this report.
Social Considerations
This policy supports community participation by providing a clearly defined and accessible avenue to formally raise matters for Council's consideration.
Environmental Considerations
No significant impact.
Community Consultation
It is recommended that the draft Petitions Policy be placed on an extended public exhibition period of 42 days due to the Christmas / New Year period.
Internal Consultation
The draft policy has been prepared by Governance and Corporate Strategy, in consultation with the Corporate Lawyer, Development Assessment Services and Corporate Communications.
Summary
This report recommends that a new Petitions Policy be publicly exhibited. This policy will formalise and clarify the process for managing community petitions, and support Council’s Community Engagement Strategy.
That Council endorse the draft Petitions Policy for public exhibition. A report will be brought back to Council in early 2026 on submissions received and any amendments proposed to the policy. If no submissions are received, then Council adopt the policy as attached to this report.
|
Christopher M Jones Manager Governance and Corporate Strategy |
|
|
Attachments: |
A1 |
Draft Petitions Policy |
|
2025/299605 |
|
Ordinary Meeting of Council - 16 December 2025 |
GB.8 / 1 |
|
|
|
|
Item GB.8 |
S14747-1-1 |
Post-exhibition of revised Delivery Program, Resourcing Strategy and application for a Special Rate Variation
EXECUTIVE SUMMARY
|
purpose of report: |
To seek Council’s approval to apply to the Independent Pricing and Regulatory Tribunal (IPART) for a Special Rate Variation (SRV) after presenting Council with the outcomes of the exhibition of a revised Delivery Program, Operational Plan, Long Term Financial Plan and Asset Management Strategy, and other related matters. |
|
|
|
|
background: |
At its Ordinary Council Meeting of 21 October 2025, Council approved exhibiting a revised suite of Integrated Planning and Reporting (IP&R) documents, which incorporated a rate increase of 29% (including an SRV of 24.6% and a rate peg of 4.4%). |
|
|
|
|
comments: |
Council exhibited the IP&R documents between 28 October and 25 November 2025. After considering community feedback, it is proposed to adopt the documents, the updated Asset Management Policy and plans for key asset classes and approve for Council to apply for a Special Rate Variation. |
|
|
|
|
recommendation:
|
That Council: A. adopt the revised Delivery Program 2025-2029 and Operational Plan 2025-2026, Long Term Financial Plan 2025-2035 and Asset Management Strategy 2025-2035 as attached B. adopt the updated Asset Management Policy as attached C. adopt the updated Asset Management Plans as attached D. approve for Council to apply to the Independent Pricing and Regulatory Tribunal (IPART) for a Special Rate Variation (SRV) of 24.6% to begin from 1 July 2026 which, when combined with the confirmed 4.4% rate peg, will result in a 29% rate revenue increase in 2026/27, with rates to increase in line with the rate peg in future years. |
Purpose of Report
To seek Council’s approval to apply to the Independent Pricing and Regulatory Tribunal (IPART) for a Special Rate Variation (SRV) after presenting Council with the outcomes of the exhibition of a revised Delivery Program, Operational Plan, Long Term Financial Plan and Asset Management Strategy, and other related matters.
Background
Overview of IPART application and criteria
IPART assesses and determines SRV applications by councils under powers delegated to it by the Minister. The Office of Local Government (OLG) Guidelines for the Preparation of an Application for a Special Variation to General Income set the criteria against which applications will be assessed, and councils must take these guidelines into consideration before applying for an SRV.
IPART assesses applications against six criteria outlined in the OLG guidelines for an SRV application:
1. The need for, and purpose of, a different revenue path for the council’s General Fund (as requested through the SRV) is clearly articulated and identified in the council’s IP&R documents, in particular its Delivery Program, Long Term Financial Plan (LTFP) and Asset Management Strategy (AMS) (where appropriate).
2. Evidence that the community is aware of the need for and extent of a rate rise.
3. The impact on affected ratepayers must be reasonable, having regard to both the current rate levels, existing ratepayer base and the proposed purpose of the variation.
4. The relevant IP&R documents must be exhibited (where required), approved and adopted by Council before it applies to IPART for an SRV.
5. The IP&R documents or Council’s application must explain and quantify the productivity improvements and cost containment strategies Council has realised in past years and plans to realise over the proposed SRV period.
6. Any other matter that IPART considers relevant.
The purpose of the proposed SRV
The purpose of the proposed Special Rate Variation (SRV) is to meet community expectations and modern standards for local critical infrastructure, to address generations of under-investment in essential assets, and ensure that future generations are not burdened with the increased costs of deteriorating infrastructure.
The SRV is required because Council faces financial challenges that inhibit its ability to adequately renew and deliver local infrastructure. These pressures include a low rate revenue per capita compared to the Sydney council average, rising costs not fully covered by the rate peg and ongoing cost shifting from State and Federal Governments (estimated as at least $13.3 million in 2022/23, or $287 per ratepayer).
Given Council’s existing lean operating model, these pressures cannot be addressed solely through efficiency measures.
The proposed SRV is essential to reverse the increasing infrastructure backlog. It would secure an additional $20.7 million a year to fund essential renewals, upgrades, and new infrastructure in the following asset classes:
· Community buildings (e.g. sporting pavilions, amenity blocks and halls).
· Stormwater and drainage.
· Recreational facilities (e.g. parks, sports courts and swimming pool).
· Footpaths (renewal of existing and new).
· Traffic and transport facilities (e.g. roundabouts and pedestrian safety upgrades).
A portion of the funding would also partly repay the loan for the construction of the St Ives Indoor Sports Centre until 2031/32, after which it would be redirected to recreational facilities.
Without the SRV, the current infrastructure backlog would continue to increase, and Council would be unable to address the following issues:
· Over 40% of stormwater assets are in unsatisfactory condition, increasing localised flooding risk.
· Over 50% of community buildings require major refurbishment or rebuild and fail to meet modern standards for access and efficiency.
· Around 250km of local streets lack footpaths, and existing paths are continuing to deteriorate over time.
· Insufficient investment in recreational facilities leading to outdoor activities being disrupted or abandoned due to poor playing surfaces or drainage.
· Inability to fund critical traffic and pedestrian safety upgrades.
Increased investment from an SRV would allow Council to reduce the infrastructure backlog by 39% over the next 10 years (compared to a 42% increase without it) and deliver the safe and high-quality infrastructure the community deserves and expects.
Further details on the need for and benefits of the special rate variation are outlined in the Long Term Financial Plan and Asset Management Strategy attached to this report.
Community engagement and awareness
Following a resolution of Council on 17 June 2025, Council undertook comprehensive community engagement between July and September to seek feedback on four rate rise options detailed in the Long-Term Financial Plan:
· Option 1: Deteriorating Increase (rate peg only): While minimising the impact on ratepayers, this would result in a significant increase in the infrastructure backlog (to $325 million) and continued asset decline.
· Option 2: Renew Infrastructure (19% SRV, plus the rate peg): To provide $16.5 million annually to improve assets and fund the St Ives Sports Centre loan. This would reduce the backlog to $175 million over 10 years.
· Option 3: Renew and Enhance Infrastructure (26% SRV, plus the rate peg): To provide $22.6 million annually to delivers all Option 2 outcomes, plus additional funds for the renewal of recreational facilities, new footpaths and other infrastructure upgrades. This would reduce the backlog to $174 million over 10 years.
· Option 4: Renew, Enhance and Expand Infrastructure (30% SRV, plus the rate peg): To provide $26.3 million annually to deliver all Option 3 outcomes, plus further upgrades and funding for the rebuild and operation of the Marian Street Theatre.
Council employed multiple methods to raise awareness and gather community views, including mail-outs, digital promotion, public forums and surveys. Independent research confirmed a high level of community awareness (60%) of engagement activities.
Representative survey results showed that 66% of residents were at least somewhat supportive of Option 2. 56% selected one of the three SRV options (2, 3, or 4) as their first preference, indicating majority support for an SRV. During recruited workshops, 7 out of 10 discussion groups identified an SRV option as their preferred choice.
Opt-in survey results showed that 60% of participants ranked the rate peg only (Option 1) as their highest preference, while 40% supported an SRV option.
Council also received over 570 written submissions and held in-person and online public forums and drop-in sessions.
Further details are available in the community engagement outcomes report attached to the October report to Council. See here.
Council resolution
At its meeting on 21 October 2025, Council considered community feedback and resolved as below:
That Council adopt for exhibition a revised Delivery Program and Operational Plan, Long Term Financial Plan and Asset Management Strategy as attached to this report and amended as below, which incorporates a Special Rate Variation of 24.6% and rate peg of 4.4% to apply in 2026/27, with rates to subsequently increase by the annual rates peg in future years.
The Special Rate Variation in the report is to be amended to allocate the 24.6% Special Rate Variation above the peg as follows:
· Stormwater and drainage - $5.9M
· Buildings - $6.7M
· Recreational facilities - $1.9M
· Existing footpaths - $0.94M
· New footpaths - $2.1M
· Other infrastructure upgrades - $1.7M
· St Ives Indoor Sports Centre - $1.46M
Total $20.7M
Comments
Public exhibition
Following October Council’s resolution, a revised Delivery Program and Operational Plan (DP&OP), Long Term Financial Plan (LTFP) and Asset Management Strategy (AMS) were prepared for public exhibition. These IP&R documents compared two different scenarios:
· Base Case (updated Option 1 to reflect the 4.4% rate peg determined by IPART in October), which would result in an ongoing deterioration in the quality of local infrastructure, and
· SRV of 24.6% and rate peg of 4.4%, totalling 29%, which would deliver a comprehensive and long-lasting infrastructure improvements in key asset classes. This is Council’s preferred scenario.
The exhibition was accompanied by an indicative list of projects which could be funded by the preferred rate increase, responses to FAQs, the report to the October Council meeting and attachments.
The exhibition period ran between 28 October and 25 November 2025. Council raised awareness of the revised IP&R documents and opportunities for ratepayers to lodge a submission through:
• 2,492 direct emails and 12 mailed letters sent to community members who had provided feedback on the four rate increase options between July-September 2025
• a media release sent to 60 media outlets
• an e-newsletter sent to 1,270 subscribers to Council’s YourSay portal
• Council’s fortnightly News from Ku-ring-gai e-newsletter, which was sent to 43,208 subscribers on 31 October and 43,073 subscribers on 14 November
• the Business Connections e-newsletter sent to 1,873 subscribers
• newspaper advertisements published in The Post, Sydney Observer and North Shore Times
• promotion on the Council home page
• physical copies of exhibited documents made available in Council’s libraries and the Customer Service Centre.
Community feedback received
Council received 80 submissions during the public exhibition period. In terms of submission sentiment:
· 7 had total or conditional support for the preferred rate increase
· 59 opposed the preferred rate increase
· 6 made general comments, but did not express a specific sentiment for or against the preferred rate increase.
· 8 asked questions about the rate increase process.
The sentiment expressed in the written submissions reflects the views of residents who actively participated in the exhibition stage. It is important to note that these views differ significantly from the broader community sentiment captured in the statistically representative survey and recruited workshops, which showed majority support for an SRV option.
Issues most raised in submissions were:
· Cost of living and affordability: Concerns regarding the impact of the rate increase on the cost of living and general affordability.
· Reduce expenditure as alternative to rate increase: Suggestions that Council should reduce expenditure, "live within its means," focus on "back to basics" and avoid/defer discretionary or non-essential works instead of raising rates.
· Not fully addressing community feedback: Claims that Council not fully addressed community input from the previous rate increase option engagement stage by opting for an amended Option 3.
· Past financial waste: Allegations that Council has previously wasted money (e.g. on offsite workshops, Norman Griffiths Oval, administration expenses).
Other feedback related to requests for an audit or review of finances and/or asset management, views that the rate increase required more justification, suggestions to release previous community engagement results, and site-specific actions or funding requests.
A community engagement outcomes report, covering the results of the public exhibition period is available at Attachment A1.
· Cost of living and affordability: Council commissioned an independent analysis which demonstrates overall capacity to pay the preferred increase. However, it is acknowledged that some ratepayers will find it difficult to afford an increase in living expenses. See further details in following sections of this report.
· Limited opportunities to significantly reduce expenditure: Council maintains a lean operating model. While Council has a strategic approach to cost containment and efficiency, operational savings alone would not be sufficient to address the infrastructure deficit. See further details in following sections of this report.
· Maintaining financial sustainability: The SRV is critical to address the infrastructure backlog and ensure Council’s long-term financial sustainability. Reducing the proposed rate increase would compromise Council's ability to reduce the infrastructure backlog and fail to meet community expectations for essential services.
· Robust justification: The financial need and the extent of the proposed increase were explained in detail in the LTFP and AMS and supported by extensive communications during the consultation and public exhibition process. The preferred option was informed by community research that indicates a mandate for a modest SRV that renews and enhances infrastructure.
While no amendments to the exhibited IP&R documents are required, Council is committed to responding to all submissions received. A detailed response to each of the key themes raised in submissions received is provided in Attachment A2.
The following plans are attached for Council’s approval:
· Delivery Program and Operational Plan (DP&OP) at Attachment A3.
· Long Term Financial Plan (LTFP) at Attachment A4.
· Asset Management Strategy (AMS) at Attachment A5.
Asset Management Policy
Council’s Asset Management Policy was last adopted in July 2025. This policy sets Ku-ring-gai Council’s vision, values, intentions and direction for asset management and the principles by which the organisation intends to achieve the goals set under the CSP. The policy has been revised to:
· provide a governance framework that aims to achieve ISO5500:2024 (Asset Management System)
· provide a framework to embed whole of life costing and whole of organisation decision making
· better align asset management with Council’s IP&R framework
· better allocate roles and responsibilities and introduce performance and evaluation
· reinstate oversight mechanisms to monitor performance and drive continual improvement;
· allow the organisation to be able to demonstrate and practice robust governance, planning and delivery capabilities, especially to support the management of the SRV
· show commitment to data quality improvement and potential asset management information system upgrades
· introduce performance monitoring and lifecycle costing.
It is recommended that Council adopt the revised Asset Management Policy at Attachment A6.
Asset Management Plans
As the purpose of the SRV is to fund assets, Council is required to submit specific asset management plans for each asset class in support of its application to IPART. Council has reviewed and updated each of its asset management plans. Each plan outlines community expectations, current and desired service levels, future demand and risks and an indicative 10-year list of projects. The project list will be reviewed as part of the annual IP&R and budgeting process.
It is recommended that Council adopt the following revised asset management plans:
· Road and Transport Asset Management Plan (Attachment A7).
· Footpaths Asset Management Plan (Attachment A8).
· Stormwater and Drainage Asset Management Plan (Attachment A9).
· Parks and Recreation Asset Management Plan (Attachment A10).
· Buildings Asset Management Plan (Attachment A11).
Impact on ratepayers and affordability
As outlined above, a common theme in submissions is concerns from ratepayers that they could not afford the rate increase.
The 29% increase corresponds to an estimated $499 average residential rate increase (or $9.60 per week) and an estimated $1,676 average business rate increase (or $32.23 per week) in 2026/27. In October 2025, Council considered an independent capacity to pay analysis report which found that, on balance, there is a capacity for ratepayers to pay the proposed increase. See here.
Nonetheless, it is acknowledged that some ratepayers will find it difficult to afford an increase in living expenses. In response, Council has a variety of methods to help manage financial hardship. These include flexible payment plans, interest relief, pensioner concessions, hardship application processing and debt recovery and support.
Council’s Rates, Charges and Sundry Debts - Assistance, Concessions and Recovery Policy was amended and adopted at the November 2025 meeting of Council. Under the policy, ratepayers experiencing financial hardship can apply for assistance. Applications are reviewed confidentially, in line with Council’s policy and legislative requirements. Staff will offer guidance and support through the hardship application process.
Ratepayers facing financial difficulty may request customised payment plans. Arrangements are assessed individually, with consideration given to the applicant’s circumstances and payment history. Council may also reduce or waive interest on overdue rates and charges for eligible applicants who demonstrate genuine hardship and adhere to agreed payment arrangements. As noted in the capacity to pay report considered at the October meeting, at the end of 2024/25 three ratepayers were utilising these provisions.
Statutory rebates and additional voluntary concessions are available to eligible pensioners under the policy. This includes a statutory concession of up to $250, which Council is required to provide under the Local Government Act. Council also provides an additional voluntary concession of 8.5% of total rates and charges, which is an additional $146 in 2025/26 for the average pensioner.
Furthermore, in April 2025, Council introduced a new flexible payment solution (Payble) which enables ratepayers to easily set up and manage payment plans for current and overdue rates. The platform aims to make paying rates more convenient, reduce the number of overdue accounts and lower administrative costs associated with payment processing.
Cost containment and efficiency
A large proportion of submissions expressed a view that Council should take steps to reduce expenditure to fund necessary infrastructure improvements as an alternative to a rate increase.
Under the preferred scenario, the SRV would yield an additional $20.7 million above rate peg in revenue in 2026/27 and be put towards infrastructure upgrades and renewal to reduce Council’s infrastructure backlog.
If this amount was sought through staff and service reductions, it would be equivalent to around 36% of Council’s projected employee costs in 2026/27. This would result in massive decline in maintenance and essential services, cripple compliance and administrative functions, slow customer services and delay approvals. Furthermore, it would leave Council unable to manage and deliver the infrastructure projects the savings were intended to fund.
In response to this feedback, and in support of an SRV application to IPART, Council has prepared a detailed cost containment and efficiency report (draft available at Attachment A12).
Efficiency indicators
The following metrics demonstrate the success of Council's long-standing and disciplined approach to managing costs:
· At $1,215 (in 2023/24), Ku-ring-gai's operational spending per resident was 16% lower than the Sydney average.
· Council staff served the equivalent of 309 residents per full-time equivalent (FTE) employee, which is the second-highest ratio among Sydney councils and significantly above the Sydney average of 235.
· Council's FTE numbers (411 in 2023/24) have remained stable over time, indicating a disciplined approach to workforce management and cost containment. While employee costs have risen due to award increases that Council cannot control, the average cost per employee and employee costs as a percentage of overall expenditure have remained at or below the Northern Sydney Regional Organisation of Councils (NSROC) average.
Council has a strategic approach to financial management and efficiency focused on the following five key elements:
Disciplined financial governance
Ku-ring-gai Council operates within a stringent legislative and regulatory framework that mandates responsible financial management, ensuring sustainable and cost-contained spending.
This framework legally requires councils to adhere to the principles of intergenerational equity, effective financial and asset management and operation within the IP&R framework. This requires the preparation of a Community Strategic Plan (CSP), DP&OP and an LTFP, ensuring financial decisions are strategic and align with long-term community priorities. Strict regulatory requirements also govern detailed budget preparation, maintenance of accounting records and regular budget reviews.
The annual planning process combines top-down strategic alignment with bottom-up preparation and detailed justification for all expenses. Council’s budget governance policy enforces a "find-and-fund" approach during budget reviews, meaning any additional expenditure must be offset by identified savings elsewhere.
Optimising revenue streams to lessen the burden on ratepayers
Council generates around 58% of its total income from sources other than rates. Council consistently seeks opportunities across user fees, grants and investments to increase non-rate income and minimise the financial burden on ratepayers.
Council has a strong focus on generating revenue through user fees and charges, which have increased by 16% over the last 5 years. Targeted strategies and facility improvements have driven substantial revenue growth in key areas. Notable increases (from 2020/21 to 2024/25) include:
· An 88% increase in tennis court revenue, driven by online booking implementation and facility improvements
· A 42% increase in golf course revenue, following a strategic fee review and successful membership management
· A 39% increase in revenue from the Ku-ring-gai Fitness & Aquatic Centre (KFAC) through fee reviews and program management.
Council actively manages its property portfolio to ensure market-based rents. Systematic reviews have increased annual commercial leasing returns, and the formalisation of 35 community leasing agreements has reduced lost revenue.
Council actively pursues grants for operating and capital purposes to maximise value and reduce reliance on general revenue. For example, Council has secured over $14.6 million in grant funding for traffic and road safety projects over the past 5 years.
Council's investment policy focuses on maximising returns while safeguarding capital. By actively managing its investment portfolio, Council’s returns have increased from $3.4 million in 2020/21 to $10.5 million in 2024/25, with the restricted portion directly used for new assets and non-restricted portion used to directly fund infrastructure renewal on existing assets and services.
Targeted service improvement review program
Ku-ring-gai Council provides high-quality, efficient and responsive services that continually meet the evolving needs of the community, and its Service Improvement Review Program is a crucial component of its broader cost containment and efficiency efforts. The program systematically reviews services against best practices and other councils to pinpoint inefficiencies, streamline processes and reallocate resources more effectively. The following reviews have been completed to date:
· Development assessment services: The independent review of the service affirmed that Council operates with a high level of efficiency, with staff handling a high volume of development value per FTE compared to peers. Council has streamlined its administrative processes in response to the review’s recommendations, resulting in a 32% improvement in average assessment times (from 138 days to 94 days in the 12 months to August 2025).
· Sportsfield maintenance: The external review confirmed Council's strong performance, noting it provides a significantly higher number of turf fields per resident than peers while maintaining operational costs that are among the lowest in the NSROC. Recommendations focused on long-term strategy, improving cost tracking, and reviewing fees and charges for the 2026/27 to better align with service costs and other NSROC councils.
· Communications and engagement: The independent review found the corporate communications unit operates with a leaner staffing level than benchmarked metropolitan councils. Council has since updated its Community Engagement Strategy and restructured the unit to support transition to digital channels and improve community satisfaction.
· Compliance and regulatory operations: The review found that workloads have increased in recent years without a corresponding increase in resources.
· Community development programs: Recommendations focus on strategic rebalancing to address market gaps and equity issues, adopting a more flexible cross-program staffing model, and shifting some services toward a facilitator role to mitigate financial and compliance risks.
Business improvements to reduce waste and streamline processes
As well as the formal reviews under the service improvement program, all service units are actively encouraged to look for ways to streamline processes, reduce unnecessary administration and waste, and other ways to maintain levels of service within available budgets. Innovations are a standing item on the executive and team meeting agendas and considered during business planning.
As a result of these initiatives, Council has realised savings equivalent to $7.4 million over the past 5 years, and forecasts savings of $3.8 million over the next two years (compared to the 2019/20 baseline). Council estimates that these initiatives have also freed up to 12,100 hours of administrative time per year (equivalent to around 7 FTEs). These savings are redirected into other functions and services allowing Council to maintain levels of service with minimal increase in costs.
Transparent public reporting.
Detailed performance reports are provided to Council and published every six months on operational achievements and key indicators. Key efficiency and productivity indicators tracked include operational expenses per resident, average development application determination times, capital works completion rates and the timely completion of the annual service improvement review program. Details and outcomes are published in Council’s Annual Reports.
Comparison to other Special Rate Variations
From 2018/19 to 2025/26, IPART has approved 66 SRV applications (either in part or full) and refused six applications. Given there are 128 local councils in NSW, this means that more than half of NSW’s councils have lodged an SRV application in the past eight years. These include applications from other councils in the region:
• Northern Beaches applied for 39.6% increase and was granted a 25.2% increase for the financial year 2025/26
• North Sydney applied for 87.05% increase in 2025/26. This application was refused, and the council is now considering reapplying for 2026/27
• Willoughby applied for and was granted a 15% increase for the financial year 2024/25
• Hornsby applied for and was granted a 31.05% application in the financial year 2023/24.
Analysis shows that in the past three years IPART has approved SRV applications averaging 37.2%, which is significantly higher than Ku-ring-gai Council’s recommended increase.
Next steps
It is recommended that Council adopt the revised DP&OP, LTFP, AMS, Asset Management Policy and asset management plans. These form a comprehensive suite of documents which embed the proposed 29% rate increase and asset renewal program into Council’s work for the next decade.
In accordance with these plans, it is recommended that Council resolve to apply to IPART for a 29% rate increase for 2026/27 (including a 24.6% SRV and the 4.4% approved rate peg) which will apply once in 2026/27 and then permanently stay in Council’s rate revenue base. All future years will increase by the rate peg only.
Council staff would then finalise the application forms and their attachments. In line with IPART guidelines, the General Manager is required to certify these documents before they are lodged by 2 February 2026.
After the application is lodged, it is expected that IPART will independently seek community feedback on the application in March-April 2026. After considering all the feedback received, IPART will make a decision on the application in May 2026.
If Council is successful in its application, the rate increase would apply from the first rates notice issued in July 2026.
integrated planning and reporting
Leadership and service excellence
|
Community Strategic Plan Strategy |
Delivery Program Term Achievement |
Operational Plan Action |
|
A1 - Strategically plan, manage and fund public infrastructure and assets to meet the needs of the community, defined levels of service and intergenerational equity
L2: Support the long-term financial sustainability of Council through sound financial and asset management.
|
A1.1: Plans are in place to effectively fund public infrastructure and assets to meet the needs of a growing and changing population.
L2.1: Council takes action towards financial sustainability
|
L2.3.2: Review the Asset Management Strategy, policy and plans and align with Council’s infrastructure priorities.
L2.1.1: Council commences comprehensive community engagement on rate rise options described in the Long Term Financial Plan.
L2.1.3: Review the Long Term Financial Plan and identify options such as a special rate variation to maintain financial sustainability. |
Governance Matters
The process for seeking an SRV and the amendment of Council's plans are governed by specific provisions of the Local Government Act 1993 and the OLG’s IP&R Framework.
Sections 508A and 508(2) of the Act outline relevant legal provisions for SRV applications. This report has considered the guidelines and advice issued by the NSW Government in relation to SRV applications, including the OLG’s Guidelines for the Preparation of an Application for a Special Variation to General Income and IPART’s 2026/27 Guidance Booklet for Councils on Special Variations: How to Apply
Sections 403 to 406 of the Act govern the IP&R framework, including the need for Councils to have a ten-year Resourcing Strategy including an LTFP and AMS, ten-year asset management plans for each asset class, a four-year Delivery Program and one-year Operational Plan. In preparing and adopting these documents, Council must follow the guidelines which are given statutory force by Section 406. Under the IP&R guidelines, the LTFP and Delivery Program must be exhibited for 28 days. There is no requirement under the IP&R guidelines for councils to exhibit the Asset Management Policy, AMS or asset management plans.
If Council was to be successful in an SRV application, it would be required to report on SRV spending in its annual report.
Risk Implication statement
The key risks that arise from recommendations in this report and related internal controls are currently recorded, described and managed within Council’s risk register.
As reported to Council in October, if Council does not progress an SRV, then ongoing deficits will mean Council would not be able to invest additional funds into asset maintenance and renewal, leading to a significant increase in Council’s infrastructure backlog and an increasing cost from temporary repairs. Council would be unable to maintain and renew existing infrastructure to meet community needs and would be unable to meet statutory finance and asset management benchmarks.
Financial Considerations
The preferred rate increase will deliver an additional $20.7 million each year for investment into infrastructure renewal and new infrastructure.
The LTFP and AMS and the draft application form consider the different financial and infrastructure outcomes which flow from the proposed SRV and a rate peg only scenario in detail.
With a SRV, Council would be able to achieve average operating surpluses of $17.3 million in the nine years from 2025/26 to 2034/35. These surpluses will be invested into infrastructure improvements, leading to an additional $197.8 million in capital expenditure over ten years.
This compares to a rate peg only scenario, which will deliver average operating deficits of $1.93 million. These deficits will result in Council being financially unable to adequately address the infrastructure backlog and costs of ongoing depreciation of assets.
Under the SRV scenario, the building and infrastructure asset ratio would stay above the 100% benchmark for all years of the LTFP. This means Council would be able to deliver a rate of asset renewal which is greater than asset depreciation. This compares to the rate peg only scenario, where this ratio would stay below the 100% benchmark from 2026/27 onwards (i.e. Council’s assets would be deteriorating at a faster rate than renewal).
The LTFP and AMS also articulate the overall and individual asset class improvements which flow from the SRV. In particular, they note that under the SRV scenario:
• The cost to bring assets to a satisfactory condition would fall by 75% from $93.65 million in 2025/26 to $23.0 million in 2034/35. This compares to a 93% increase to $181.07 million under the rate peg only scenario, over the same period.
• The cost to bring these same assets to a new condition would fall from $194 million in 2025/26 to $119.1 million, a 39% decrease. This compares to a 42% increase to $276 million in 2034/35 under the rate peg only scenario, over the same period.
The AMS also compares the infrastructure backlog changes for several key asset classes due to the SRV. This includes confirming that, under the SRV scenario, there will be reductions in both infrastructure backlog metrics (cost to bring to satisfactory condition and cost to bring to new condition) for footpaths, stormwater and buildings, while the backlog figures will remain stable for recreational facilities. This compares to a significant increase in both backlog metrics for all the above asset classes under the rate peg only scenario.
Social Considerations
As reported to Council in October, additional investment in new and upgraded infrastructure under an SRV would deliver a range of social benefits for the Ku-ring-gai community, including the following:
· Improved recreational facilities and the St Ives Indoor Sports Centre would enhance opportunities for indoor and outdoor sport and physical activity
· Improved community buildings would be safer, more accessible for people with mobility limitations and provide greater opportunities for community members to connect and take part social activities.
· Improved footpaths would promote walkability for safe and easy access to local shops, services and public transport and reduce trip hazards and risk of injury.
· Pedestrian and traffic safety improvements (e.g. crossings, turn bays) would improve walkability, reduce accidents and improve access to bus stops.
· Increased investment in infrastructure would support the local economy through job creation and the use of local suppliers for construction and renewal projects.
However, Council acknowledges it has a role mitigating the financial impact of a rate increase for those experiencing hardship.
Environmental Considerations
As reported to Council in October, additional investment in new and upgraded infrastructure under an SRV will support environmental outcomes, including the following:
· Stormwater and drainage upgrades reduce local flooding and property damage while also mitigating erosion and pollution runoff into local creeks and waterways.
· Investment in water recycling and irrigation improvements at recreational facilities.
· More energy-efficient community buildings will reduce energy consumption and greenhouse gas emissions.
· New and improved footpaths and pedestrian safety improvements will encourage walking and active transport.
Community Consultation
The report provides an overview of community consultation undertaken on the revised Delivery Program, LTFP and AMS. See detailed community engagement outcomes in Attachment A1 and response to submissions at Attachment A3. Since July 2025, Council has undertaken comprehensive engagement on Council’s infrastructure needs and proposals for an SRV. This has included:
• Sending letters and brochures to all 44,766 ratepayers
• 183,256 emails sent to community members and ratepayers
• Surveying 4,915 community members
• Six engagement events with 151 community members
• Receiving and considering 654 submissions in total.
If Council was to apply for a SRV, then IPART would undertake its own consultation process on Council’s application between March-April 2025. Council would have no formal involvement in this engagement process.
In addition, if Council does apply, IPART’s guidelines require Council to publish the application and all its attachments on Council’s website as soon as possible after lodgement. Council would fulfill this requirement. Furthermore, if the SRV is approved, Council would prepare a detailed communications plan to accompany the release of July rate notices, to again inform community members why their rates have changed and how the increase would be spent, and to guide future communication of projects related to the SRV.
Internal Consultation
Extensive internal consultation was undertaken on the response to community feedback on the revised IP&R documents, including by the Finance, Governance and Corporate Strategy, Assets and Technical Services and Corporate Communications teams.
Over the course of the SRV project, financial challenges, options and funding priorities have been workshopped with Councillors. Councillors have been invited to consultation events and briefed on consultation outcomes throughout the process.
Summary
The SRV project dates to early 2023, when Council commissioned an independent financial sustainability review which recommended Council consider a rate rise to fund increasing asset maintenance costs. Council undertook extensive community consultation into a potential SRV from July-November 2025.
It is recommended that Council proceed with an application for a 29% rate increase (including a 24.6% SRV and a 4.4% approved rate peg) to commence in 2026/27.
If approved, the increased revenue will result in a vastly improved infrastructure outcome for Ku-ring-gai. The current, relatively poor quality of local infrastructure is inconsistent with Ku-ring-gai's status as one of Sydney’s most desirable areas. Specific infrastructure deficiencies include:
· Lack of footpaths on many streets.
· Inaccessible, unsightly and unsafe public buildings.
· Run-down parks and sporting facilities.
· Unfunded traffic and pedestrian safety upgrades.
· Substandard bus stops lacking disabled access or weather cover.
· Degraded or non-existent stormwater systems leading to localised flooding and damaged road surfaces.
Tackling this significant infrastructure backlog requires more than $200 million in funding over the next decade alone. This funding gap cannot be met through operational cuts or alternative revenue sources alone.
As such, it is recommended that Council progress with the proposed SRV, which will also have the benefit of providing a funding source for the regionally-significant recreational facility at St Ives Indoor Sports Centre.
That Council:
A. adopt the revised Delivery Program 2025-2029 and Operational Plan 2025-2026, Long Term Financial Plan 2025-2035 and Asset Management Strategy 2025-2035 as attached
B. adopt the updated Asset Management Policy as attached
C. adopt the updated Asset Management Plans as attached
C. approve for Council to apply to the Independent Pricing and Regulatory Tribunal (IPART) for a Special Rate Variation (SRV) of 24.6% to begin from 1 July 2026 which, when combined with the confirmed 4.4% rate peg, will result in a 29% rate revenue increase in 2026/27, with rates to increase in line with the rate peg in future years.
|
Angela Apostol Director Corporate |
Peter Lichaa Director Operations |
|
Attachments: |
A1 |
Community Engagement Outcomes Report |
|
2025/364881 |
|
|
A2 |
Responses to submissions received during public exhibition period |
|
2025/368599 |
|
|
A3 |
Delivery Program 2025-2029 and Operational Plan 2025-2026 (Revised) |
|
2025/358833 |
|
|
A4 |
Long Term Financial Plan 2025-2035 (revised) |
|
2025/398455 |
|
|
A5 |
Asset Management Strategy 2025-2035 (revised) |
|
2025/359018 |
|
|
A6 |
Asset Management Policy |
|
2025/298410 |
|
|
A7 |
Asset Management Plan - Road and Transport Assets |
|
2025/374117 |
|
|
A8 |
Asset Management Plan - Footpaths |
|
2025/374116 |
|
|
A9 |
Asset Management Plan - Stormwater and Drainage |
|
2025/374118 |
|
|
A10 |
Asset Management Plan - Parks and Recreational Assets |
|
2025/374120 |
|
|
A11 |
Asset Management Plan - Buildings Assets |
|
2025/374119 |
|
|
A12 |
Cost Containment and Efficiency Report (Draft) |
|
2025/398424 |
|
ATTACHMENT No: 3 - Delivery Program 2025-2029 and Operational Plan 2025-2026 (Revised) |
|
Item No: GB.8 |

|
Ordinary Meeting of Council - 16 December 2025 |
GB.9 / 1 |
|
|
|
|
Item GB.9 |
S02294/2 |
Policy for Covert Electronic Surveillance for Illegal Dumping
EXECUTIVE SUMMARY
|
purpose of report: |
For Council to consider and adopt the revised Covert Electronic Surveillance Policy for Illegal Dumping |
|
|
|
|
background: |
Council adopted its inaugural Covert Electronic Surveillance Policy in 2014. The policy was introduced and adopted for the purpose of assisting in managing and minimising illegal dumping within the Ku-ring-gai Council local government area. |
|
|
|
|
comments: |
Council receives in excess of 1100 cases of dumped waste each year. Dumping varies from small bags of rubbish or items of discarded furniture to larger scale dumping of truckloads of hazardous materials in isolated bushland areas. The use of covert surveillance cameras is one measure that can assist Council in managing and preventing illegal dumping as it can be an extremely effective technique in intelligence gathering, collecting evidence of prosecutions and deterring would be dumpers. |
|
|
|
|
recommendation: |
That the draft, revised Covert Electronic Surveillance Policy, Version 3, be adopted. |
Purpose of Report
For Council to consider and adopt the revised Covert Electronic Surveillance Policy for Illegal Dumping
Background
Council adopted its inaugural “Covert electronic surveillance for illegal dumping policy “in 2015 which outlined the legal and operational processes for conducting covert surveillance within the Ku-ring-gai local government area. Version 2 of the Policy was adopted in 2018.
In reviewing this policy, appropriate amendments have been made regarding updating links to related NSW legislation.
Covert surveillance cameras will only be deployed on public lands, for which Ku-ring-gai Council is the authorised regulatory authority or on private lands, only with the prior express written permission of the landowner, public utility or occupiers of the land.
Comments
Deployment of covert surveillance cameras is a tool used by regulatory officers to assist in gathering information regarding illegal dumping.
Council receives more than 1100 cases of dumped waste each year. Dumping varies from small bags of rubbish or items of discarded furniture to larger scale dumping of truckloads of hazardous materials in isolated bushland areas.
To ensure Council is legally able to conduct covert surveillance activities, Council must comply with the Privacy and Personnel Information Protection Act and Regulations thereunder. The policy as drafted and subject of this report accords with the principles of the Act.
The use of covert surveillance cameras by Ku-ring-gai Council’s regulatory officers is restricted to investigations involving or associated with illegal dumping. There is no scope for the covert surveillance cameras to be used for any other activity. An in-house administrative Code of Practice/ Standard Operating Procedure has been developed and must be followed by all officers involved in this type of surveillance activity. The operating procedure includes appropriate escalation of permissions to be obtained from senior management of Council prior to deployment of covert surveillance cameras in the field.
integrated planning and reporting
Leadership and service excellence
|
Community Strategic Plan Strategy |
Delivery Program Term Achievement |
Operational Plan Action |
|
Ku-ring-gai Council is a high performing organisation and a strong civic leader. Council builds strategic partnerships with other councils, government agencies, not for profit and community groups. Council has a focus on innovation and customer service to deliver continuously improving services to the community.
|
Provide strong and ethical civic leadership to ensure good governance and build and maintain trust and confidence within the community.
|
Review policies, delegations and authorisations to support good decision making and compliance with changing legislation and guidelines.
|
Governance Matters
The review and adoption of the Covert Electronic Surveillance Policy for illegal dumping is in accord with the principles of the Privacy & Personal Information Protection Act and Regulations there under.
Risk Implication statement
There are no material risks that arise from the recommendation contained in this report. Any minor issues that may occur, can be managed within Council’s current policies, procedures, resources and budget.
Readoption of this policy will ensure integrity of the risk management framework associated with the administration of functions requiring regulatory actions.
Financial Considerations
There are no specific costs associated with the re-adoption of this Policy. Management actions associated with the implementation of this policy is funded through Council’s recurrent budget.
Social Considerations
There are no social considerations associated with the recommendations in this report. Use of surveillance cameras will be strictly in accordance with the Privacy and Personal Information Protection Act and Regulations thereunder.
Environmental Considerations
Environmental benefits include reduction in illegal dumping incidents in areas such as public land, parks and reserves thereby reducing the risk of pollution.
Community Consultation
The community has not been consulted in development of this revised policy. This is because the policy does not include any fundamental changes to that previously adopted.
Internal Consultation
As operation of the surveillance cameras is only undertaken by officers within the Development & Regulation Department, no other internal department consultation was undertaken.
Summary
Management of dumped waste is a key activity and responsibility of Council. Use of covert surveillance equipment is an important tool to assist Council in addressing illegal waste dumping. The use of surveillance cameras by Council since 2015 has resulted in the successful prosecution of a number of dumpers, particularly in isolated bushland areas and within parks and reserves and upon nature strips.
The revised draft Covert Electronic Surveillance Policy, Version 3, maintains the framework for regulatory functions associated with managing and minimising illegal dumping within the Ku-ring-gai local government area.
That the draft, revised Covert Electronic Surveillance Policy, Version 3, be adopted.
|
Tony McCormack Team Leader Regulation |
|
|
Attachments: |
A1 |
Draft Covert Electronic Surveillance Policy for Illegal Dumping |
|
2025/301411 |
|
Ordinary Meeting of Council - 16 December 2025 |
GB.10 / 1 |
|
|
|
|
Item GB.10 |
S03881 |
Sportsfields Booking Policy and Sportsfield Closure Policy
EXECUTIVE SUMMARY
|
purpose of report: |
For Council to adopt the Sportsfields Booking Policy and Sportsfields Closure Policy following community consultation. |
|
|
|
|
background: |
The use and management of Sportsfields is important to the community and other users both from an allocation and access perspective. |
|
|
|
|
comments: |
These policies will assist in the sustainable management of Council’s sportsfields in consideration of all users. |
|
|
|
|
recommendation: (Refer to the full Recommendation at the end of this report) |
That Council adopts the Sportsfields Booking Policy and Sportsfields Closure Policy as attached to this report. |
Purpose of Report
For Council to adopt the Sportsfields Booking Policy and Sportsfields Closure Policy following community consultation.
Background
The use and management of sportsfields has become an increasingly important issue for Council to manage as sporting numbers increase and sporting user groups diversify. Equitable access to sportsfields and associated facilities while managing appropriate impacts would benefit from a formalised approach.
While the Generic Sportsground Plan of Management provides an overarching framework for the requirements, conditions and use of the land, it is considered a more specific policy is required to prescribe a process for the appropriate allocation to user groups for seasonal, permanent and casual hirers.
There is no existing Sportsfield Booking Policy, this will be Council’s first such policy. Previously, conditions of use and historical practices have been used to determine bookings.
The existing Wet Weather Policy has been reviewed and is now proposed to be a Sportsfields Closure Policy which addresses closures that may be required for reasons other than just wet weather. It incorporates improvements that have been made to notification of closures to user groups and the general public.
At the Ordinary Meeting of Council on 22 July 2025, Council resolved to put the draft policies out to community consultation for a period of 28 days.
Comments
The development of these policies has included the review of internal processes and of other Councils’ processes and policies in relation to the booking of sportsfields and sportsfield closures. These policies will assist in the sustainable management of Council’s sportsfields in consideration of all users.
Sportsfields Booking Policy
The intent of the new proposed Sportsfields Booking Policy is to:
“Provide equitable access and safe playing conditions for users whilst sustainably managing available Sporting Fields.”
This policy would apply to all hirers wishing to use sporting fields in Ku-ring-gai on either a casual, seasonal, or permanent hire basis.
Objectives of the Sportsfields Booking Policy are to:
· Ensure Council has the capacity to provide safe playing fields for the community.
· Provide the opportunity for a diverse range of recreation activities for sporting user groups.
· Support the outcomes prescribed in Council’s Plan of Management for Sportsgrounds with reference to appropriate use.
· Establish timeframes for seasonal allocation and specify where sportsfields will not be available due to annual season changeover and renovation periods as well as other scheduled maintenance or capital works activities are undertaken.
· Provide a hierarchy for booking approvals.
Sportsfields Closure Policy
The Sportsfields Closure Policy is intended to apply in situations where Council’s sportsfields are impacted by adverse weather (wet or dry) and to assist in guiding the decision to play or train on sportsfields to prevent damage to the playing surface and provide a safe surface for use.
The emphasis of the current policy is closure due to wet weather and the process followed to make these decisions. The existing process allows Council to decide to close a field during the week and leaves the decision to close a field to the Club or Association that has booked the field for weekend use based on Council’s recommendation on a Friday. Historically, there has been conjecture over this point, and it has become increasingly difficult to manage the expectations of users versus the condition of sportsfields, recovery and management of a large number of users and teams by associations and clubs.
Objectives of the new proposed Sportsfields Closure Policy are to:
· Ensure Council has the capacity to provide safe sportsfields for the community.
· Provide a process for assessing the suitability of sportsfields for play when impacted by adverse weather
· Provide a transparent process for all users and stakeholders to make decisions.
· Support the outcomes prescribed in Council’s Plan of Management for Sportsgrounds with reference to appropriate use.
· Determine ground closures including what areas and for what period the sportsfield is to be closed.
integrated planning and reporting
Outcome 3: Infrastructure and assets support community needs
|
Community Strategic Plan Strategy |
Delivery Program Term Achievement |
Operational Plan Action |
|
A2: Provide, upgrade and maintain open space, recreation and sporting facilities to meet the needs of current and future user groups and a growing population.
|
A2.1: A program is implemented to provide, improve and maintain open space, recreation and sporting facilities including multi-use facilities.
A2.2: Partnerships with community groups and organisations assist to optimise the availability and use of open space, recreation and sporting facilities. |
A2.1.2: Maintain existing recreation and sporting facilities in accordance with the Asset Management Plan.
A2.1.3: Actively engage with sporting organisations and clubs, user groups and residents during the preparation of plans, policies and strategies for sport and recreation. |
Governance Matters
The Sportsfields Bookings Policy is a new policy and as such will be saved to the policy register and require regular updates.
The Sportsfields Closure Policy will replace the existing Wet Weather Policy and will be saved to the policy register and require regular updates.
Risk Implication statement
There are no material risks that arise from the recommendations contained in this report. Minor issues may occur, but these can be managed within Council’s current policies, procedures, resources and budget.
Financial Considerations
There are no costs associated with the development of these policies.
Council’s approved Fees and Charges are utilised for the implementation of the policy.
Social Considerations
The establishment and update of these policies will allow for more structured and fair access to sportsfields for all users and set out guidelines for sportsfield closures.
Access to sportsfields is considered to be a significant social benefit for the community.
Environmental Considerations
There are no environmental considerations associated with either of these policies.
Community Consultation
Consultation for both policies commenced at the Annual Sports Forum in July 2024. From the feedback at the Sports Forum, it was considered that the existing process for Council to close fields during the week and clubs and associations to make the decisions on the weekend should remain unchanged. It was considered that the existing process of communication of closures was working well and supported by the user groups. The Draft Policy was updated to reflect these considerations. All those in attendance were advised of the pending consultation period and the process for providing comments.
At the Ordinary Meeting of Council on 22 July 2025, Council resolved to put the draft policies out to community consultation for a period of 28 days and both policies were put out to community consultation through Council’s “Your Say” page on our website and Council’s eNews.
There were three (3) submissions received during the consultation period one (1) relating to the Sportsfields Booking Policy and two (2) relating to the Sportsfields Closure Policy.
The comments received are summarized below:
|
Policy |
Commentor |
Summary of concerns |
|
Sportsfields Bookings Policy |
Northern Suburbs Football Association |
Concerns relate to the Definition of a Community Sporting Group or Association, specifically that the definition should include that the group or association should be affiliated with the official State or Federal body for that sport.
In addition, the concerns relate to the group or association being able to prove that a large percentage of their membership lives within the Ku-ring-gai LGA.
Other comments not related to the policy will be responded to separately. |
|
Sportsfields Closure Policy |
Northern Suburbs Football Association |
Concerns relate to periods where sportsfields may be closed for extended periods and the calculation of a fee seasonal hire.
Other comments not related to the policy will be responded to separately. |
|
Sportsfields Closure Policy |
Hamish Gillespie-Jones (FCPA) |
Concerns relate to the amount wet weather closures and the belief that there should be less closures and play allowed to proceed, especially for Rugby Union.
Other comments not related to the policy will be responded to separately. |
Review of comments: Sportsfields Booking Policy
After reviewing the comments received, the definition for Community sporting group or association: “A group that provides benefit to the community on a non-profit basis to be evidenced by the group’s constitution, legal status and recent annual report”, is considered to be appropriate and it is not considered that any changes to the draft policy are required.
A review of the requirements for affiliation with a peak sporting body was undertaken and it was found that the requirements could exclude some local community sporting groups that are not currently affiliated and could prevent the continuation of some existing bookings and/or competitions.
Other comments received in relation to this policy relating to the amount of members within Ku-ring-gai LGA were not considered to be suitable for inclusion within the policy as it is possible for some sports to still be considered a community sporting group or association while traversing LGA boundaries and this should not impact on their access to facilities at a community rate.
Review of Comments: Sportsfields Closure Policy
After reviewing the comments received in relation to the Sportsfields Closure Policy, it is not considered that any changes to the draft policy are required.
The existing arrangements for the calculation of seasonal hire rates have been in place for some time and consultation around the potential to increase seasonal hire rates to allow for wet weather refunds was not supported when put to the 2024 Annual Sports Forum. While it is acknowledged that wet weather refunds do not apply for seasonal hire, there are other benefits that seasonal hirers receive that include no charge for non use of floodlights during wet weather or any other closure.
Comments received in relation to the amount of closures during wet weather are noted however, the condition of the surface and the minimisation of damage due to use during wet weather are considered more important than allowing play to occur at the risk of the sportsfield not being able to be used for weeks following.
Internal Consultation
Consultation on both policies has been undertaken internally with relevant staff from the Strategy and Environment, Community and Operations departments.
Summary
Following internal and community consultation, it is considered that the policies as previously reported to Council and as consulted to the community, remain unchanged and are adopted.
It is important to note that there has never been a Sportsfield Bookings Policy in place and the adoption of this policy will provide the basis for further policy development in this area, which could include expanding the policy to include other bookable activities in the future and the opportunity to better manage all defined hirers within a bookings hierarchy.
A copy of the policy, as previously reported, can be found in Attachment A1.
A copy of the policy, as previously reported, can be found in Attachment A2.
That Council adopts the Sportsfields Booking Policy and Sportsfields Closure Policy as attached to this report.
|
Matthew Drago Manager Infrastructure Services |
|
|
Attachments: |
A1 |
DRAFT Sportsfields Booking Policy post community consultation |
|
2025/299063 |
|
|
A2 |
DRAFT Controlled Document Number 223 - Sportsfields Closure Policy - Version 1 - Post Consultation |
|
2025/302147 |
|
ATTACHMENT No: 2 - DRAFT Controlled Document Number 223 - Sportsfields Closure Policy - Version 1 - Post Consultation |
|
Item No: GB.10 |

|
Ordinary Meeting of Council - 16 December 2025 |
GB.11 / 1 |
|
|
|
|
Item GB.11 |
CY00022/17 |
Ku-ring-gai Local Transport Forum Dates for 2026
EXECUTIVE SUMMARY
|
Hi purpose of report: |
To determine the Ku-ring-gai Local Transport Forum (LTF) meeting dates for 2026. |
|
|
|
|
background: |
Meeting dates are scheduled to suit Council’s meeting cycle and time constraints for the preparation of Committee meeting minutes for Council’s agendas. |
|
|
|
|
comments: |
Determining meeting dates in advance assists both internal and external stakeholders. The proposed meeting dates for 2026 are: · 18 February 2026 (In-person) · 18 March 2026 (On-line) · 22 April 2026 (On-line) · 20 May 2026 (In-person) · 17 June 2026 (On-line) · 22 July 2026 (On-line) · 19 August 2026 (In-person) · 23 September 2026 (On-line) · 21 October 2026 (On-line) · 18 November 2026 (In-person)
|
|
|
|
|
recommendation: |
That the Ku-ring-gai Local Transport Forum meetings for 2026 be scheduled monthly between February and November as per dates specified. |
Purpose of Report
To determine the Ku-ring-gai Local Transport Forum (LTF) meeting dates for 2026.
Background
The Ku-ring-gai Local Traffic Forum (LTF) meeting dates are proposed to suit Council’s meeting cycle and time constraints for the preparation of the meeting minutes for Council’s agenda. Meeting dates may change during the year subject to circumstances at the time.
The Minutes of each LTF will be referred to an Ordinary Meeting of Council.
Comments
Scheduling meeting dates in advance assists both internal and external stakeholders.
LTF meetings will be held online every month, except for quarterly meetings which are in-person. Members would be encouraged to attend quarterly meetings in person; however, they may participate via audio-visual link if necessary.
Some LTF meetings during 2026 may be altered, postponed or cancelled with advance notice provided to all members. Where urgent matters arise, an additional meeting may be called to address the matter in a timely manner.
integrated planning and reporting
Outcome 3: Infrastructure and assets support community needs.
|
Community Strategic Plan Long Term Objective |
Delivery Program Term Achievement |
Operational Plan Task |
|
A4: Provide, upgrade and maintain Ku-ring-gai’s local road and footpath network, traffic facilities and other road infrastructure.
|
A4.2: The local road network and associated traffic facilities are improved and maintained. |
A4.2.1: Obtain endorsement and approval from the Ku-ring-gai Traffic Committee and Council for the new or upgraded traffic and pedestrian facilities at identified sites and secure funding.
A4.2.2: Support monthly meetings of the Ku-ring-gai Traffic Committee or as required. |
Governance Matters
The dates will be entered into the relevant calendars.
Risk Management
There is no risk management considerations associated with this report.
Financial Considerations
There are no financial implications associated with this report.
Social Considerations
There are no social considerations associated with this report.
Environmental Considerations
There are no environmental considerations associated with this report.
Community Consultation
There is no community consultation associated with this report.
Internal Consultation
Internal stakeholders have been consulted about the dates.
Summary
The report recommends the schedule of Ku-ring-gai Local Transport Forum meetings for 2026 are held on the third Wednesday of every month as per the recommendation.
|
That the Ku-ring-gai Local Transport Forum (LTF) meetings in 2026 be scheduled for the dates as follows: · 18 February 2026 (In-person) · 18 March 2026 (On-line) · 22 April 2026 (On-line) · 20 May 2026 (In-person) · 17 June 2026 (On-line) · 22 July 2026 (On-line) · 19 August 2026 (In-person) · 23 September 2026 (On-line) · 21 October 2026 (On-line) · 18 November 2026 (In-person)
|
|
Deva Thevaraja Manager Traffic and Transport |
Peter Lichaa Director Operations |
|
Ordinary Meeting of Council - 16 December 2025 |
GB.12 / 1 |
|
|
|
|
Item GB.12 |
CY00022/17 |
Local Transport Forum - Decision Making Framework and Associated Delegations
EXECUTIVE SUMMARY
|
purpose of report: |
The purpose of this report is to present to Council a governance and monitoring framework for the proposed Local Traffic Forum (LTF). |
|
|
|
|
background: |
At the Ordinary Meeting of Council on 21 October 2025, Council considered Item GB.1 and resolved in part for a report to be presented to Council on a possible governance and monitoring framework for the proposed Local Traffic Forum (LTF). |
|
|
|
|
comments: |
The proposed measures clarify the advisory role of the LTF, establish a tiered decision-making framework, enhance transparency through timely publication of agendas and decisions, introduce a quarterly network-impacts dashboard for monitoring outcomes, and provide for a 12-month review to assess effectiveness and identify improvements. |
|
|
|
|
recommendation: (Refer to the full Recommendation at the end of this report) |
That Council approve the recommendations A to E of this report. |
Purpose of Report
The purpose of this report is to present to Council a governance and monitoring framework for the proposed Local Traffic Forum (LTF).
Background
At the Ordinary Meeting of Council on 21 October 2025, Council considered Item GB.1 and resolved the following:
A. That Council receive and note the Ku-ring-gai Traffic Committee Minutes from 27 August 2025.
B. That Council approves the recommendations of the Ku-ring-gai Traffic Committee.
C. That Council adopt TfNSW’s new Authorisation and Delegation to Council and implement the transition from the Local Traffic Committee (LTC) model to the new Local Transport Forum (LTF) framework.
D. That Council establish the Local Transport Forum (LTF) as an advisory forum only and confirm that all decisions to regulate traffic or install prescribed traffic control devices under the 2025 Instrument on local roads are reserved to Council unless expressly delegated. Council will consider LTF advice before determining any such matter. This reflects TfNSW’s 2025 Instrument and guidance.
E. That Council staff prepare a tiered decision-making framework and associated delegations, identifying those matters to be reserved to Council and those to be delegated to the General Manager, and incorporate this framework into the Local Transport Forum Terms of Reference. The draft framework and delegations are to be reported to Council for consideration and final determination by December 2025.
F. That LTF agendas, minutes and officer determinations under delegation be published on Council’s website within 10 business days, with a plain-English decision note and plans.
G. In line with part E, that the General Manager consider and report back on establishing a quarterly network-impacts dashboard to Councillors summarising delegated decisions, observed traffic and safety outcomes, and any Statements of Concern issued by TfNSW; and,
H. That a review of the implementation and effectiveness of Recommendations D to G be undertaken twelve-months following their commencement, with the LTF to consider the outcomes of that review and provide advice to Council on any amendments or improvements deemed appropriate.
Parts A, B, and C of the resolution above have been previously adopted by Council. Therefore, this report addresses parts D-H of the resolution.
Comments
Recommendation Part D
That Council establish the Local Transport Forum (LTF) as an advisory forum only and confirm that all decisions to regulate traffic or install prescribed traffic control devices under the 2025 Instrument on local roads are reserved to Council unless expressly delegated. Council will consider LTF advice before determining any such matter. This reflects TfNSW’s 2025 Instrument and guidance.
The inclusion of this ensures clarity regarding the governance framework for the LTF under Transport for NSW’s (TfNSW) 2025 Authorisation and Delegation Instrument. While the Instrument transfers significant powers to Council, it also specifies that the LTF is an advisory body only and does not have decision-making authority. This recommendation confirms that all decisions to regulate traffic or install prescribed traffic control devices on local roads remain reserved to Council unless expressly delegated.
By adopting this approach, Council:
· aligns with TfNSW guidance that the LTF provides technical advice and coordination but does not issue approvals;
· maintains accountability and transparency by ensuring decisions are made by the elected body or its authorised delegate;
· provides certainty to stakeholders that advice from the LTF will be considered but is not binding, and
· supports compliance with the Instrument, which requires Council to retain ultimate responsibility for traffic regulation and prescribed devices.
This governance position will be reflected in the updated Terms of Reference for the LTF.
Recommendation Part E
That Council staff prepare a tiered decision-making framework and associated delegations, identifying those matters to be reserved to Council and those to be delegated to the General Manager, and incorporate this framework into the Local Transport Forum Terms of Reference. The draft framework and delegations are to be reported to Council for consideration and final determination by December 2025.
This Recommendation builds on Recommendation D by providing a structured approach to decision making under the 2025 Authorisation and Delegation Instrument. While Recommendation D confirms that all decisions remain reserved to Council unless expressly delegated, Recommendation E requires the development of a tiered framework to clearly define which matters should be determined by Council and which can be delegated to the General Manager (or their sub-delegate as approved under Council’s internal schedule of delegations).
A tiered decision-making framework and associated delegations for traffic regulation and Prescribed Traffic Control Devices (PTCD) have been prepared, including a flow chart illustrating the approval process and a detailed list of PTCD types with corresponding delegations. These are provided in Attachments A1 and A2 to this report. Incorporating these into the LTF Terms of Reference in Attachment A3 will provide clarity on roles and responsibilities, support compliance with TfNSW’s 2025 Authorisation and Delegation Instrument, efficient operational decision making and compliance with governance requirements.
Recommendation Part F
That LTF agendas, minutes and officer determinations under delegation be published on Council’s website within 10 business days, with a plain-English decision note and plans.
This Recommendation will be implemented.
Recommendation Part G
In line with part E, that the General Manager consider and report back on establishing a quarterly network-impacts dashboard to Councillors summarising delegated decisions, observed traffic and safety outcomes, and any Statements of Concern issued by TfNSW.
A suitable dashboard is being developed and will be presented to the LTF in early 2026 for consideration and then to Council for adoption.
Recommendation Part H
That a review of the implementation and effectiveness of Recommendations D to G be undertaken twelve-months following their commencement, with the LTF to consider the outcomes of that review and provide advice to Council on any amendments or improvements deemed appropriate.
A 12-month review will be undertaken and presented to the LTF to review the findings and provide advice to Council on any amendments or improvements deemed appropriate.
Governance Matters
Council decisions regarding traffic related decisions and actions are governed primarily by the Local Government Act 1993 (NSW), the Roads Act 1993 (NSW) and the powers granted through the TfNSW 2025 Instrument.
The Instrument transfers powers for the regulation of traffic and the installation of prescribed traffic control devices (PTCD) on local roads from TfNSW to Council. In accordance with the TfNSW Instrument and resolution of Council on 21 October 2025 (ref: GB.1), final decisions remain with Council unless expressly delegated to the General Manager (or their sub-delegate as approved under Council’s internal schedule of delegations). This is formalised through the tiered decision-making framework in the draft Terms of Reference for the LTF.
Risk Implication statement
There are no material risks that arise from the recommendations contained in this report.
Community Consultation
There is no community consultation associated with this report.
Internal Consultation
The LTF includes Councillors and is facilitated by Council staff and Councillors. Where relevant, consultation with other departments has occurred.
Summary
This report addresses Council’s Resolution of GB.1 from the Ordinary Meeting of Council on 21 October 2025 concerning governance arrangements for the LTF under TfNSW’s 2025 Authorisation and Delegation Instrument.
It proposes confirming the LTF as an advisory body, adopting a tiered decision-making framework with clear delegations, publishing LTF agendas and decisions online for transparency, introducing a quarterly dashboard to monitor traffic and safety outcomes, and conducting a 12-month review to assess effectiveness. These measures aim to strengthen governance, accountability, and informed decision-making in local traffic management.
That:
A. The Local Transport Forum (LTF) be established as an advisory forum only and confirm that all decisions to regulate traffic or install Prescribed Traffic Control Devices (PTCD) under the TfNSW’s 2025 Authorisation and Delegation Instrument on local roads are reserved to Council unless expressly delegated.
B. The tiered decision-making framework and associated delegations for regulating traffic and installing Prescribed Traffic Control Devices (PTCD) as detailed in Attachments A1 and A2 of this report and as incorporated into the LTF Terms of Reference in Attachment A3 be implemented. Council notes that this framework clearly identifies matters reserved to Council and those delegated to the General Manager or other designated officer, ensuring compliance with TfNSW’s 2025 Authorisation and Delegation Instrument.
C. The Local Traffic Forum agendas, minutes, and any officer determinations made under delegation be published on Council’s website within 10 business days of the meeting or determination, accompanied by a plain-English decision note and relevant plans.
D. A quarterly network impacts dashboard for Councillors, summarising delegated decisions, observed traffic and safety outcomes, and any Statements of Concern issued by TfNSW, be developed and presented to the Local Traffic Forum in early 2026 for consideration and then to Council for approval.
E. Arrangements be made for a review of the implementation and effectiveness of the Parts A-D of this recommendation twelve months after their commencement, with the outcomes of the review to be considered by the Local Traffic Forum and reported to Council together with any recommended amendments or improvements for Council’s determination.
|
Deva Thevaraja Manager Traffic and Transport |
|
|
Attachments: |
A1 |
Approval Process - Prescribed Traffic Control Devices (PTCD) - Final |
|
2025/397124 |
|
|
A2 |
List of Prescribed Traffic Devices |
|
2025/397266 |
|
|
A3 |
Draft ToR Ku-ring-gai Local Transport Forum 28.11.25 |
|
2025/397731 |
|
ATTACHMENT No: 1 - Approval Process - Prescribed Traffic Control Devices (PTCD) - Final |
|
Item No: GB.12 |
|
Ordinary Meeting of Council - 16 December 2025 |
GB.13 / 1 |
|
|
|
|
Item GB.13 |
RFT5-2025 |
RFT5-2025 - Bushland Services Tender
EXECUTIVE SUMMARY
|
purpose of report: |
To consider tenders received for the establishment of an approved panel of suitably experienced and capable contractors to deliver services within Council’s bushland reserves. |
|
|
|
|
background: |
Council currently has 34 bushland reserves prioritised for active management. Contracts are offered to deliver a variety of bushland works such as bush rehabilitation, revegetation works, targeted weed control, vegetation assessment and surveys and other tasks related to bushland management, in accordance with any applicable legislation. |
|
|
|
|
comments: |
Council received seventeen (17) tender submissions. All tender submissions were compliant and evaluated by the Tender Evaluation Committee. The tenders were assessed using agreed criteria which identified value for money, experience and staff suitability/capability, risk management, WHS, sustainability and demonstrated technical knowledge. |
|
|
|
|
recommendation: (Refer to the full Recommendation at the end of this report) |
A. That Council accept the tender submissions from eight (8) tenderers as recommended in the attached Evaluation Report. B. That the Mayor and General Manager be delegated authority to execute all tender documents on Council’s behalf in relation to the contracts. C. That the Seal of Council be affixed to all necessary documents. D. That all tenderers be advised of Council’s decision in accordance with Clause 178 of the Local Government Tendering Regulation. |
Purpose of Report
To consider tenders received for the establishment of an approved panel of suitably experienced and capable contractors to deliver services within Council’s bushland reserves.
Background
Council currently has 34 bushland reserves prioritised for active management.
Contracts are offered to deliver varied bushland works such as bush rehabilitation, revegetation works, targeted weed control, track and trail construction and maintenance, establishment and maintenance of Asset Protection Zones, fence installations and removal, rubbish/green waste removals, vegetation assessment/survey, environmental volunteering program support, and maintenance of sediment basins.
Additionally, pre- and/or post-burn works are often required on sites of hazard reduction burns, eco burns, and wildfires.
Comments
Council received seventeen (17) tender submissions. All tender submissions were compliant and evaluated by the evaluation committee.
The tenders were assessed using agreed criteria which identified value for money, experience and staff suitability/capability, risk management, Work Health and Safety (WHS), sustainability and demonstrated technical knowledge.
Council’s bushland areas support numerous threatened species and ecological communities protected under the Biodiversity Conservation Act 2016, Fisheries Management Act 1994 and the Environment Protection and Biodiversity Conservation Act 1999. Accordingly, contractors with demonstrated experience working in sensitive bushland environments, and a strong record of meeting special conditions and complying with relevant legislation, were rated higher against the relevant criteria.
At the conclusion of the tender evaluation, eight (8) tenderers were identified and have been recommended for inclusion on the panel.
integrated planning and reporting
Outcome 1: Our unique natural environment is protected and enhanced
|
Community Strategic Plan Strategy |
Delivery Program Term Achievement |
Operational Plan Action |
|
E1 - Maintain and improve our bushland, waterways and biodiversity, and the health and function of local ecosystems.
|
E1.1The health and function of local ecosystems is maintained and improved and native flora and fauna are conserved.
|
E1.1.2 Review service level agreements for bushland maintenance activities and develop maintenance delivery schedules.
E1.1.3 Review site management plans for priority bushland reserves.
E1.1.6 Implement the Natural Areas Plan of Management. |
Governance Matters
Tender documents were prepared and released through Tenderlink in May 2025. At the close of the tender period, seventeen (17) tenders were received. All submissions were recorded in accordance with Council’s tendering policy. A Tender Evaluation Committee assessed the tenders received.
The evaluation considered:
· Price (Cost comparison of rates)
· Previous experience & staff suitability
· Risk Management
· Work Health and Safety compliance
· Environmental Survey ability
· Demonstrated technical knowledge
Confidential attachments to this report are:
· List of tenders received (Attachment A1)
· Tender Evaluation Report RFT5- 2025 Bushland Services Tender (Attachment A2),
These attachments are considered to be confidential in accordance with Section 10A (2)(d)(iii) of The Local Government Act as they are considered to contain commercial in confidence information.
Risk Implication statement
Two (2) key areas of risk were identified in relation to the proposed work:
· Risk Management, Environmental and WHS.
· That Council should not be exposed to financial risk
As part of the evaluation process, tenderers were assessed on providing all information and costs requested within the tender document. An independent Performance and Financial Assessment was carried out on the preferred tenderers to ensure that they were trading responsibly and had the financial capacity to undertake the work as detailed within the tender documents.
As part of the independent Financial and Performance Assessment of the eight (8) recommended tenderers by Corporate Scorecard Pty Ltd, the following areas were examined:
· That tenderers have the financial capacity to undertake the proposed value of work.
· That tenderers have been trading in a profitable and responsible manner during the last three (3) years as reviewed by Corporate Scorecard.
· That tenderers have sufficient assets/reserves to cover all possible debts during the period of work.
The financial aspect of the assessment shows all recommended tenderers are able to satisfy the requirements and are unlikely to expose Council to any financial risk if awarded the tender as detailed within Council’s tender documents.
There are no material risks that arise from the recommendations contained in this report. Minor operational issues may occur, but these can be managed within Council’s current policies, procedures, resources and budget.
Financial Considerations
Works requisitioned under RFT5-2025 will primarily be funded through specific project and recurrent operational funding in the order of $650,000 per annum.
All contractors will extend the validity of the submitted pricing schedules.
Social Considerations
Bushland services will support community benefit through improved environmental outcomes and protection from bushfire through the consistent application of the Hornsby Ku-ring-gai Bush Fire Risk Management Plan.
Environmental Considerations
Bushland services delivered will support ecological restoration programs, the satisfaction of biosecurity duties, the protection of threatened species, and ecological monitoring programs.
All projects delivered under RFT5-2025 where appropriate, will be subject to an environmental assessment prepared under Part 5 of the Environmental Planning and Assessment Act 1979.
Community Consultation
Community consultation has been completed for the Bushland Reserves Plan of Management and the Hornsby Ku-ring-gai Bush Fire Risk Management Plan.
Internal Consultation
Relevant staff from Operations, Strategy and Corporate Departments have been consulted in the preparation of this report and Tender.
Summary
Tender RFT5-2025 Bushland Services Tender was released through Tenderlink. A Tender Evaluation Panel was formed to assess the submissions.
Council received seventeen (17) tenders. All tenders were recorded in accordance with Council’s tendering policy.
Following the evaluation and an independent performance and financial assessment, it is recommended that eight (8) tenderers, as identified in the Tender Evaluation Report, be appointed to a panel of preferred suppliers on the basis of providing the best value for money, experience, staff suitability & capacity, risk management, WHS and demonstrated technical knowledge.
A. That Council accept the tender submissions from eight (8) tenderers as recommended in the attached Evaluation Report.
B. That the Mayor and General Manager be delegated authority to execute all tender documents on Council’s behalf in relation to the contracts.
C. That the Seal of Council be affixed to all necessary documents.
D. That all tenderers be advised of Council’s decision in accordance with Clause 178 of the Local Government Tendering Regulation
|
Travis Roberts Coordinator Bushland Services |
Matthew Drago Manager Infrastructure Services |
|
Attachments: |
Attachment A1 - List of tenders received |
|
Confidential |
|
|
|
Attachment A2 - RFT5- 2025 Bushland Services Tender Evaluation Report |
|
Confidential |
|
Ordinary Meeting of Council - 16 December 2025 |
GB.14 / 1 |
|
|
|
|
Item GB.14 |
RFT10-2025/R |
RFT10-2025 – Cricket Net Upgrade Turramurra Memorial Park
EXECUTIVE SUMMARY
|
purpose of report: |
To consider the tenders received for RFT10-2025 Cricket Net Upgrade Turramurra Memorial Park and to appoint the preferred tenderer. |
|
background: |
It is proposed to upgrade and expand the existing cricket practice nets at Turramurra Memorial Park. An appointment of a contractor is required to undertake the construction. Tender documents were released through Tenderlink on 19 August 2025 and closed on the 16 September 2025. |
|
|
|
|
comments: |
Council received ten (10) tender submissions. The tenders were assessed using agreed criteria which identified the best value for money to Council. A Financial and Performance assessment was undertaken on Tenderer A which returned as unsatisfactory. Council sought a further Financial and Performance assessment for Tenderer B. |
|
recommendation: |
In accordance with Section 55 of the Local Government Act and Tender Regulation 2021, it is recommended Council accept the Tender submitted by Tenderer B. |
Purpose of Report
To consider the tenders received for RFT10-2025 Cricket Net Upgrade Turramurra Memorial Park and to appoint the preferred tenderer.
Background
It is proposed to upgrade the existing cricket practice nets at Turramurra Memorial Park. An appointment of a contractor is required to undertake the construction.
Tender documents were released through Tenderlink on 19 August 2025 and closed on the 16 September 2025, in accordance with the tender requirements of the Local Government Act and Regulation 2021.
Comments
Ten (10) tender submissions were received and recorded in accordance with Council’s tendering policy. A Tender Evaluation Committee was formed to assess the tenders received.
A Financial and Performance assessment was undertaken on Tenderer A which returned as unsatisfactory. Council sought a further Financial and Performance assessment for Tenderer B which returned a favourable outcome.
At the conclusion of the tender evaluation, Tenderer B was identified as providing the best value for money to Council.
integrated planning and reporting
Outcome 3: Infrastructure and assets meet community needs
|
Strategy - Community Strategic Plan |
Term Achievement |
Operational Plan Actions |
|
A2: Provide, upgrade and maintain open space, recreation and sporting facilities to meet the needs of current and future user groups and a growing population.
|
A2.1: A program is implemented to provide, improve and maintain open space, recreation and sporting facilities including multi-use facilities. . |
A2.1.1: Deliver Council’s adopted Open Space Capital Works Program on time and within budget.
|
Governance Matters
Tender documents were prepared and released through Tenderlink on 19 August 2025 and closed on the 16 September 2025. At the close of tender, ten (10) tenders were received. All submissions were recorded in accordance with Council’s tendering policy. A Tender Evaluation Committee was formed to assess the tenders received. The evaluation considered:
· Conformity of submission.
· Lump sum fee.
· Capacity, capability with suitably qualified staff.
· Experience.
· Availability – Start Date, methodology and estimated duration of work.
· Work Health and Safety (WHS) and Risk Management.
· Environmental.
· Performance and Financial Assessment.
Confidential Attachments to this report are:
· Attachment A1 - List of tenders received.
· Attachment A2 - Tender Evaluation Report and recommendation.
The attachments are considered to be confidential in accordance with Section 10A (2)(d)(iii) of The Local Government Act as they are considered to contain commercial in confidence information.
Risk Management
Three (3) key areas of risk were identified in relation to the proposed work:
· That the construction be carried out by a contractor with the ability to provide a full range of services with suitably qualified staff.
· Work Health and Safety (WHS), Risk Management and Environmental.
· That Council should not be exposed to financial risk - as part of the evaluation process, tenderers were assessed on providing all information and costs requested within the tender document. An independent Performance and Financial Assessment was carried out on the preferred tenderer to ensure that they were trading responsibly and had the financial capacity to undertake the work as detailed within the tender documents.
Financial Considerations
The proposed work is funded by the Infrastructure and Facilities Reserve.
Social Considerations
On completion, the proposed work will provide a facility which is in line with Council’s Community Strategic Plan, Our Ku-ring-gai 2038 and the Plan’s long term directions including recreation, sporting and leisure facilities are available to meet the community’s diverse and changing needs.
Environmental Considerations
An Environmental Exempt Development Assessment (EDA) has been undertaken and there were no significant impacts identified.
Community Consultation
Council has undertaken extensive community consultation with surrounding local residents and cricket club user groups.
Internal Consultation
Consultation was undertaken with relevant departments.
Summary
Tender RFT10-2025 Cricket Net Upgrade Turramurra Memorial Park was released through Tenderlink on 19 August 2025 and closed on the 16 September 2025. Ten (10) tenders were received. All tenders were recorded in accordance with Council’s tendering policy. A Tender Evaluation Committee assessed the submissions.
A Financial and Performance assessment was undertaken on Tenderer A which returned as unsatisfactory. Council sought a further Financial and Performance assessment for Tenderer B which returned a favourable result, and it is therefore recommended that Tenderer B be appointed on the basis of providing the best value for money to Council.
|
That:
A. Council accepts the tender submission from Tenderer B to carry out the Cricket Net Upgrade at Turramurra Memorial Park.
B. The Mayor and General Manager be delegated authority to execute all tender documents on Council’s behalf in relation to the contract.
C. The Seal of Council be affixed to all necessary documents.
D. All tenderers be advised of Council’s decision in accordance with Clause 178 of the Local Government Tendering Regulation 2021.
|
|
Craig Roberts Acting Head of Projects |
Claire Ashby Manager Project Services |
|
RFT10-2025 List of Submitters |
|
Confidential |
||
|
|
RFT10-2025 Cricket Net Upgrade Turramurra Memorial Park - Tender Evaluation Report |
|
Confidential |
|
Ordinary Meeting of Council - 16 December 2025 |
GB.15 / 1 |
|
|
|
|
Item GB.15 |
RFT12-2025/R |
RFT12-2025 - Fire Safety Services for Council-Owned Buildings
EXECUTIVE SUMMARY
|
purpose of report: |
To consider tenders received for RFT12-2025 for Fire Safety Services, specifically the maintaining and testing of fire protection equipment at Council-owned buildings. |
|
|
|
|
background: |
Council sought tender submissions from suitably qualified and experienced fire services providers to ensure that the Fire Protection Equipment related to 113 Council-owned buildings listed in the Annual Fire Services Schedule are maintained and tested as per the Standard of Performance listed on each building’s related Fire Safety Schedule. Tender documents were released through Tenderlink on 21 October 2025 and closed on 18 November 2025. The nature of the opportunity Council tendered was an initial three (3) years, with an option of two one (1) year extension at Council discretion based on performance against KPIs. |
|
|
|
|
comments: |
Council received fourteen (14) tenders and one (1) late submission. The tenders were assessed using the agreed criteria which identified the best value for money to Council. |
|
|
|
|
recommendation: (Refer to the full Recommendation at the end of this report) |
In accordance with Section 55 of the Local Government Act and Tender Regulation 2021, it is recommended Council accept the Tender submitted by Tenderer A. |
Purpose of Report
To consider tenders received for RFT12-2025 for Fire Safety Services, specifically the maintaining and testing of fire protection equipment at Council-owned buildings.
Background
Council provides Fire Protection Equipment across 113 Council-owned buildings as listed in the Annual Fire Safety Schedules. These buildings consist of Council offices and depot, libraries, preschool facilities, community centres, pavilions, clubhouses and some community leased properties.
Council engages a third-party certifier to issue Annual Fire Safety Schedules for these buildings and hence has sought tender submissions from suitably qualified and experienced fire services providers to help ensure that the Fire Protection Equipment related to the buildings are maintained and tested as per the Standard of Performance listed on each building’s related Fire Safety Schedule including but not limited to: AS1851, AS2293.2, AS1905.1, AS4428.6, AS2444, AS2419, AS1603 & AS2441.
Tender documents were released through Tenderlink on 21 October 2025 and closed on 18 November 2025.
The nature of the opportunity Council tendered was an initial period of three (3) years, with two (2) x one (1) year options to extend the contract at Council’s discretion based on performance against published KPIs.
Comments
A Tender Evaluation Committee (TEC) was formed to assess tenders received. The TEC met on Wednesday 19 November 2025 and Thursday 20 November 2025 to assess the tender submissions.
Council received fourteen (14) tenders and one (1) late submission. At the conclusion of the TEC assessment, Tenderer A was identified as providing the best value for money to Council, and an independent performance and financial assessment was undertaken. The assessment shows this tenderer has the financial capacity to undertake the contract.
The findings from the TEC assessment can be found in Confidential Attachment A2 –Tender Evaluation Report and recommendation.
integrated planning and reporting
Outcome 4: An inclusive, connected and safe community.
|
Community Strategic Plan Strategy |
Delivery Program Term Achievement |
Operational Plan Action |
|
C3: Facilitate and deliver community risk and safety programs that enhance neighbourhood connections and community responses to emergency events. |
C3.1: Programs are implemented to manage risks and impacts on public safety.
|
C3.1.3: Ensure all buildings and multioccupancy residential buildings are compliant with Council’s Annual Fire Safety Program, including stakeholder engagement to update information. |
Governance Matters
Tender documents were prepared and released through Tenderlink on 21 October 2025 and closed on 18 November 2025. At the close of tender, fourteen (14) tenders were received. One (1) tender was received after this deadline and excluded from evaluation as it did not meet the tender policy. All submissions were recorded in accordance with Council’s tendering policy.
A Tender Evaluation Committee was formed to assess the tenders received. The evaluation considered:
- Governance and Compliance
- Pricing
- Capacity and Capability
- Experience
- Work, Health and Safety and Risk Management
- Environmental Factors
- Financial Assessment
Confidential Attachments to this report are:
· Attachment A1 - List of tenders received.
· Attachment A2 - Tender Evaluation Report and recommendation.
The attachments are confidential in accordance with Section 10A (2)(d)(iii) of the Local Government Act 1993 as they are considered to contain commercial in confidence information.
Risk Implication statement
The primary risk associated with the recommendation/s contained in this report is related to people.
The key risks that arise from recommendations in this report and related internal controls are currently recorded, well described, and managed within adopted risk registers. The policies and procedures currently in place are effective in managing these risks.
Financial Considerations
The value of this contract is within current funding availability for Council Fire Services.
Social Considerations
There are no social considerations associated with this report.
Environmental Considerations
There are no environmental considerations associated with this report.
Community Consultation
There is no community consultation associated with this report.
Internal Consultation
There is no internal consultation associated with this report.
Summary
Tender RFT12-2025 Fire Safety Services was released through Tenderlink on 21 October 2025. Council received fourteen (14) tenders and one (1) late submission.
A Tender Evaluation Panel was formed to assess the submissions. The tenders were assessed using the agreed criteria which identified the best value for money to Council. Following the evaluation and an independent performance and financial assessment, it was assessed that Tenderer A provides the best value for money to Council.
That:
A. Council accepts the tender submission from Tenderer A for an initial three (3) years for Fire Safety Services, with two (2) x one (1) year options to extend the contract at Council’s discretion based on performance against KPIs.
B. The Mayor and General Manager be delegated authority to execute all tender documents on Council’s behalf in relation to the contract.
C. The Seal of Council be affixed to all necessary documents.
D. All tenderers be advised of Council’s decision in accordance with Clause 178 of the Local Government (General) Regulation 2021.
|
Meghan Andrew Coordinator Open Space, Recreational and Building Assets |
Mursaleen Shah Manager Assets & Technical Services |
|
Attachments: |
Attachment A1 - List of tenders received |
|
Confidential |
|
|
|
Attachment A2 - Tender Evaluation Report and recommendation |
|
Confidential |
|
Ordinary Meeting of Council - 16 December 2025 |
GB.16 / 1 |
|
|
|
|
Item GB.16 |
CY00473/12 |
Policy Update - Management of Community and Recreation Facilities
EXECUTIVE SUMMARY
|
purpose of report: |
For Council to consider and endorse the periodic update of the Management of Community and Recreation Facilities Policy 2018. |
|
|
|
|
background: |
On 26 June 2018, Council resolved to adopt the abovementioned policy. The policy aims to ensure fair, equitable and maximum access to Council’s community assets and recreation facilities for not-for-profit, community and sporting groups. |
|
|
|
|
comments: |
The policy requires periodic review. Since 2018 and the Council restructure implemented at the time, there has been some management changes where aspects of the policy now come within the administration of the Strategy and Environment, Operations and Community departments. Council staff within the respective departments have completed a review of the policy to ensure it is still contemporary and relevant. The majority of changes are minor reflecting administrative changes since Council’s restructure as well as legislative and plan of management updates that do not impact on the intent or application of the policy. |
|
|
|
|
recommendation: (Refer to the full Recommendation at the end of this report) |
That the revised Policy for Management of Community and Recreation Facilities 2025 be exhibited for 28 days and be adopted following completion of the exhibition period where no required changes result from the exhibition, or reported back to Council where changes are required following the exhibition. |
Purpose of Report
For Council to consider and endorse the periodic update of the Management of Community and Recreation Facilities Policy 2018.
Background
On the 8 May 2018 Council resolved:
A. That Council endorse the draft Policy for Management of Community and Recreation Facilities and approve the draft policy for public exhibition for a period of 28 days in accordance with the requirements of the Local Government Act, 1993.
B. That a further report be presented to Council following the public exhibition process.
The policy was subsequently placed on public exhibition for 28 days from 17 May to 14 June 2018 and formally adopted by Council on 26 June 2018.
The policy is now due for a periodic review.
Comments
The Management of Community and Recreation Facilities Policy (2018) covered a broad range of organised activities undertaken by individuals and user groups who access and utilise Council’s community facilities. These groups include the general public, community groups and social clubs, sporting clubs, childcare services and other not-for-profit organisations.
Council staff have conducted a periodic review of the policy and, apart from some minor changes involving administrative and legislative updates, the policy is still contemporary and relevant to facilitate Council’s objective for fair, equitable and maximum access to Council’s community assets and recreation facilities. In particular, no changes are proposed to the subsidy matrix which is considered to be fair and reasonable based on capacity to pay.
integrated planning and reporting
Leadership and service excellence
Infrastructure and assets support community needs
|
Community Strategic Plan Strategy |
Delivery Program Term Achievement |
Operational Plan Action |
|
L2: Support the long-term financial sustainability of Council through sound financial and asset management.
A.3: Provide, upgrade and maintain community buildings and facilities to meet the needs of current and future user groups and a growing population. |
L2.2: Council’s property assets are managed to achieve Ku-ring-gai’s strategies and priority projects contained within the Community Strategic Plan and Delivery Program.
A3.2: Usage of existing community buildings is optimised. |
L2.2.2: Optimise financial returns from Council’s existing property portfolio, given the prevailing market conditions
A3.2.1: Maximise the use and efficiency of the existing community property portfolio to facilitate greater public access, including multi-use, in line with Council’s Management of Community and Recreation Land and Facilities Policy. |
Governance Matters
Dealings over Council’s Community and Recreation Facilities must be in accordance with applicable legislation and plans of management and associated Council policies. The policy has been updated to reflect any legislative changes that have occurred since the adoption of the 2018 policy as well as management responsibilities following Council’s restructure.
Risk Implication statement
The revised policy provides for impartiality, transparency, accountability when hiring and leasing community land and recreation facilities. The revised policy sets out the framework, responsibilities and processes for Council and officers to account for, and to manage the use of and access to Council’s community and recreation facilities.
Financial Considerations
All invoicing and accounts are established pursuant to Council’s adopted Fees and Charges or where appropriate for leases or licences by independent valuation.
The policy contains a comprehensive matrix for determining the level of subsidy which should apply to users which is based on the principle of capacity to pay.
Social Considerations
Social considerations in the policy continue to include rebates for frontline community services, support through fee waivers for community events and capacity to pay guidelines. Additionally, having an adopted policy position promotes probity, transparency and equity considerations for internal and external stakeholders.
Environmental Considerations
Nil.
Community Consultation
It is proposed that the revised Policy for Management of Community and Recreation Facilities 2025 be exhibited on Council’s website for 28 days.
Internal Consultation
There has been internal consultation within Council’s Strategy and Environment, Community and Operations departments to review the policy.
Summary
On 26 June 2018, Council resolved to adopt the Management of Community and Recreation Facilities Policy 2018. The policy aims to ensure fair equitable and maximum access to Council’s community assets and recreation facilities for not-for-profit, community and sporting groups.
Council staff have conducted a periodic review of the policy and, apart from some minor changes involving administrative and legislative updates, the policy is still contemporary and relevant. Importantly, the matrix for determining the level of subsidy which should apply to users remains unchanged and continues to be based on the equitable principle of capacity to pay.
The updated Management of Community and Recreation Facilities Policy 2025 is enclosed for Council’s consideration and endorsement.
That the revised Policy for Management of Community and Recreation Facilities 2025 be exhibited for 28 days and be adopted following completion of the exhibition period where no required changes result from the exhibition or reported back to Council where changes are required following the exhibition.
|
Vince Rago Acting Manager Property |
Steve Johnson Manager Property |
|
Andrew Watson Director Strategy & Environment |
|
|
Attachments: |
A1 |
Controlled Document Number 17 - Management of Community and Recreation Land and Facilities Policy - Version 3 - Draft - marked-up pdf |
|
2025/399580 |
|
ATTACHMENT No: 1 - Controlled Document Number 17 - Management of Community and Recreation Land and Facilities Policy - Version 3 - Draft - marked-up pdf |
|
Item No: GB.16 |

|
Ordinary Meeting of Council - 16 December 2025 |
GB.17 / 1 |
|
|
|
|
Item GB.17 |
S14501 |
Planning Proposal 77 Kulgoa Rd Pymble - Post Exhibition
EXECUTIVE SUMMARY
|
purpose of report: |
For Council to consider submissions made in response to the exhibition of a Planning Proposal to rezone 77 Kulgoa Road, Pymble, consistent with adjoining R2 Low Density Residential zoned land. |
|
|
|
|
background: |
A Gateway Determination was received from the Department of Planning, Housing and Infrastructure on 2 September 2025, which determined the Planning Proposal should proceed subject to a minor amendment. Exhibition was set for a minimum of 10 working days. |
|
|
|
|
comments: |
The Planning Proposal was exhibited for 18 days between 26 September and 13 October 2025. Four submissions were received from surrounding property owners raising some concerns with elements of the proposal. All concerns have either been addressed as part of this report or will be considered in detail as part of any future Development Application (DA). |
|
|
|
|
recommendation: (Refer to the full Recommendation at the end of this report) |
That Council resolve to proceed with the finalisation of the Planning Proposal to rezone 77 Kulgoa Road, Pymble C4 Environmental Living to R2 Low Density Residential in accordance with the conditions of the Gateway Determination. |
Purpose of Report
For Council to consider submissions made in response to the exhibition of a Planning Proposal to rezone 77 Kulgoa Road, Pymble, consistent with adjoining R2 Low Density Residential zoned land.
Background
Site Description and Local Context
The site that is the subject of this Planning Proposal is 77 Kulgoa Road, Pymble (Lot 4, DP29244). The site is a battle-axe block, which has a frontage of 4.6m to Kulgoa Road. The access handle is approximately 50m long. The main portion of the site is generally rectangular in shape. The site has a total area of 2555sqm.
The site is currently zoned C4 Environmental Living under KLEP 2015 and contains a part one/part two storey dwelling house with detached garage. The site also contains ancillary structures including a swimming pool adjoining the house and a tennis court located on the eastern portion of the site.
The portion of the site developed with the dwelling, garage and ancillary swimming pool and tennis court is relatively flat. From the eastern boundary of the tennis court the site falls steeply to the north-east.
The perimeter of the site is vegetated with a mixture of native and exotic trees. Remnant Sydney Turpentine Ironbark Forest (Critically Endangered Ecological Community) canopy trees are located along the northern and eastern boundaries of the site. The subject site is mapped as containing Biodiversity on the KLEP 2015 Biodiversity Map and mapped as Support for Core Biodiversity Lands and Biodiversity Corridor and Buffer on the KDCP Greenweb map. The subject site is not mapped as containing bushfire prone land.
![]()
Image: Aerial 77 Kulgoa Road, Pymble
|
KLEP 2015 Biodiversity Mapping Extract |
KDCP Greenweb Mapping Support for Core Biodiversity Lands Biodiversity corridors and buffer |
Adjacent to the northern boundary of the site are two long, narrow pieces of land comprising:
· an easement for water supply, zoned SP2 Infrastructure; and
· the Vista Street Bushland Reserve zoned C2 Environmental Conservation and owned by Ku-ring-gai Council.
The other surrounding sites are all residential, with those sites adjoining the water supply easement and Bushland Reserve being zoned C4 Environmental Living, and all others being zoned R2 Low Density Residential.

Image – Zoning Map Extract 77 Kulgoa Road Pymble and surrounding sites
The Planning Proposal
The Planning Proposal seeks to amend the Ku-ring-gai Local Environmental Plan 2015 to rezone the site from C4 Environmental Living to R2 Low Density Residential and amend the development standards applying to the site as follows:
|
KLEP 2015 – Zoning and Development Standards – 77 Kulgoa Road, Pymble |
||
|
|
Existing |
Proposed |
|
Zoning |
C4 Environmental Living |
R2 Low Density Residential |
|
Floor Space Ratio |
0.2:1 (mapped) 0.24:1 (Clause 4.3(2D) |
0.3:1 |
|
Minimum Lot Size |
1500sqm |
930sqm |
The intended outcome of the Planning Proposal is to rezone the subject site and reduce the minimum lot size so that the site may be subdivided into two lots of approximately 1168sqm and 1391sqm in area.
The subject site is in the same ownership as the adjoining battleaxe lot, 73 Kulgoa Road which is zoned R2 Low Density Residential
Chronology of Assessment
The Planning Proposal was considered by the Ku-ring-gai local Planning Panel (KLPP) on 17 February 2025. The KLPP resolved to recommend that the Planning Proposal be submitted to the Department of Planning, Housing and Infrastructure (DPHI) for a Gateway Determination.
The Planning Proposal was considered by Council at its 18 March Ordinary Meeting. Council resolved the matter be deferred for a site inspection. The Planning Proposal was reconsidered at Council’s 15 April meeting. Council resolved the Planning Proposal proceed to DPHI for a Gateway Determination contingent on amendments.
The Planning Proposal was amended in accordance with Council’s resolution of the 15 April 2025 OMC and was submitted to DPHI a Gateway on 7 August 2025.
The Gateway Determination was received on 2 September 2025 (Attachment A1), which determined the Planning Proposal should proceed subject to a minor amendment and an exhibition period of 10 working days. The proposal was exhibited between Friday 26 September and Monday 13 October 2025.
The final Planning Proposal placed on exhibition in accordance with the Gateway Determination is included at Attachment A2.
Comments
Public Exhibition
The Planning Proposal was exhibited from Friday 26 September to Monday 13 October 2025. A total of four (4) submissions were received from surrounding property owners. Submissions generally raised concerns around the impacts of future development on the site, many of which are not relevant to the Planning Proposal and would be considered in detail as part of any future Development Application (DA). Concerns relating specifically to the Planning Proposal have been addressed below.
The submissions have been summarised and are included at Attachment A3, with an overview provided below.
The proponent has provided a response to the submissions, see Attachment A4.
Submissions and Comments
Notification Period
Several submissions raised concern the notification period was too short and coincided with a school holiday period.
The notification period was conducted in accordance with the requirements of the Ku-ring-gai Community Participation Plan and the Gateway Determination in accordance with the Environmental Planning and Assessment Act 1979. There are no requirements for notification periods to avoid school holiday periods during the year. The Ministerial Statement of Planning Expectations places limits on the time available for Council to process Planning Proposals and other statutory planning procedures.
Submission 1
· Identifies local amenity, site access, site servicing, site/slope stability and environmental impacts resulting from future development on the subject site.
Ø Response:
These impacts will be assessed in detail as part of any future Development Application (DA) and are out of scope of the Planning Proposal. Indicative dwelling footprint and stormwater plans were submitted with the Planning Proposal to show the lot was capable of development for the purposes of low density residential.
Any future development will be required to comply with the existing biodiversity protections of the KLEP, KDCP and CEEC. Future low density residential development should be manageable on the site, noting the main biodiversity assets are located towards the boundaries of the site
Ø Recommendation
No change
Submission 2
· Identifies privacy and site stability impacts resulting from future development on the subject site.
Ø Response:
Impacts including privacy and site/slope stability are issues that will be assessed as part of any future Development Application (DA).
Ø Recommendation
No change
Submission 3
· Questions the strategic merit of the Planning Proposal and suggests the rezoning will set a precedent for other sites to rezone from C4 Environmental Living to R2 Low Density Residential.
Ø Response:
Matters taken into consideration when determining whether to zone land as C4 Environmental Living are set out in page 64 (Section 9.1) of the Ku-ring-gai Biodiversity and Riparian Lands Study (v5). The C4 Environmental Living zoning has been applied where a combination of ecological values and risks support greater restrictions on land uses and development. The Planning Proposal has involved a detailed, ground-truthed assessment of the site at 77 Kulgoa Rd, including an Arboricultural Impact Assessment and Ecological Assessment and a review of the criteria used to justify the original application of the C4 Environmental Living zone.
During the preparation of the Ku-ring-gai Local Environmental Plan 2015 the C4 Environmental Living zone was applied to areas ‘where a combination of ecological values and risks support greater restrictions on land uses and development’. At the time that the KLEP 2015 was prepared, the subject site was mapped as containing both biodiversity values relating to the remnant Blue Gum High Forest / Sydney Turpentine Ironbark Forest and as being Bushfire Prone Land category 1. As a result of these factors, the site was zoned C4 Environmental Living.

Subsequent to the C4 Environmental Living being put in place in 2015, Council’s Bushfire Prone Land Map was updated in 2017. As part of this update, the subject site was not identified as bushfire prone land. The Bushfire Prone Land Map was again updated in 2024, which resulted in further retreat of the bushfire prone land mapping in the surrounding area.

The latest version of the guideline gives details of how vegetation (hazard) is assessed in terms of being/not being an area of Bush Fire Prone Land. The vegetation exclusion ‘rules’ have assisted in refining the mapping – in terms of actual hazard. Given the current mapping attributes on the site and the lack of a ‘combination’ of environmental values and risks, it is reasonable to consider the proposed R2 Low Density Residential zone appropriate, consistent with the zoning of the adjoining battle axe site 73 Kulgoa Road Pymble.
In the case of 77 Kulgoa Road, Pymble the bushland tracts of Dalyrmple-Hay Nature Reserve (to the north) and High Ridge Creek Reserve (to the southeast) are the nearest defined Category 1 and 2 hazard areas and with the latest exclusion guidelines, smaller vegetation remnants and narrow corridors are now not included as Bush Fire Prone Land.
Many of the neighbouring lots along Kulgoa Rd and Bristol Ave also include Riparian Land and Endangered Ecological Community remnants – this combination would support retention of the current C4 Environmental Living zone in any broad review. Any reconsideration of the zoning on the adjoining C4 sites would require a detailed assessment via a Planning Proposal.
· Concerned about the impacts of future development on surrounding trees and flood patterns.
Ø Response:
An indicative dwelling footprint was provided and assessed as part of the Planning Proposal which demonstrated development for the purposes of low density residential is achievable on the site. Environmental Impacts resulting from future development will be assessed in detail as part of any future Development Application (DA).
Impacts of future development on trees and flood patterns will be assessed as part of any future Development Application (DA).
Ø Recommendation
No change
Submission 4
· Identifies amenity, traffic generation and waste impacts resulting from future development on the subject site.
Ø Response:
Impacts including loss of amenity, traffic generation and collection of waste are issues that will be assessed as part of any future DA.
Ø Recommendation
No change
Proponent Response to Submissions
In accordance with the DPHI Local Environmental Plan Making Guideline (August 2023) all community and State Agency submissions made to the exhibition of the Planning Proposal were provided to the proponent to give “the proponent the opportunity to address or redress issues raised in submissions, including amendments to the proposal”.
The proponent provided their response to the submissions on 6 November 2025. The response may be viewed at Attachment A4.
The proponent provided detailed comments addressing all issues raised in the community submissions and are generally consistent with Council’s assessment and comments provided above.
Strategic Merit
The proponent provided the following response:
“This is case specific and a reasonable proposal based on the circumstances of the site and the ability of the property to provide for sustainable housing increases, in character with the prevailing R2 zone along Kulgoa Road.
The supporting details provide a concept assessment of how the R2 density could be set out to be consistent with the area character and to protect the environment. There is sufficient space and opportunity presented to support R2. The subject site is currently spacious and is altered and can accommodate R2 low density in a sustainable way, to be consistent with the low density area character. The finding is that peripheral trees and forest can be protected, the space and terraced topography can accommodate building footprints. The site is not bushfire prone.
In the absence of environmental constraints, it is considered a reasonable outcome that this land should be included to meet housing needs for Ku-ring-gai to utilise available and unconstrained land efficiently in line with planning objectives. This is a site in a well located area to transport, services and employment. The proposed rezoning would allocate well located and available land in a considered, low scale and low impact way.
This is case specific and can occur as a private, small scale and contained proposal, therefore would not be considered to be applied more broadly across the LGA.”
The proponent’s comments also identify rezoning the site as being the most orderly and logical approach to achieve the desired outcomes. The Planning Proposal process has facilitated a rigorous review of the site conditions and its capacity to accommodate the R2 Low density residential zoning. Based on this assessment, Council staff are of the opinion that the site has strategic and site-specific merit for the proposed zoning.
Matters to be considered at Development Application Stage.
The proponent acknowledges that many of the concerns raised in the submissions will be addressed in detail at the DA stage, consistent with Council’s comments.
Post Exhibition Amendments
All issues raised in submissions have been addressed above and in detail in the Submission Summary Table at Attachment A1.
The submissions did not raise any issues that would require any further amendments to the Planning Proposal. The Planning Proposal should proceed in its current form.
integrated planning and reporting
Theme 2: Sustainable Urban Growth and Change.
|
Community Strategic Plan Strategy |
Delivery Program Term Achievement |
Operational Plan Action |
|
Facilitate a diverse mix of housing options to accommodate the needs of a growing and changing population, including increased density in appropriate locations. |
Planning for housing is responsive and addresses the supply, choice, adaptability and affordability needs of the community and the changing population.
|
Monitor and process proponent led and Council’s planning proposals for additional housing. |
Governance Matters
The process for the preparation and implementation of Planning Proposals is governed by the provisions contained in the Environmental Planning and Assessment Act 1979 and the Environmental Planning and Assessment Regulation 2000. The Planning Proposal was referred to the Ku-ring-gai Planning Panel for advice under the Local Planning Panels Direction – Planning Proposals- Ministers Direction EPA Act 1979.
Risk Implication statement
This is a Planning Proposal initiated by a private landowner. Council should determine its position on the matter and whether the Planning Proposal should be sent to the Department of Planning, Housing and Infrastructure for finalisation.
Council risks damage to its reputation if it does not undertake strategic land use planning in an effective and timely manner. Upon Council’s endorsement, a process of communication with the Parliamentary Counsel to draft the amendment, and with the Department of Planning, Housing and Infrastructure to make the legislated mapping changes will be undertaken.
The primary risk associated with the recommendation/s contained in this report is related to the Environment. There are no material risks that arise from the recommendations contained in this report. Minor issues may occur, but these can be managed within Council’s current policies, procedures, through the development assessment process.
Financial Considerations
The Planning Proposal was subject to the relevant application fee under Council’s 2024/2025 Schedule of Fees and Charges. The cost of the review and assessment of the Planning Proposal is covered by this fee.
Social Considerations
The amendments sought by the Planning Proposal would enable the delivery of one additional residential lot with one additional dwelling house to meet existing and future requirements of a growing and changing community.
Environmental Considerations
Remnant Sydney Turpentine Ironbark Forest (Critically Endangered Ecological Community) canopy trees are located along the northern and eastern boundaries of the site. The subject site is mapped as containing Biodiversity on the KLEP 2015 Biodiversity Map and mapped as Support for Core Biodiversity Lands and Biodiversity Corridor and Buffer on the KDCP Greenweb map.
Community Consultation
The Planning Proposal was exhibited between Friday 26 September and Monday 13 October 2025. A total of four (4) submissions were received and have been considered as part of this report.
Internal Consultation
The assessment of the Planning Proposal has involved consultation and assessment with Council’s Natural Areas Team Leader.
Summary
This report has considered the submissions received in response to the public exhibition of the Planning Proposal to rezone 77 Kulgoa Road, Pymble to be consistent with adjoining R2 Low Density Residential zoned land. All issues raised have been addressed in this report and its attachments. The submissions did not raise any issues that would require any further amendments to the Planning Proposal.
Based on this assessment, Council staff are of the opinion that the Planning Proposal has strategic and site specific merit for the proposed zoning and should adopted by Council in its current form.
A. That Council adopt the Planning Proposal to rezone 77 Kulgoa Road, Pymble C4 Environmental Living to R2 Low Density Residential as described in this report.
B. That Council proceed to make the plan, using its delegated authority under section 3.36(2) of the Environmental Planning and Assessment Act 1979.
D. Those persons who made a submission be notified of Council’s decision
|
Matthew James Student Urban Planner |
Craige Wyse Team Leader Urban Planning |
|
Andrew Watson Director Strategy & Environment |
|
|
Attachments: |
A1 |
Gateway Determination |
|
2025/396070 |
|
|
A2 |
Planning Proposal (PP-2024-1994) 77 Kulgoa Rd Pymble |
|
2025/396052 |
|
|
A3 |
Submission Summary Table - 77 Kulgoa Rd Pymble |
|
2025/371654 |
|
|
A4 |
Proponent Response to Submissions 77 Kulgoa Rd Pymble |
|
2025/373792 |
|
Ordinary Meeting of Council - 16 December 2025 |
GB.18 / 1 |
|
|
|
|
Item GB.18 |
S14827 |
Application to Seek the Minister's Consent to Grant a Licence over Community Land
EXECUTIVE SUMMARY
|
purpose of report: |
|
|
|
|
|
background: |
In October 2024, community consultation results indicated the majority of respondents (71%) were in support of the proposed Evie Networks EV charging infrastructure at Coonanbarra Road. Subsequently, at the 17 December 2024 OMC, Council resolved to progress the necessary approval assessments and negotiation of commercial terms required for the development of EV charging infrastructure at Coonanbarra Road and that, subject to assessment and negotiation of commercial terms, Council approves the development and installation of the proposed chargers at the premises. Following the public notification period for the licence, five (5) submissions were received including three (3) objections. |
|
|
|
|
comments: |
Matters raised in the submissions included concerns relating primarily to availability of parking at the location. Upon consideration of objections, the Local Government Act requires Council to apply for Ministerial approval if it wishes to progress with implementation the proposed licence. |
|
|
|
|
recommendation: (Refer to the full Recommendation at the end of this report) |
Purpose of Report
To recommend an application for Minister’s consent be submitted to proceed with the granting of the licence to Fast Cities Australia Pty Limited (Evie Networks). The licence is for a public electric vehicle (EV) charger to be installed and operated at 9 Coonanbarra Road, Wahroonga.
Background
Evie Networks own and operate EV fast chargers across Australia.
In May 2024, the Minister for Energy and Climate Change announced $4.1 million of investment by the NSW Government, supported by an additional $8 million in private investment, to deliver charging infrastructure across the state. Evie Networks received funding for sites in Ku-ring-gai.
Community consultation (Attachment A1) was undertaken between 30 September 2024 and 27 October 2024 for five proposed EV charging sites by Evie Networks in Ku-ring-gai, including for Lord Street. The consultation received 161 online survey responses, 17 written submissions, 198 votes on an interactive map and in-person comments gathered through business visits. Four of the five sites exceeded 70% support (including Coonanbarra Road).
At the Ordinary Meeting of Council on 17 December 2024 Council resolved:
(Moved: Councillors Spencer/Ngai)
A. That Council progresses the necessary approval assessments and negotiation of commercial terms required for development of the site proposals at:
a. 9 Coonanbarra Road, Wahroonga;
b. 2-8 Turramurra Avenue and Gilroy Lane, Turramurra;
c. 1 Reading Avenue, East Killara; and
d. 2 Lord Street, Roseville.
and
B. Subject to assessment and negotiation of commercial terms, that Council approves the development and installation of the proposed chargers for the above sites.
In accordance with the requirements under Section 47 of the Local Government Act, Council is obliged to give 28 days public notification of its intention to grant a new licence. This notification was advertised for the licence to Evie Networks at 9 Coonanbarra Road, Wahroonga on Council’s website and by poster located at and near the premises on 30 September 2025.
Where the proposed licence term exceeds five years, and objections have been received, Council must refer the objections to the Minister for Local Government for resolution prior to granting the licence.
Comments
Five (5) submissions to the proposed licence renewal were received including three (3) objections. A summary of the submissions and the corresponding responses are as below:
|
COUNCIL’S RESPONSE |
|
|
Parking is at a premium in all local shopping areas.
This car park in Wahroonga is a very busy place, often full so full that it is hard to find a parking place.
Why are public parking spaces, which are at a premium particularly near stations and shops being locked up for 5 plus 5 years. Can you please advise the terms of this lease? |
Community consultation undertaken in October 2024, showed a majority of respondents (71%) were in support for allocating parking bays for public EV charging at the carpark on Coonanbarra Road.
Council considers traffic and parking impacts through community feedback and relevant studies where available.
The terms of the licence are commercial in confidence that can be obtained via a formal request for information. |
|
Just wanted to lend my support to the installation of EV chargers in Wahroonga shops car park as a Wahroonga resident. |
Support noted. |
|
We would only support this proposal if the first 2 hrs are to be offered free of charge. This could be an improvement for the local business community if shoppers knew there would only be a small charge if they stayed/ shopped longer than 2hrs (as opposed to the current hefty fine). |
The submission was clarified in a follow-up call, during which the resident confirmed that they had misinterpreted the purpose of the licence. No objection was maintained.
|
Based on past traffic surveys for this carpark, it is estimated that peak utilisation is 90% between 10am – 2pm on weekdays. Notwithstanding this, the four spaces proposed to be converted to electric vehicle charging bays account for 2% of the total parking spaces (excluding accessible parking bays) – less than the proportion (5%) of electric vehicles in the Ku-ring-gai LGA.
integrated planning and reporting
Outcome 1: Our unique natural environment is protected and enhanced
|
Community Strategic Plan Strategy |
Delivery Program Term Achievement |
Operational Plan Action |
|
E2: Support the community to transition to net zero emissions. |
E2.1: Our community is effectively informed and engaged in activities that are reducing Ku-ring-gai’s emissions towards Net Zero. |
E2.1.1: Support the community in reaching net zero emissions by 2040 or earlier. E2.1.2: Identify opportunities to support the uptake of low and zero emission vehicles within the community. |
Governance Matters
In accordance with the requirements under Section 47 of the Local Government Act, Council is obliged to give 28 days public notification of its intentions to grant a new lease or licence agreement. This was initiated on 30 September 2025.
If any objections are received during the notification process, Council is obliged under the Act to either uphold the objection or have it considered and addressed. As the proposed term is greater than 5 years, any objections will also have to be referred to the Minister for Local Government for consideration.
The Division of Local Government (DLG) requires Council to specifically consider this matter, which cannot be delegated:
· s. 47(4) of the LG Act which provides that “before granting the licence the council must consider all submissions”; and
· s. 377(1)(s) of the LG Act which prohibits the delegation of “the making of an application, or the giving of a notice, to the Governor or Minister”
Following Council’s consideration of these objections, approval will then be sought from the Minister for Local Government for consideration.
Risk Implication statement
Many risks associated with this licence have been managed through the evaluation process applied by the NSW Government’s Kerbside Charging program of which Evie Networks was a recipient of. Minimum requirements under the program include public liability insurance, capacity to deliver a high up-time service and maintenance.
Additionally, the internal policies and procedures currently in place are effective in managing these risks. Such procedures include community consultation, design and traffic review, environmental assessment, licence negotiations. After considering the adequacy of internal controls, the key risks identified are Within Appetite.
The Minister for Local Government may uphold the objections of the respondents and make a determination on whether the licence should proceed or make amendments to the proposed licence conditions.
Financial Considerations
Evie Networks will pay an annual licence fee to Council for each existing parking bay (4) occupied under the licence.
Social Considerations
Improved Equity in Transitioning to Low Emissions Transport
Providing public EV charging infrastructure is a key part of Council’s strategy to improve equity for those who cannot access at-home charging in rental, apartment, or terrace living. Public EV charging infrastructure will signal to the community that electrification of transport is realisable, encouraging further adoption of EVs.
Increase in Economic Activity
Locating EV chargers near retail services creates the opportunity for users of the chargers to access those services and provide economic benefits for local businesses. Fast chargers are paired with locations where the expected “dwell time” of a customer matches the charging time.
Social License
The Ku-ring-gai community has continuously showed high levels of engagement with electrification and actions pursuing Net Zero. Council has received lots of feedback that the community is eager to see the expansion of the EV Charging network in Ku-ring-gai. Council is viewed as a leader in the transition to net zero.
Environmental Considerations
These proposals align with Council’s objective for Ku-ring-gai to reach Net Zero Emissions by 2040 or earlier which forms part of Council’s commitment to environmental sustainability more broadly.
The environmental impacts of the development have been assessed through an Exempt Development Assessment (EDA) and were determined to meet the requirements for exempt development.
Community Consultation
Public notification relating to the proposed licence to Evie Networks commenced on 30 September 2025 until 31 October 2025 for a period of 31 days. This report is necessary as a result of submissions being received. No further consultation is required for the purposes of this report.
Community consultation (Attachment A1) was undertaken between 30 September 2024 and 27 October 2024 for five proposed EV charging sites by Evie Networks in Ku-ring-gai, including for Coonanbarra Road. The consultation received 161 online survey responses, 17 written submissions, 198 votes on an interactive map and in-person comments gathered through business visits. Four of the five sites exceeded 70% support (including Coonanbarra Road).
Internal Consultation
An internal staff working group for Public Electric Vehicle Charging Infrastructure has been consulted in the preparation of this report. The working group represents departmental stakeholders including Environment & Sustainability, Design, Property, Urban Planning, Traffic, Regulation, Procurement, and Community & Business Engagement, with the purpose of providing guidance on the implementation of Council’s Policy for Electric Vehicle Charging Infrastructure on Public Land.
Summary
In October 20224, community consultation results indicated the majority of respondents (71%) were in support for the proposed Evie Networks EV charging infrastructure at Coonanbarra Road.
At the Ordinary Meeting of Council on 17 December 2024 Council resolved that it progresses the necessary approval assessments and negotiation of commercial terms required for the development of EV charging infrastructure at Coonanbarra Road and that, subject to assessment and negotiation of commercial terms, Council approves the development and installation of the proposed chargers for the above sites.
A public notification of the proposed licence was released on 30 September 2025 for a 31-day period. Council received five (5) submissions from residents including three (3) objections. The objections have been considered by Council staff and it is considered to be in the public interest to proceed with the grant of the licence.
Any objections received must be referred to Council for consideration and referred to the Minister for Local Government for consent to proceed where the term of the licence exceeds five years. The submissions raised concerns relating primarily to alternative redevelopment of the site and reduced parking availability.
A. That Council explains the results of the public notification process to the Minister for Local Government and makes application recommending that ministerial consent be granted for Council to conclude a licence with Fast Cities Australia Pty over the community land described as Lot 2 DP502616 and located at 9 Coonanbarra Road, Wahroonga to for a term of 5 + 5 years for the use and occupation of 4 carpark lots as electric vehicle charging stations and related activities under section 47 of the Local Government Act 1993.
B. That subject to ministerial consent being granted, Council delegates to the General Manager and/or his delegate authority to conclude the licence with Fast Cities Australia Pty as set out in this report and execute all documentation to bring Council’s resolution into effect.
|
Emily Jiang Net Zero Program Officer |
Peter Vun Program Leader – Energy Management and Net Zero Strategy |
|
Andrew Watson Director Strategy & Environment |
|
|
Attachments: |
A1 |
Engagement Summary - Public Electric Vehicle Chargers October 2024 |
|
2024/380054 |
|
|
A2 |
Submissions to Licence Notification |
|
2025/386134 |
|
ATTACHMENT No: 1 - Engagement Summary - Public Electric Vehicle Chargers October 2024 |
|
Item No: GB.18 |

|
Ordinary Meeting of Council - 16 December 2025 |
NM.1 / 1 |
|
|
|
|
Item NM.1 |
S12203 |
Notice of Motion
Refreshing Ku-ring-gai's 2021 Heritage Strategy
Notice of Motion from Councillors Balachandran and Kay dated 27 November 2025
The Ku-ring-gai Heritage Strategy was developed in 2021 to "measure, plan and report on heritage management in Ku-ring-gai". The Strategy outlines the following:
1. Legislative and strategic frameworks under which Council operates
2. Heritage resources, such as studies, the heritage reference committee, policies, grants, and events
3. Heritage challenges and opportunities including identification, protection, and supporting owners
4. A strategy action plan with short-term (1-2 years), medium-term (2-5 years) and ongoing initiatives
There have been significant changes in Ku-ring-gai since 2021, notably the Transport Oriented Development (TOD) planning measures introduced by the NSW State Government in 2023. A key planning principle in Ku-ring-gai Council's Alternative Scenario was to preserve the heritage character of the area. The council TOD survey broadly tested residents' views of protecting heritage in the face of development. Heritage owners have faced significant uncertainty during this period and are seeking greater engagement with Council.
An increasingly culturally diverse population in Ku-ring-gai creates opportunities to engage newer community members. There have also been new advisory committees established in this period with valuable perspectives to add to Council's heritage strategy, such as those of young people who are the area's future stewards.
The NSW Government is currently developing its first heritage strategy.
"Heritage in New South Wales includes the places and objects we have inherited from the past and want to protect for future generations. It is also the social values, stories and meanings associated with those places and objects that individuals and communities hold and wish to pass on to future generations. The value of heritage extends beyond conserving the past. It contributes to our sense of identity and belonging, and to our health and wellbeing. While conservation remains critical, we need to expand our heritage thinking. We need to encompass storytelling, engaging with cultural traditions and acknowledging different experiences of the past if we are to fully recognise the story of New South Wales." [NSW Draft Heritage Strategy 2025]
Five years after the development of Council's 2021 heritage strategy, the heritage character of Ku-ring-gai's environment is under increasing pressure from planning changes, housing needs, societal and demographic changes, and economic uncertainly faced by owners.
Ku-ring-gai Council is the forefront of heritage-in-place in NSW. It is timely to update the 2021 strategy to ensure we maintain a dynamic strategy underpinned by broad and current community engagement.
We, therefore, move that:
A. Council staff provide a report in February 2026 directly to Council assessing the implementation of the action plan in the Heritage Strategy 2021. This should include the identification of short-term actions that remain current and critical with a timeline for completion by December 2026.
B. The Heritage Strategy be updated following engagement with heritage owners, culturally diverse communities, Aboriginal groups, young people, relevant community groups, as well as the wider community, including:
a. A Heritage Forum with heritage owners
b. Feedback on the Heritage Strategy from Community Advisory Committees
C. A Heritage newsletter be developed and tested in 2026 to share information and build dialogue
D. An updated Heritage Strategy be brought back to Council in December 2026 including an action plan with timelines, for inclusion in the Delivery Program and Operational Plan and related reporting.
That the above Notice of Motion as printed be adopted.
|
Councillor Indu Balachandran Councillor for Gordon Ward |
Councillor Christine Kay Mayor |
|
Ordinary Meeting of Council - 16 December 2025 |
NM.2 / 1 |
|
|
|
|
Item NM.2 |
S10467/2 |
Notice of Motion
Planning for Turramurra Town Centre
Notice of Motion from Councillor Devlin dated 28 November 2025
Planning work and resources have rightly been directed toward responding to the State Government’s Transport Oriented Development (TOD) program at Roseville, Lindfield, Killara and Gordon, which together will accommodate a significant share of Ku-ring-gai’s future housing and community infrastructure. With that work now substantially progressed, it is timely to turn strategic attention back to the remaining centres and neighbourhoods that make up approximately sixty per cent of the Local Government Area (LGA).
Strategic planning work for Turramurra is also an equity issue for the community. The local centre serves residents of both Comenarra and Wahroonga Wards and plays an important district role in the northern part of the LGA. As such, it is timely to consider a new planning framework to guide development across Turramurra Town Centre.
Changes to NSW Government Housing Policy have significant potential to impact on this area:
· The Low and Mid-Rise Housing SEPP allows medium and high-density development within 800 metres of the centre;
· The Housing Development Authority provides a pathway for landowners to submit EOIs for high density development; and,
· State Significant Applications provide a pathway for large development proposals incorporating in-fill affordable housing.
Within this policy context, there are already significant development interests in and around the Turramurra Town Centre. Council is in the process of assessing a Planning Proposal for a 9-storey development on the corner of the Pacific Highway and Kissing Point Road. Council has also had ongoing discussions with Coles regarding the possible redevelopment of the supermarket on Ray Street. There is also an SSD with SEARS in Ku-ring-gai Avenue. Development is coming to Turramurra.
Council’s current planning controls for Turramurra date back to 2012 when amendments were made to the Ku-ring-gai Local Environmental Plan (KLEP) and Ku-ring-gai Development Control Plan (KDCP). The DCP was subsequently amended in 2016 to update the Ray / William Street retail and public areas.
There is a risk that, without an updated centre wide framework, development will proceed in an uncoordinated manner, with missed opportunities for:
· Integrated public domain and street upgrades;
· Safe and direct pedestrian and cycling connections across the Pacific Highway and rail corridor and between precincts;
· A coordinated approach to traffic, access and parking;
· Delivering new and upgraded community infrastructure, including library, community and cultural spaces, open space and civic space; and,
· Protecting and enhancing local character, heritage and the landscape setting that residents value.
We need to ensure that the precincts making up the Turramurra Town Centre are well planned, connected, and that there is adequate provision of community infrastructure for the growing population.
Note that the intent of this Notice of Motion is not to defer or pre-empt statutory decisions on the current planning proposals within the Turramurra Town Centre, nor to reduce the priority of the Gordon and Lindfield hub projects, but to ensure that Council and the community has a clear, up to date and integrated strategic framework to guide future development and infrastructure delivery in and around the Turramurra Town Centre.
I, therefore, move that:
A. Council staff report back in the first quarter of 2026 with a project scope, cost and timeline for the development of a new planning framework to guide development across the Turramurra Town Centre;
B. The report should also advise how this work will be integrated with the implementation of the State Government’s Low and Mid Rise Housing SEPP, the Housing Development Authority pathway, and any relevant State Significant Development or Planning Proposal processes affecting the centre, and include a proposed stakeholder and community engagement approach for the preparation of the planning framework.
That the above Notice of Motion as printed be adopted.
|
Councillor Matt Devlin Councillor for Comenarra Ward |
|